瞬时受体电位香草素1型对高脂饮食诱导的小胶质细胞代谢的调控 |
| 沙旭栋, 王晨飞, 鲁佳, 虞志华 |
|
Regulation of high-fat diet-induced microglial metabolism by transient receptor potential vanilloid type 1 |
| SHA Xudong, WANG Chenfei, LU Jia, YU Zhihua |
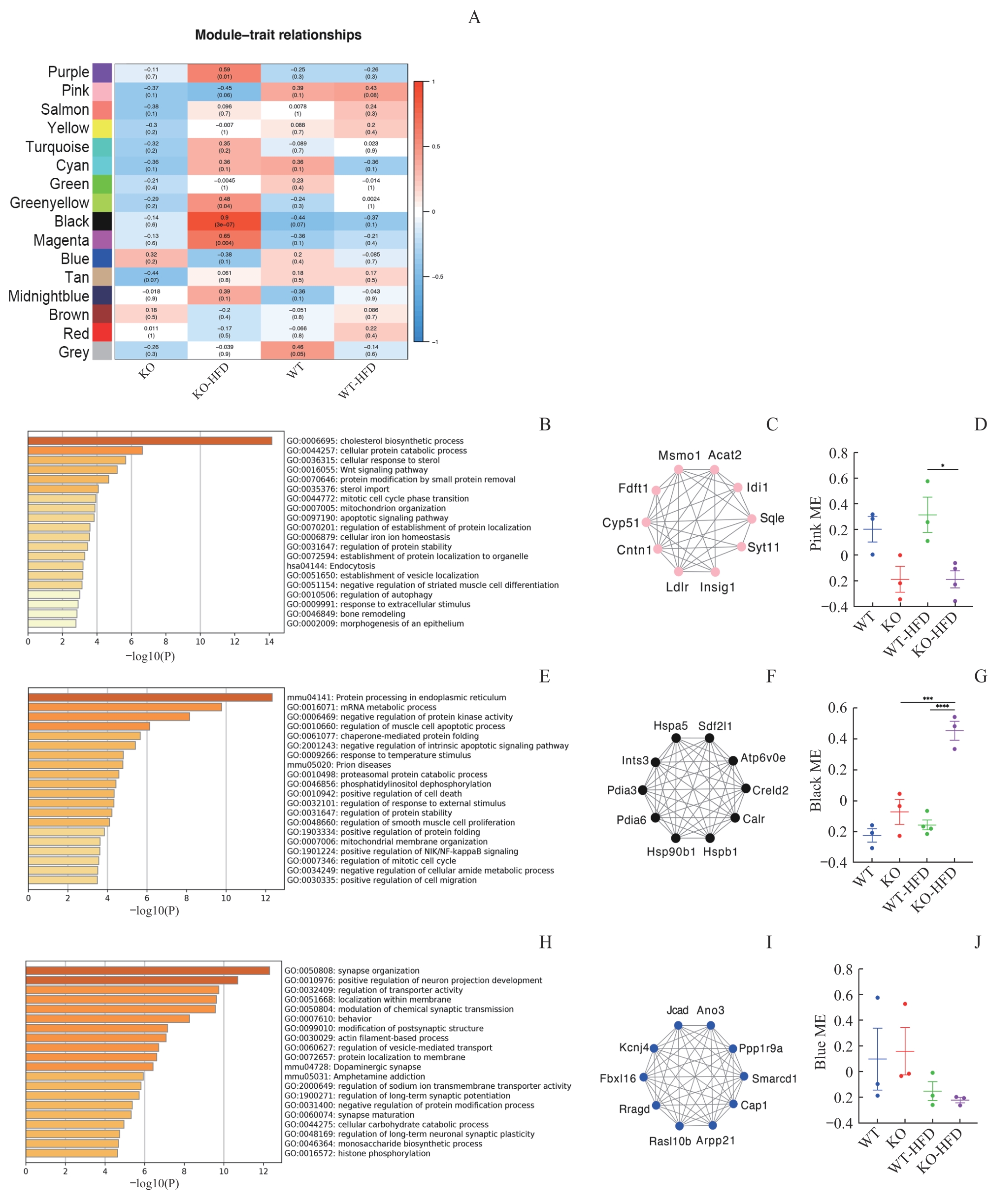
| 图1 高脂饮食喂养前后 WT 和 Trpv1 敲除的小鼠的WGCNA Note: A. Modules of WT, KO, WT-HFD, and KO-HFD mice (n=3 mice in WT and KO group, n=4 mice in WT-HFD and KO-HFD group). B/E/H. Top 20 pathways of GO and KEGG enrichment analysis of the pink, black and blue module. C/F/I. Network plot of the top 10 genes in pink, black and blue module. D/G/J. Trajectory of the module eigengenes in pink, black and blue module. One-way ANOVA was applied. *P < 0.05, ***P < 0.001, ****P = 0.000. |
| Fig 1 WGCNA in WT and genetic Trpv1 deletion mice before and after high fat feeding |
|