二甲双胍改善由C9ORF72肌萎缩侧索硬化/额颞叶痴呆相关多聚甘氨酸-精氨酸诱导的线粒体损伤 |
| 冯奕源, 徐忠匀, 尹雅芙, 王辉, 程维维 |
|
Metformin ameliorates the mitochondrial damage induced by C9ORF72 amyotrophic lateral sclerosis/frontotemporal dementia-related poly-GR |
| FENG Yiyuan, XU Zhongyun, YIN Yafu, WANG Hui, CHENG Weiwei |
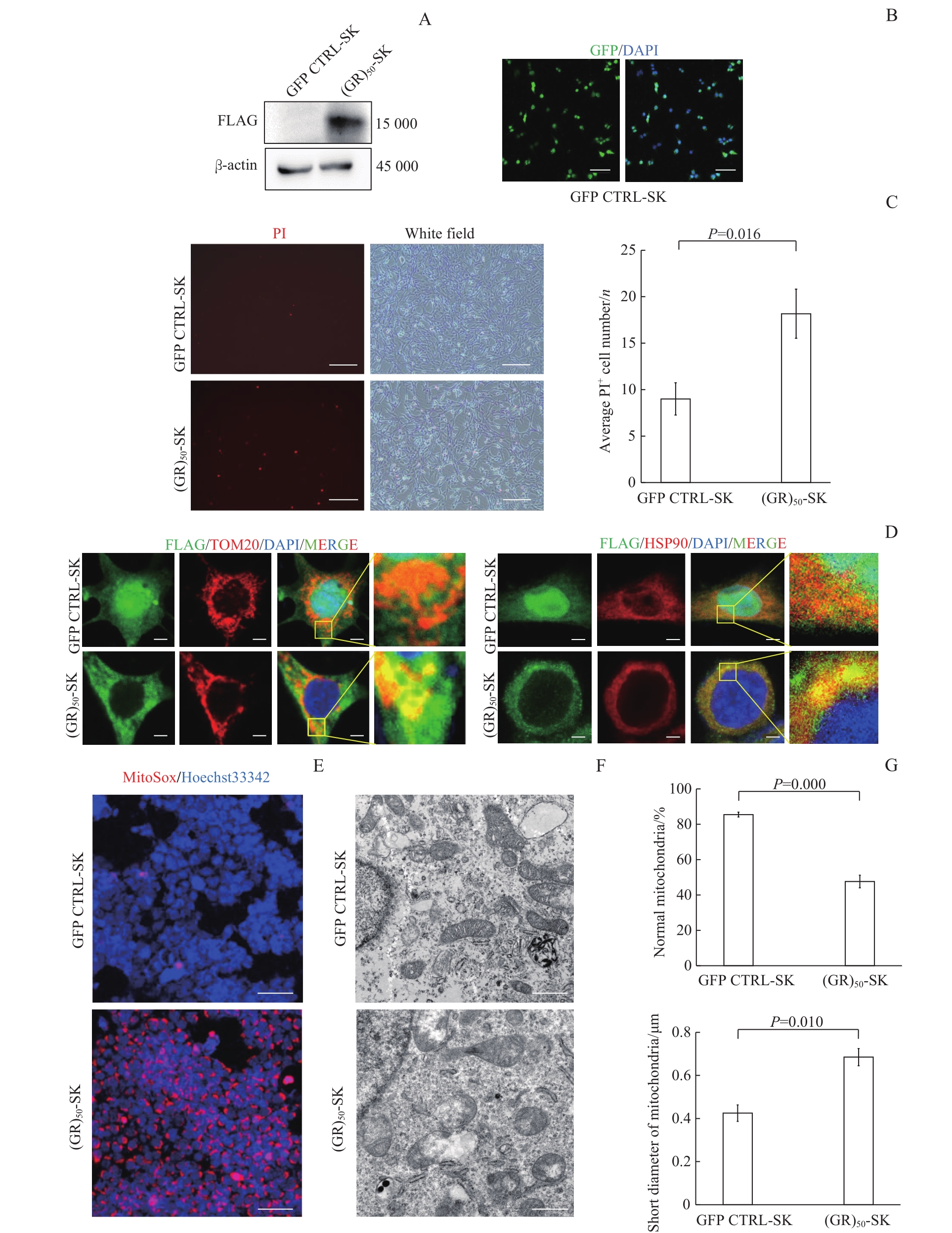
| 图1 稳转细胞株的构建及(GR)50 蛋白对细胞凋亡水平、线粒体功能、形态的影响 Note: A. Detection of FLAG-tag protein expression in cells by Western blotting. B. Observation of GFP signal in GFP CTRL-SK cells by fluorescence microscope. Scale bar=50 μm. C. Detection of cell apoptosis level by PI staining. Scale bar=50 μm. D. Detection of subcellular location of (GR)50 and TOM20 or HSP90 by IF. Scale bar=1 μm. E. Detection of mitochondrial ROS level of (GR)50-SK and GFP CTRL-SK cells by MitoSOX Red superoxide indicator staining. Red fluorescence represents intracellular ROS, and blue fluorescence represents DAPI-stained nucleus. Scale bar=100 μm. F. Observation of mitochondrial morphology and structure of cells by transmission electron microscope. Scale bar=2 μm. G. Quantification analysis of the proportion of normal mitochondria and length of mitochondrial short diameter. |
| Fig 1 Construction of stable transfected cell lines and effect of (GR)50 on cell apoptosis levels, mitochondrial function and morphology |
|