二甲双胍改善由C9ORF72肌萎缩侧索硬化/额颞叶痴呆相关多聚甘氨酸-精氨酸诱导的线粒体损伤 |
| 冯奕源, 徐忠匀, 尹雅芙, 王辉, 程维维 |
|
Metformin ameliorates the mitochondrial damage induced by C9ORF72 amyotrophic lateral sclerosis/frontotemporal dementia-related poly-GR |
| FENG Yiyuan, XU Zhongyun, YIN Yafu, WANG Hui, CHENG Weiwei |
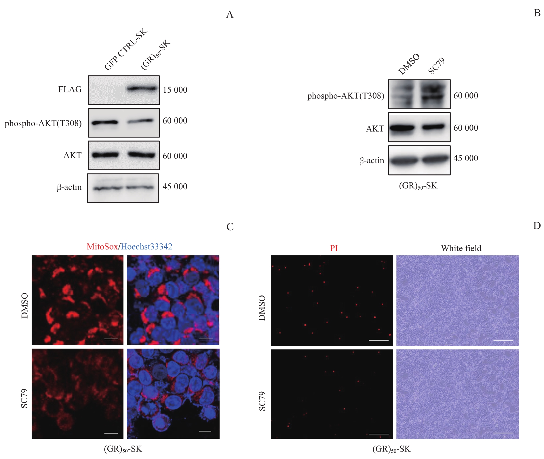
| 图2 (GR)50 对AKT磷酸化水平的影响及调控AKT磷酸化对线粒体ROS水平、细胞凋亡水平的影响 Note: A. Detection of the expression levels of AKT and phosphorylated AKT in cells by Western blotting. B. Detection of the effect of SC79 on AKT and phosphorylated AKT levels in (GR)50-SK cells by Western blotting. C. Detection of the effect of SC79 on mitochondrial ROS level of (GR)50-SK cells by MitoSOX Red superoxide indicator staining. Red fluorescence represents intracellular ROS, and blue fluorescence represents DAPI-stained nucleus. Scale bar=10 μm. D. Detection of the effect of SC79 on cell apoptosis level by PI staining. Scale bar=100 μm. |
| Fig 2 Effect of (GR)50 on AKT phosphorylation level and the effect of regulating AKT phosphorylation on mitochondrial ROS level and cell apoptosis level |
|