二甲双胍改善由C9ORF72肌萎缩侧索硬化/额颞叶痴呆相关多聚甘氨酸-精氨酸诱导的线粒体损伤 |
| 冯奕源, 徐忠匀, 尹雅芙, 王辉, 程维维 |
|
Metformin ameliorates the mitochondrial damage induced by C9ORF72 amyotrophic lateral sclerosis/frontotemporal dementia-related poly-GR |
| FENG Yiyuan, XU Zhongyun, YIN Yafu, WANG Hui, CHENG Weiwei |
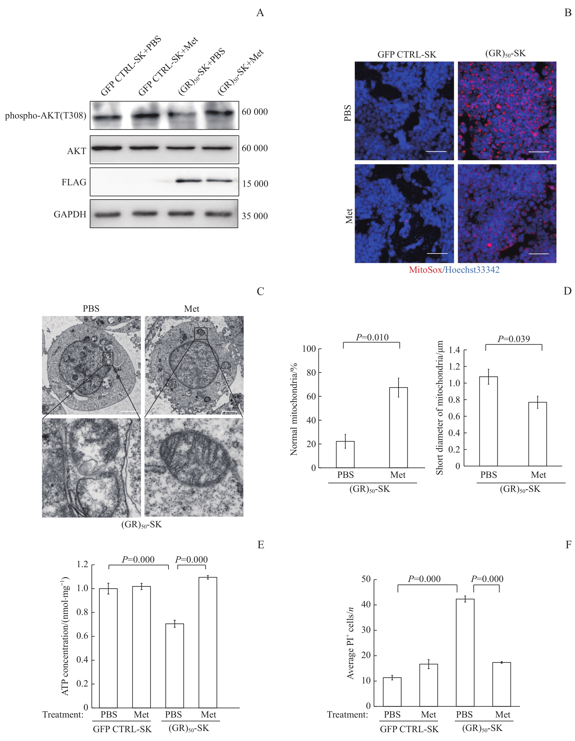
| 图3 二甲双胍对由(GR)50 诱导的AKT磷酸化水平异常、线粒体形态及功能损伤、细胞凋亡水平的影响 Note: A. Detection of the expression level of AKT and phosphorylated AKT in cells of different groups by Western blotting. B. Detection of the effect of metformin on mitochondrial ROS level of cells by MitoSOX Red superoxide indicator staining. Red fluorescence represents intracellular ROS, and blue fluorescence represents DAPI-stained nucleus. Scale bar=100 μm. C. Observation of mitochondrial morphology of (GR)50-SK cells treated with metformin by transmission electron microscope. Scale bar=100 μm. D. Quantification analysis of the proportion of normal mitochondria and length of mitochondrial short diameter of (GR)50-SK cells. E. Detection of the effect of metformin on ATP level in cells of different groups by ATP detection assay. F. Detection of the effect of metformin on apoptosis levels in cells of different groups by PI staining. Met—metformin. |
| Fig 3 Effects of metformin on (GR)50-induced abnormal AKT phosphorylation level, mitochondrial morphology and function impairment and cell apoptosis levels |
|