黏附性G蛋白偶联受体F1在胰腺导管腺癌中的表达及其促进癌症进展的机制研究 |
| 陈溯源, 木司塔巴·木台力甫, 李冬雪, 张志刚 |
|
Expression of adhesion G protein-coupled receptor F1 in pancreatic ductal adenocarcinoma and its mechanism of promoting cancer progression |
| CHEN Suyuan, Mutailifu Musitaba, LI Dongxue, ZHANG Zhigang |
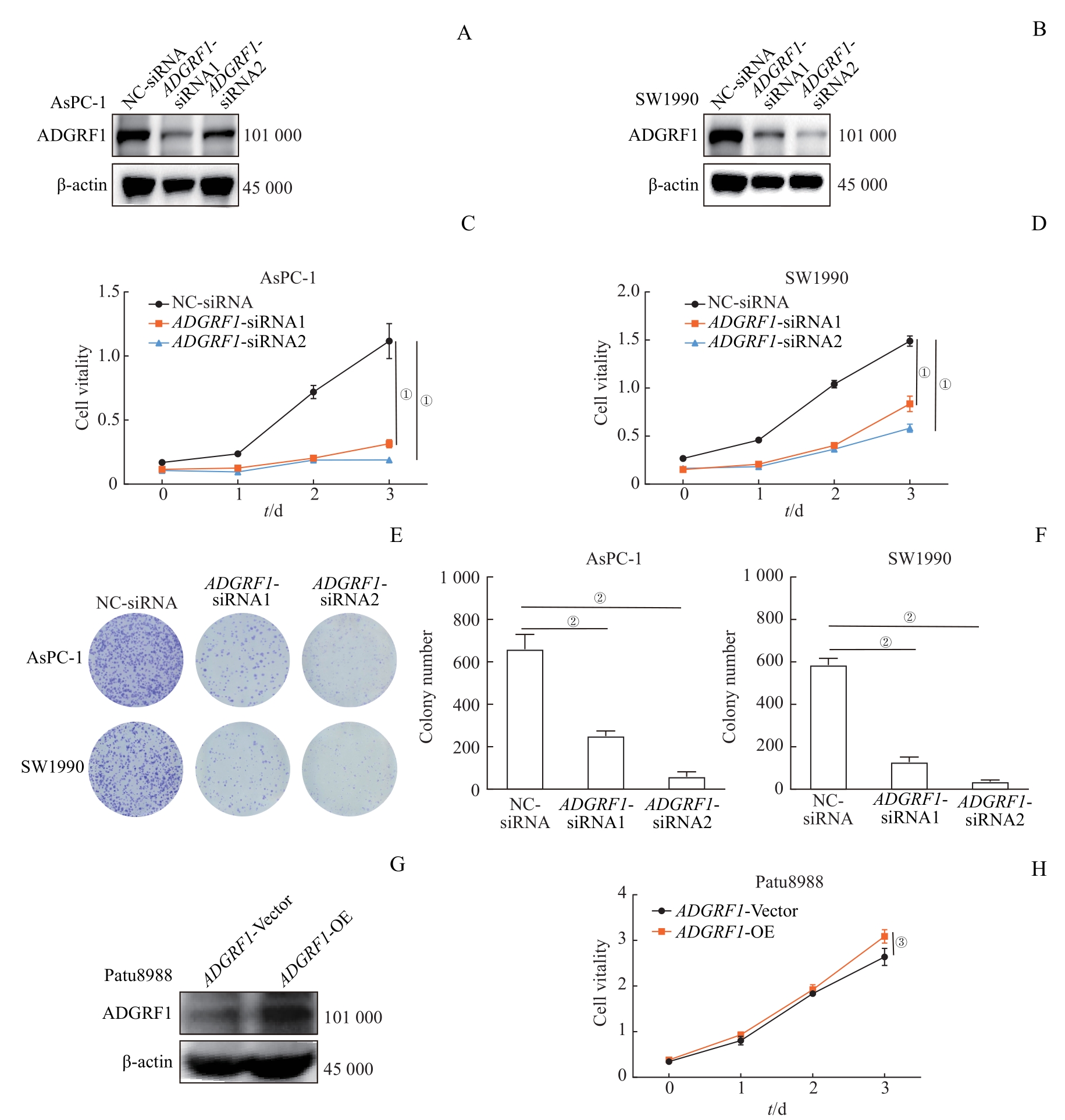
| 图4 ADGRF1 对PDAC细胞增殖的促进作用 Note: A/B. Detection of ADGRF1 expression in AsPC-1 (A) and SW1990 (B) cells by Western blotting. C/D. CCK8 was used to detect the effect of ADGRF1 knockdown on the proliferation ability of AsPC-1 (C) and SW1990 (D) cells. E/F. Plate clonal formation experiment was used to detect the effect of ADGRF1 knockdown on the proliferation ability of AsPC-1 and SW1990 cells. Typical images of cell clones stained with crystal violet (E) and statistical analysis results of formed cell clones (F). G. Detection of ADGRF1 expression in Patu8988 cells by Western blotting. H. Detection of the effect of ADGRF1 overexpression on the proliferation capacity of Patu8988 cells by CCK8. ①P=0.002, ②P=0.000, compared with the NC-siRNA group; ③P=0.002, compared with the ADGRF1-Vector group. |
| Fig 4 Promoting effect of ADGRF1 on the proliferation of PDAC cells |
|