黏蛋白1调控肿瘤细胞恶性特征的功能位点分析 |
| 高珂星, 廖春华, 李昇泽, 马双羽, 黄雷 |
|
Functional site analysis of mucin 1 in regulating the malignant characteristics of tumor cells |
| GAO Kexing, LIAO Chunhua, LI Shengze, MA Shuangyu, HUANG Lei |
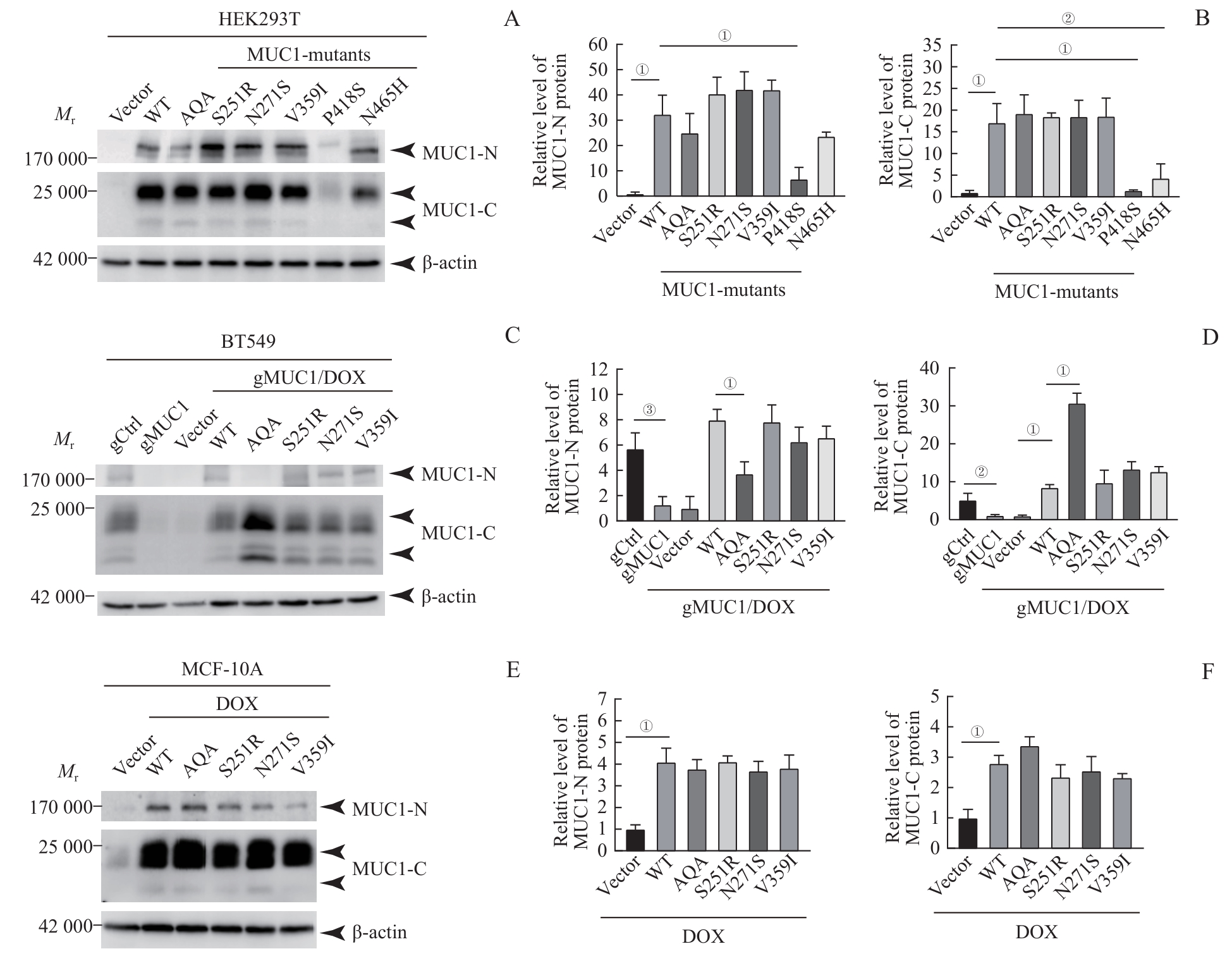
| 图2 MUC1-WT及其突变体在细胞中的蛋白表达水平 Note: A/C/E. Western blotting was used to detect MUC1 protein expression levels in HEK293T cells (A), BT549 cells (C) and MCF-10A cells (E). B/D/F. Statistical analysis of MUC1 protein levels in HEK293T cells (B), BT549 cells (D) and MCF-10A cells (F). ①P<0.001, ②P=0.020, ③P=0.002. |
| Fig 2 Protein expression levels of MUC1-WT and mutants in the cells |
|