黏蛋白1调控肿瘤细胞恶性特征的功能位点分析 |
| 高珂星, 廖春华, 李昇泽, 马双羽, 黄雷 |
|
Functional site analysis of mucin 1 in regulating the malignant characteristics of tumor cells |
| GAO Kexing, LIAO Chunhua, LI Shengze, MA Shuangyu, HUANG Lei |
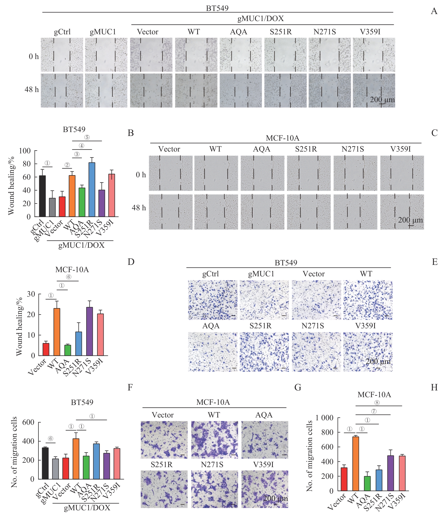
| 图5 MUC1-WT及其突变体对细胞迁移的影响 Note: A/B. Wound healing assay of BT549 cells expressing MUC1-WT or mutants. Representative images of cells at 0 h and 48 h (A, ×200) and corresponding statistical analysis (B). C/D. Wound healing assay of MCF-10A cells expressing MUC1-WT or mutants. Representative images of cells at 0 h and 48 h (C, ×200) and corresponding statistical analysis (D). E/F. Transwell migration analysis of BT549 cells expressing MUC1-WT or mutants. Representative crystal violet-stained images (E, ×100) and corresponding statistical analysis (F). G/H. Transwell migration analysis of MCF-10A cells expressing MUC1-WT or mutants. Representative crystal violet-stained images (G, ×100) and corresponding statistical analysis (H). ①P<0.001, ②P=0.004, ③P=0.014, ④P=0.030, ⑤P=0.025, ⑥P=0.003, ⑦P=0.050, ⑧P=0.042. |
| Fig 5 Effect of MUC1-WT and mutants on cell migration |
|