纳米塑料诱导肺泡Ⅱ型上皮细胞DNA损伤加重重症哮喘 |
| 施泽纶, 王青, 何雯, 傅唯佳, 王颖雯, 韩晓, 张晓波 |
|
Nanoplastics aggravate severe asthma by inducing DNA damage of alveolar type Ⅱ epithelial cells |
| SHI Zelun, WANG Qing, HE Wen, FU Weijia, WANG Yingwen, HAN Xiao, ZHANG Xiaobo |
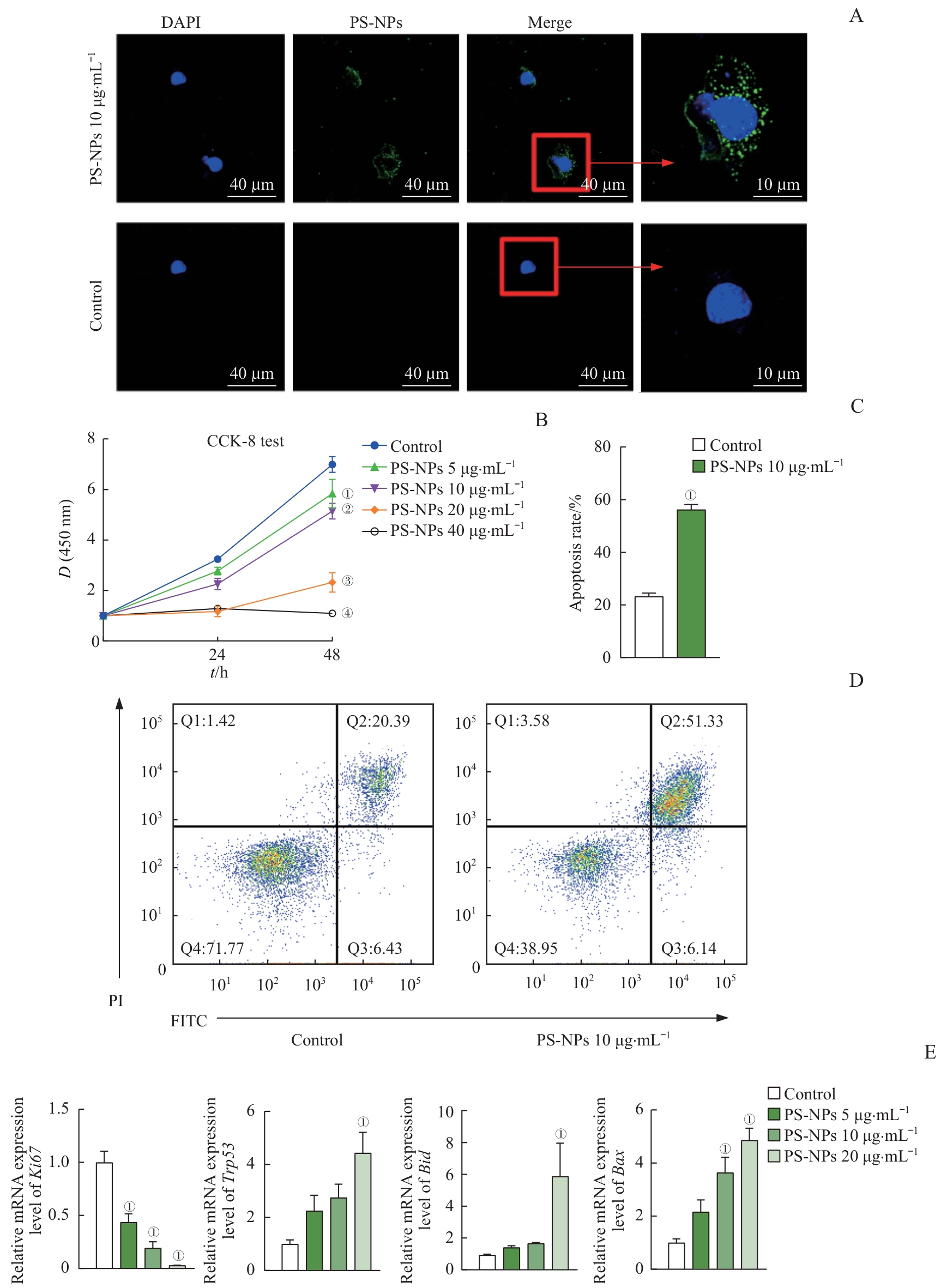
| 图4 PS-NPs对AT2细胞增殖、凋亡及相关基因mRNA表达水平的影响 Note: A. Confocal microscopy shows the distribution of PS-NPs in MLE-12 cells, namely AT2 cells (×1 000, ×4 000). AT2 cells were stained with PS-NP (green) and DAPI (blue). B. The effect of PS-NPs (5, 10, 20, 40 μg·mL-1) on the proliferation of AT2 cells after 0, 24 or 48 h. C/D. Analysis of the effect of PS-NPs on apoptosis of AT2 cells by Annexin-Ⅴ FITC/PI staining. E. The effect of PS-NPs exposure on the expression levels of proliferation and apoptosis-related genes Ki67, Bax, Bid, and Trp53 in AT2 cells. ①P<0.001, compared with the control group; ②P=0.025, compared with the PS-NPs 5 μg·mL-1 group; ③P<0.001, compared with the PS-NPs 10 μg·mL-1 group; ④P<0.001, compared with the PS-NPs 20 μg·mL-1 group. |
| Fig 4 Effects of PS-NPs on the proliferation, apoptosis and mRNA expression levels of related gene of AT2 cells |
|