纳米塑料诱导肺泡Ⅱ型上皮细胞DNA损伤加重重症哮喘 |
| 施泽纶, 王青, 何雯, 傅唯佳, 王颖雯, 韩晓, 张晓波 |
|
Nanoplastics aggravate severe asthma by inducing DNA damage of alveolar type Ⅱ epithelial cells |
| SHI Zelun, WANG Qing, HE Wen, FU Weijia, WANG Yingwen, HAN Xiao, ZHANG Xiaobo |
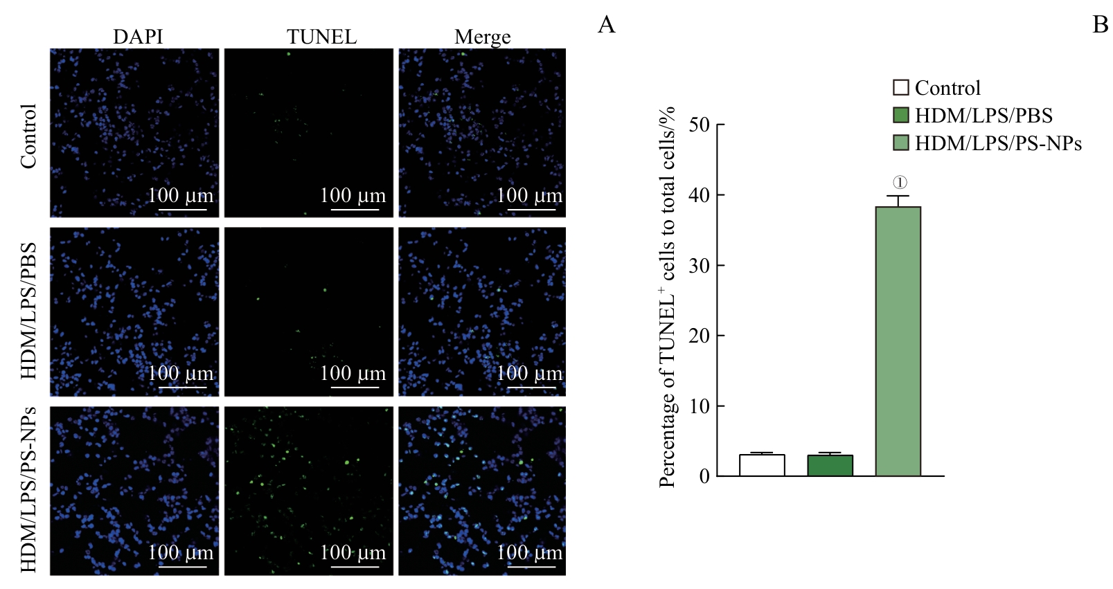
| 图5 PS-NPs暴露后重症哮喘小鼠肺组织的细胞凋亡水平 Note: A. TUNEL staining of mouse alveolar pathological sections (×400). AT2 cells were stained with TUNEL (green) and DAPI (blue). B. The results of apoptosis rates in each group. ①P<0.001, compared with the HDM/LPS/PBS group. |
| Fig 5 Level of cellular apoptosis in lung tissue of severe asthma mice after PS-NPs exposure |
|