纳米塑料诱导肺泡Ⅱ型上皮细胞DNA损伤加重重症哮喘 |
| 施泽纶, 王青, 何雯, 傅唯佳, 王颖雯, 韩晓, 张晓波 |
|
Nanoplastics aggravate severe asthma by inducing DNA damage of alveolar type Ⅱ epithelial cells |
| SHI Zelun, WANG Qing, HE Wen, FU Weijia, WANG Yingwen, HAN Xiao, ZHANG Xiaobo |
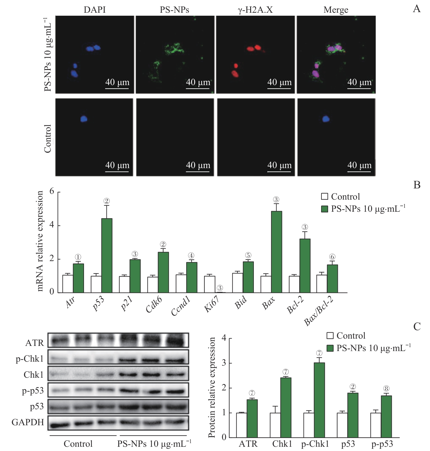
| 图6 体外实验证实PS-NPs暴露引起AT2细胞DNA损伤并上调ATR/Chk1/p53信号通路 Note: A. Immunofluorescence method to detect the effect of PS-NPs on DNA damage of AT2 cells (×1 000). AT2 cells were co-stained with γ-H2A.X (red) and PS-NPs (green) and DAPI (blue). B. qPCR analysis of the expression of ATR/Chk1/p53 signaling pathway and apoptosis-related genes in MLE-12 cells after exposure to PS-NPs. C. Western blotting analysis of the expression and phosphorylation of ATR, Chk1, and p53 proteins after exposure to PS-NPs. ①P=0.013, ②P=0.001, ③P=0.000, ④P=0.006, ⑤P=0.007, ⑥P=0.042, ⑦P=0.004, ⑧P=0.012, compared with the control group. GAPDH—glyceraldehyde-3-phosphate dehydrogenase. |
| Fig 6 In vitro experiments confirmed the DNA damage induction and the upregulation of the ATR/Chk1/p53 signaling pathway in AT2 cells after PS-NPs exposure |
|