单细胞基因组学比较人诱导多能干细胞来源巨噬细胞与外周血来源巨噬细胞的异质性 |
| 张羽桐, 侯国俊, 沈南 |
|
Comparison of human-induced pluripotent stem cell-derived macrophages with peripheral blood-derived macrophages using single-cell genomics |
| ZHANG Yutong, HOU Guojun, SHEN Nan |
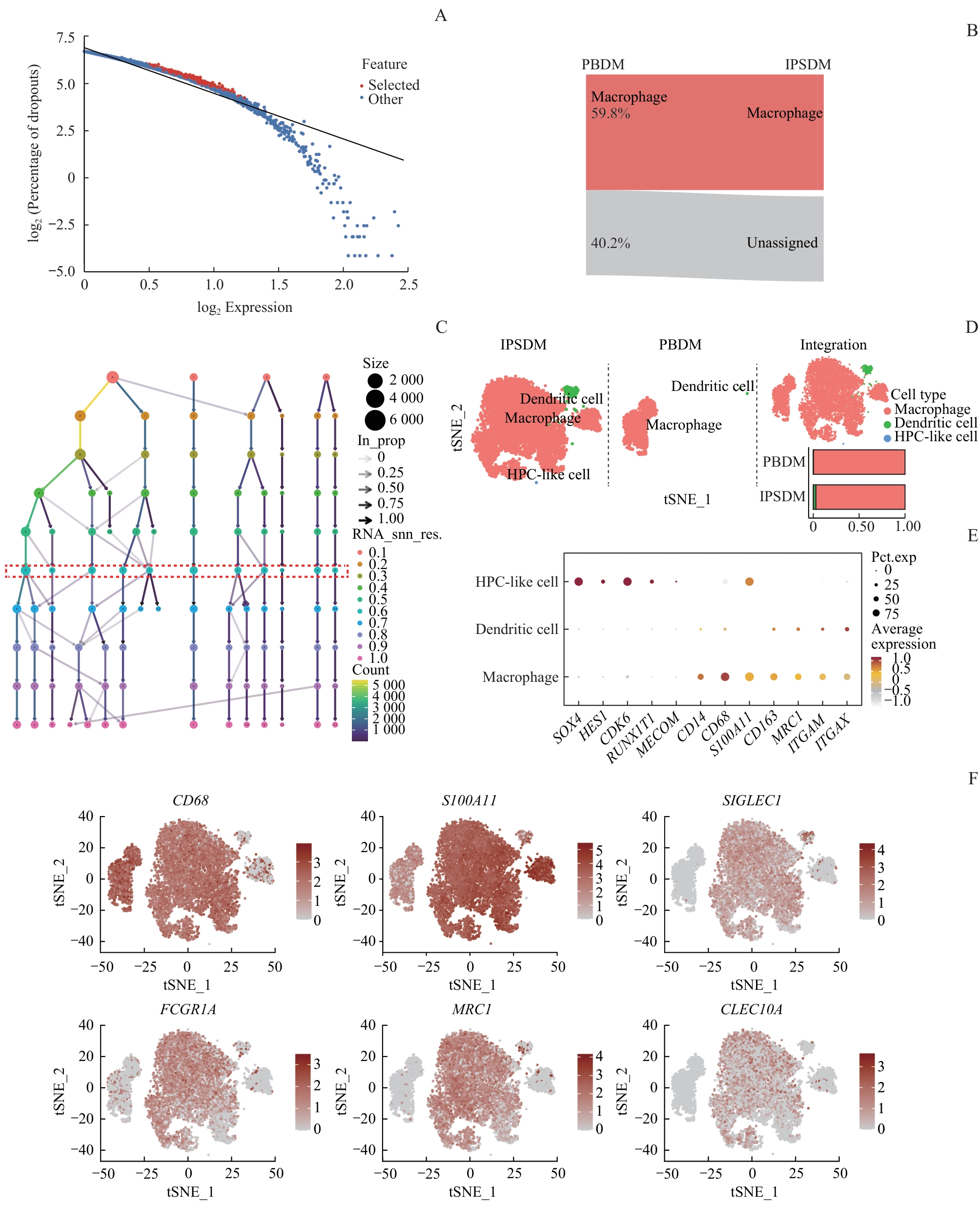
| 图3 IPSDM样本的单细胞基因组学图景 Note:A. Distribution of PBDM index genes. B. The cell flow for projecting the IPSDM dataset onto the PBDM dataset. C. The cluster tree of IPSDM and PBDM samples. D. Distribution of IPSDM and PBDM samples after annotation. E. Bubble plots showing the expression levels of cell marker genes in different cell types. F. Expression distribution of tissue-resident macrophage-specific marker genes of IPSDM and PBDM samples. |
| Fig 3 Single-cell RNA genomics landscape of IPSDM samples |
|