血管抑制蛋白2在三阴性乳腺癌中的功能及其调控可变剪接机制 |
| 王卫, 王红丽, 阿力比亚提·艾尼, 衣力亚尔·肉苏, 阿依努尔, 杨亮 |
|
Function of vasohibin-2 and the mechanism of alternative splicing in triple-negative breast cancer |
| WANG Wei, WANG Hongli, ALIBIYATI·i Ain, YILIYAER· Rousu, AYI NUER, YANG Liang |
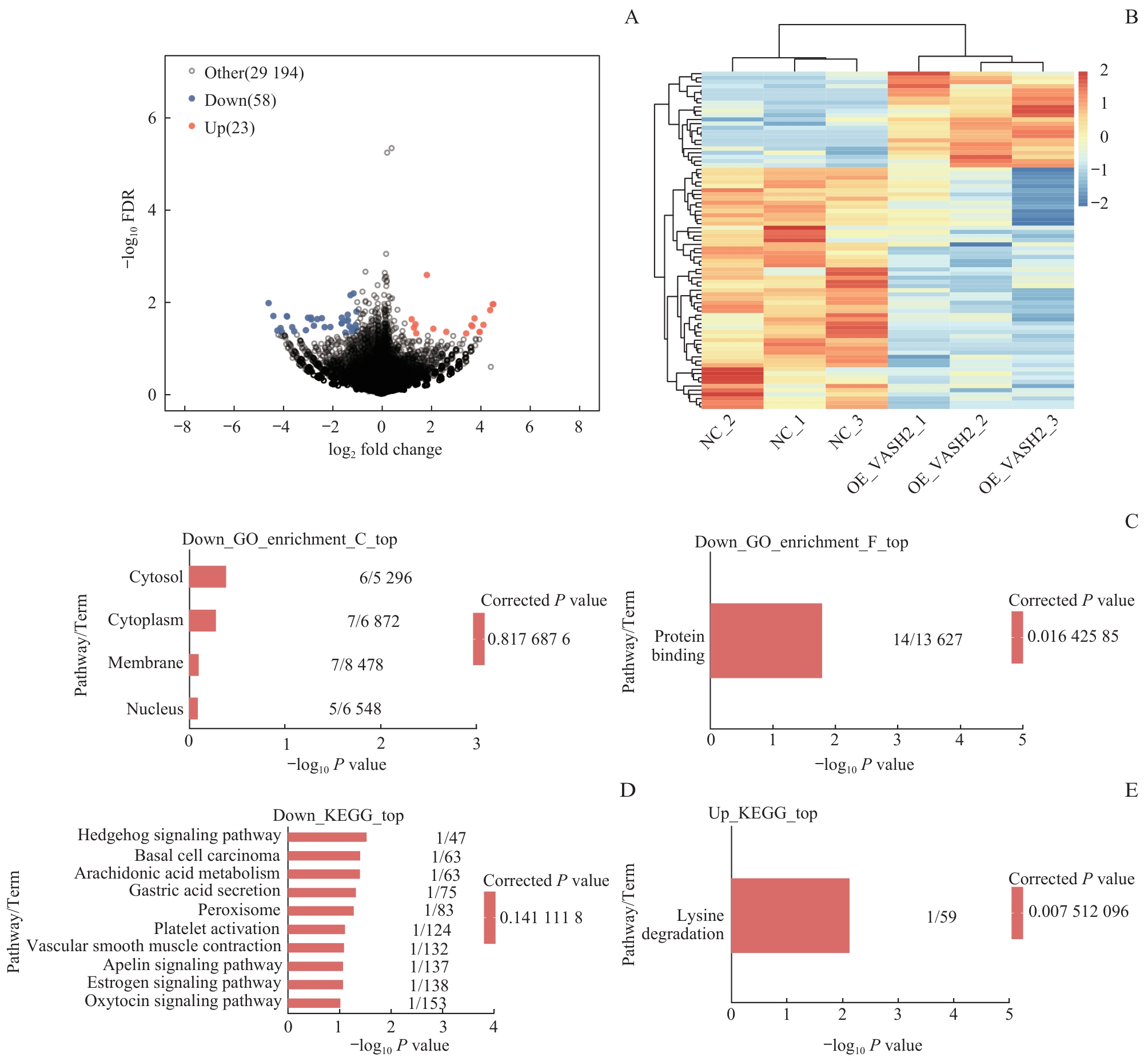
| 图4 VASH2 调控转录组的RNA-seq分析 Note: A. Volcano map based on differentially expressed genes (DEGs). B. Heat map of expression levels of DEGs. C. GO function enrichment bar chart. D/E. Bar charts showing KEGG pathway enrichment of downregulated DEGs (D) and upregulated DEGs (E). |
| Fig 4 RNA-seq analysis of VASH2-regulated transcriptome |
|