高脂饮食对孕期小鼠脂肪组织构成和炎症特征的影响 |
| 卢星宇, 徐一丹, 刘亦沁, 张骞仁, 董艳 |
|
Effect of high-fat diet on adipose tissues structure and inflammatory characteristics during pregnancy in mice |
| LU Xingyu, XU Yidan, LIU Yiqin, ZHANG Qianren, DONG Yan |
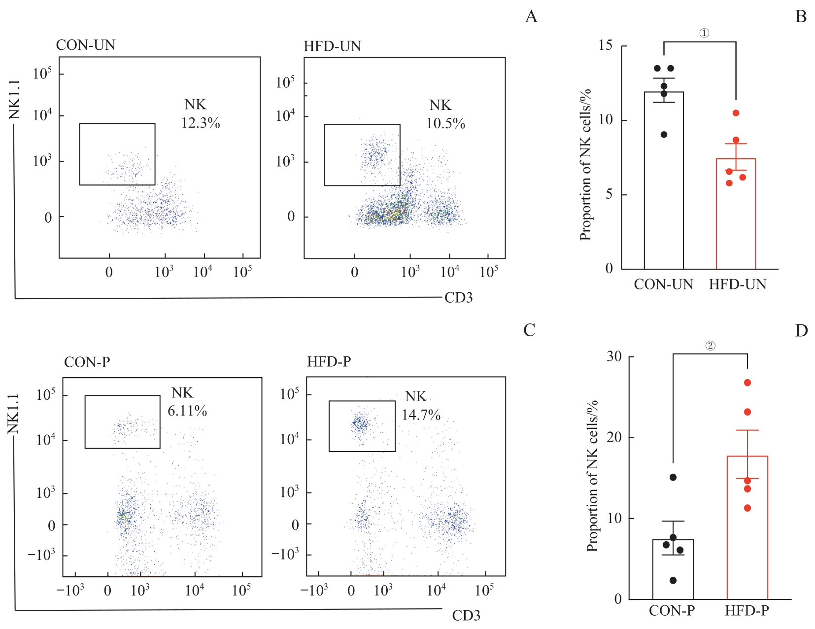
| 图4 高脂饮食后育龄期和妊娠末期雌鼠脂肪组织中NK细胞比例变化 Note: A/B. Scatter diagram (A) and the proportion (B) of NK cells in the adipose tissues of female mice at reproductive age. C/D. Scatter diagram (C) and the proportion (D) of NK cells in the adipose tissues of female mice at the end of pregnancy. ①P=0.006; ②P=0.022. |
| Fig 4 Changes of NK cell proportion in adipose tissues of female mice at reproductive age and at the end of pregnancy after high-fat diet |
|