分选链接蛋白1抑制结直肠癌细胞增殖和迁移的作用和机制研究 |
| 钱立恒, 温凯玲, 廖颖娜, 李书鑫, 聂惠贞 |
|
Study on the effect and mechanism of sorting nexin 1 on inhibiting the proliferation and migration of colorectal cancer cells |
| QIAN Liheng, WEN Kailing, LIAO Yingna, LI Shuxin, NIE Huizhen |
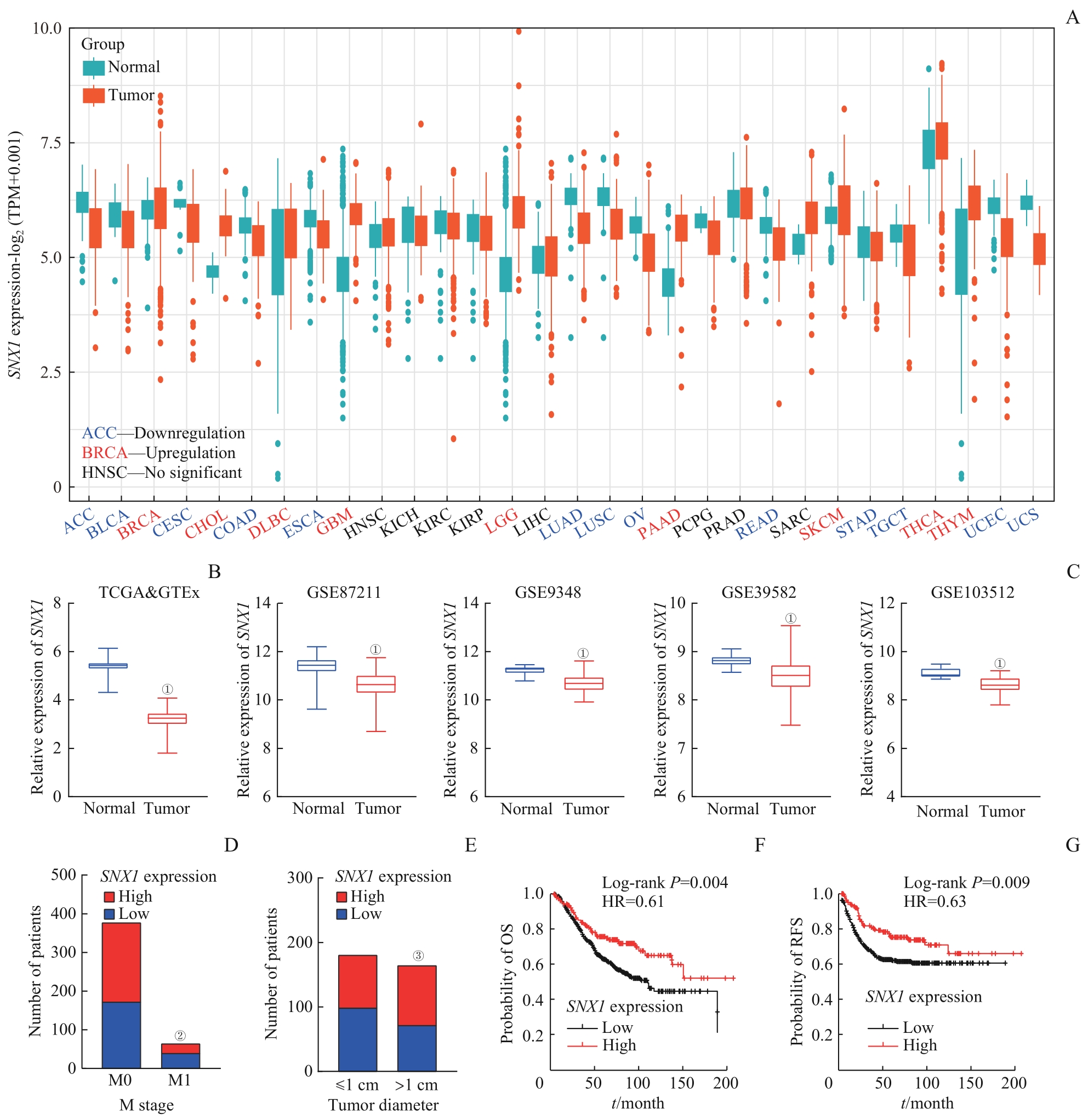
| 图2 SNX1 在CRC数据库中表达情况及其与临床病理信息的相关性分析 Note: A. Expression levels of SNX1 mRNA in human cancers. TPM—transcript per million. B. Expression levels of SNX1 mRNA in CRC tissues and normal colon tissues from the TCGA and GTEx databases. C. Expression levels of SNX1 mRNA in CRC tissues and normal colon tissues from the GEO databases. D. Correlation between SNX1 mRNA expression and M stage of patients from the TCGA database. E. Correlation between SNX1 mRNA expression and tumor size in patients from the TCGA database. F. Correlation between SNX1 mRNA expression and overall survival (OS) in patients from the GSE39582 database. G. Correlation between SNX1 mRNA expression and recurrence-free survival (RFS) in patients from the GSE39582 database. ①P=0.000, compared with normal colon tissues; ②P=0.022, compared with M0 groups; ③P=0.041, compared with the ≤1 cm groups. |
| Fig 2 Expression levels of SNX1 from the CRC database and its correlation with clinical pathological information |
|