分选链接蛋白1抑制结直肠癌细胞增殖和迁移的作用和机制研究 |
| 钱立恒, 温凯玲, 廖颖娜, 李书鑫, 聂惠贞 |
|
Study on the effect and mechanism of sorting nexin 1 on inhibiting the proliferation and migration of colorectal cancer cells |
| QIAN Liheng, WEN Kailing, LIAO Yingna, LI Shuxin, NIE Huizhen |
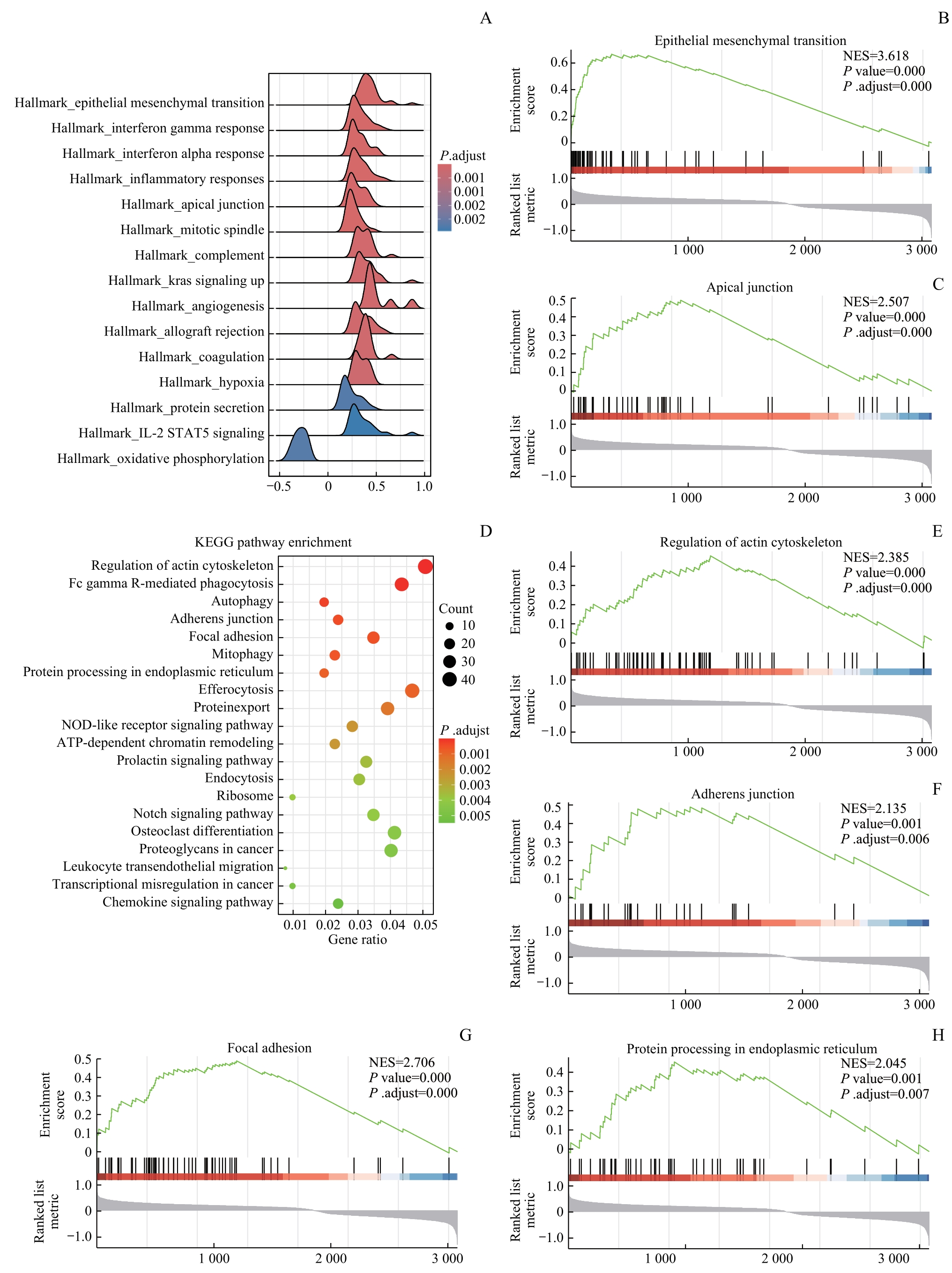
| 图4 SNX1相关信号通路的富集分析 Note: A. Ridgeline plots of Hallmark enrichment analysis based on SNX1 low-expression and high-expression groups. B/C. GSEA showed that EMT signaling pathway (B) and apical junction pathway (C) were enriched in the SNX1 low-expression group. D. Dot plots of KEGG enrichment analysis based on the SNX1 low-expression and high-expression groups. E?H. GSEA showed that regulation of actin cytoskeleton pathway (E), adherens junction pathway (F), focal adhesion (G) and protein processing in endoplasmic reticulum pathway (H) were enriched in the SNX1 low-expression group. |
| Fig 4 Enrichment analysis of SNX1-related signaling pathways |
|