分选链接蛋白1抑制结直肠癌细胞增殖和迁移的作用和机制研究 |
| 钱立恒, 温凯玲, 廖颖娜, 李书鑫, 聂惠贞 |
|
Study on the effect and mechanism of sorting nexin 1 on inhibiting the proliferation and migration of colorectal cancer cells |
| QIAN Liheng, WEN Kailing, LIAO Yingna, LI Shuxin, NIE Huizhen |
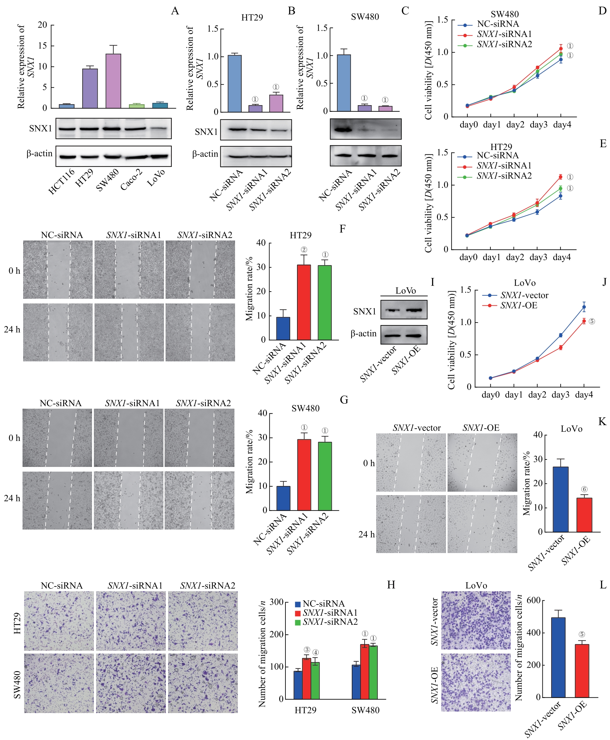
| 图5 SNX1的表达水平对CRC细胞增殖和迁移的影响 Note: A. Expression levels of SNX1 detected by qPCR and western blotting in CRC cell lines. B/C. Transfection efficiency of SNX1-siRNA verified by qPCR (top) and western blotting (bottom) in HT29 cells (B) and SW480 cells (C). D/E. Effect of SNX1-siRNA knockdown on HT29 cell (D) and SW480 cell (E) proliferation detected by CCK-8. F/G. Effect of SNX1-siRNA knockdown on HT29 cell (F) and SW480 cell (G) migration (left) detected by wound healing assay and analysis of migration rate (right). H. Effect of SNX1-siRNA knockdown on HT29 cell (top) and SW480 cell (bottom) migration (left) detected by Transwell assay and analysis of migration cells (right). I. Overexpression efficiency of SNX1-OE verified by western blotting in LoVo cells. J. Effect of SNX1-OE overexpression on LoVo cell proliferation detected by CCK-8. K. Effect of SNX1-OE overexpression on LoVo cell migration (left) detected by wound healing assay and analysis of migration rate (right). L. Effect of SNX1-OE overexpression on LoVo cell migration (left) detected by Transwell assay and analysis of migration cells (right). ①P=0.000, ②P=0.003, ③P=0.000, ④P=0.005, compared with the NC-siRNA group; ⑤P=0.000, ⑥P=0.003, compared with the SNX1-vector group. |
| Fig 5 Effect of SNX1 expression on the proliferation and migration of CRC cells |
|