非经典型多梳抑制复合物1.6的电镜结构分析 |
| 蔡单, 黄晶 |
|
Electron microscopic study of the non-canonical polycomb repressive complex 1.6 |
| CAI Dan, HUANG Jing |
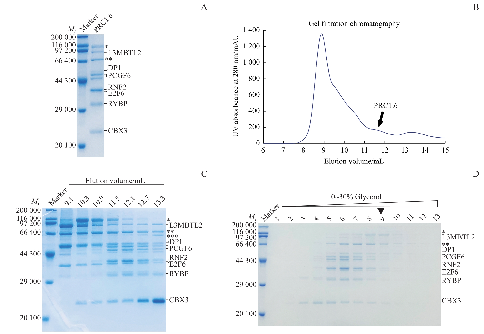
| 图2 人源PRC1.6七元复合物蛋白纯化 Note: A. SDS-PAGE analysis of the PRC1.6 heptameric complex after anti-DYKDDDDK G1 affinity purification. B. Gel filtration chromatography of the PRC1.6 heptameric complex with Superdex 200 Increase 10/300 GL. C. SDS-PAGE of gel filtration chromatography in B. D. SDS-PAGE of protein fractions after glycerol density gradient centrifugation. * denotes TRIM28 (Mr 110 000), ** denotes HSP70 (Mr 70 000), and *** denotes HRV-3C enzyme (Mr 66 400). AU—absorbance unit. |
| Fig 2 Purification of the human PRC1.6 heptameric complex |
|