SUMO特异性蛋白酶1在铁死亡中的潜在作用 |
| 谢滨, 白蒙, 吴妍, 沃璐璐, 黄莺, 张晶 |
|
Potential role of SUMO-specific proteases 1 in ferroptosis |
| XIE Bin, BAI Meng, WU Yan, WO Lulu, HUANG Ying, ZHANG Jing |
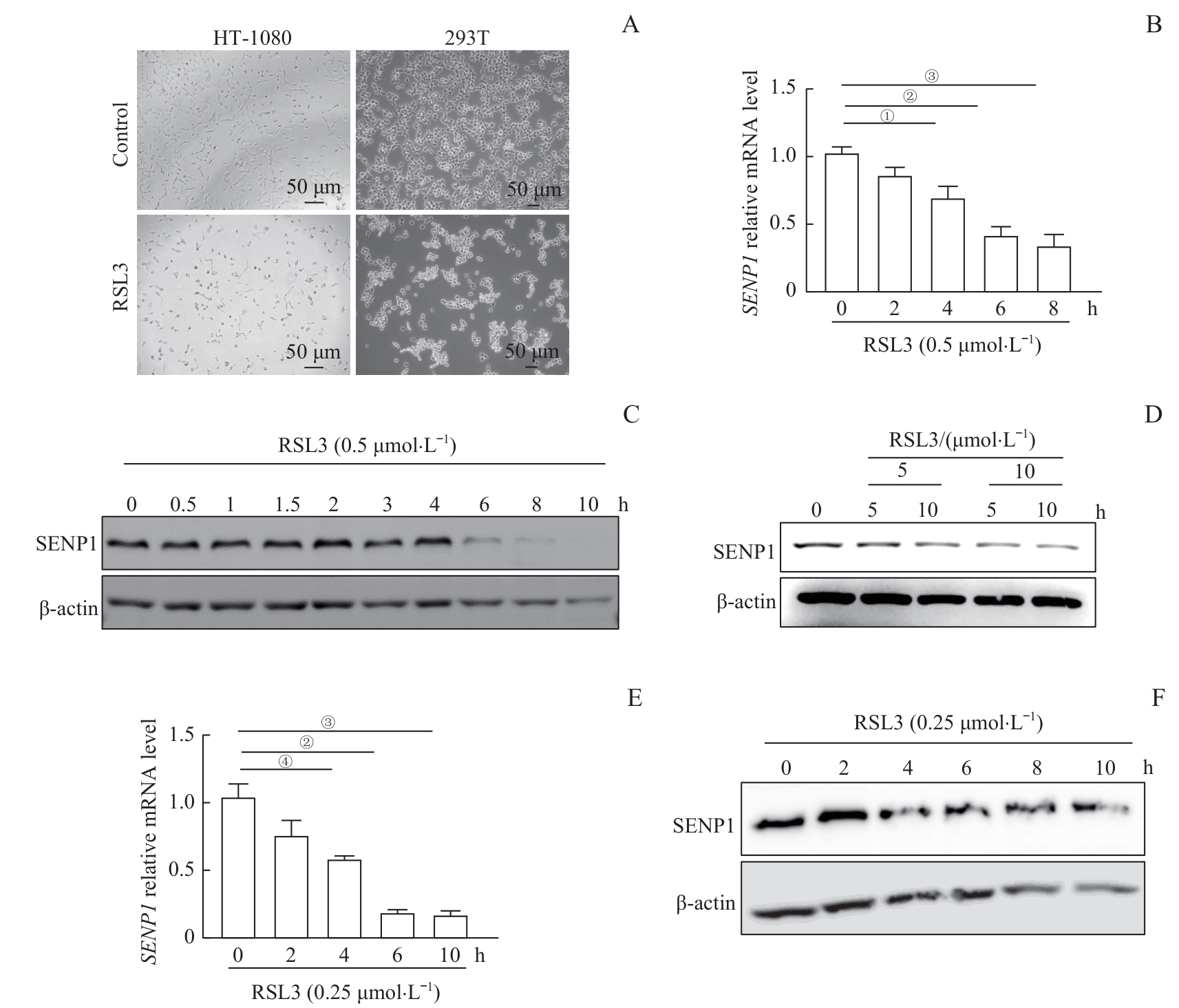
| 图2 铁死亡诱导过程中 SENP1 的mRNA和蛋白表达水平 Note: A. Bright-field images of HT1080 and 293T cells treated with RSL3 (×20, scale bar=50 μm). B. mRNA levels of SENP1 in HT1080 cells treated with 0.5 μmol/L RSL3 for the indicated time, as detected by RT-qPCR. C. Protein levels of SENP1 in HT1080 cells treated with 0.5 μmol/L RSL3 for the indicated time, as detected by Western blotting. D. Protein levels of SENP1 in MCA-205 cells treated with 5 or 10 μmol/L RSL3 for 5 or 10 h, as detected by Western blotting. E. mRNA levels of SENP1 in 293T cells treated with 0.25 μmol/L RSL3 for the indicated time, as detected by RT-qPCR. F. Protein levels of SENP1 in 293T cells treated with 0.25 μmol/L RSL3 for the indicated time, as detected by Western blotting. ①P=0.025, ②P=0.004, ③P=0.001, ④P=0.034. |
| Fig 2 mRNA and protein expression levels of SENP1 during ferroptosis induction |
|