芦丁对骨肉瘤生长和转移的体内外抑制作用 |
| 李想, 魏鸣, 吴文曦, 罗小琴, 姚彪, 伍思宇 |
|
Inhibitory effect of rutin on the growth and metastasis of osteosarcoma in vitro and in vivo |
| LI Xiang, WEI Ming, WU Wenxi, LUO Xiaoqin, YAO Biao, WU Siyu |
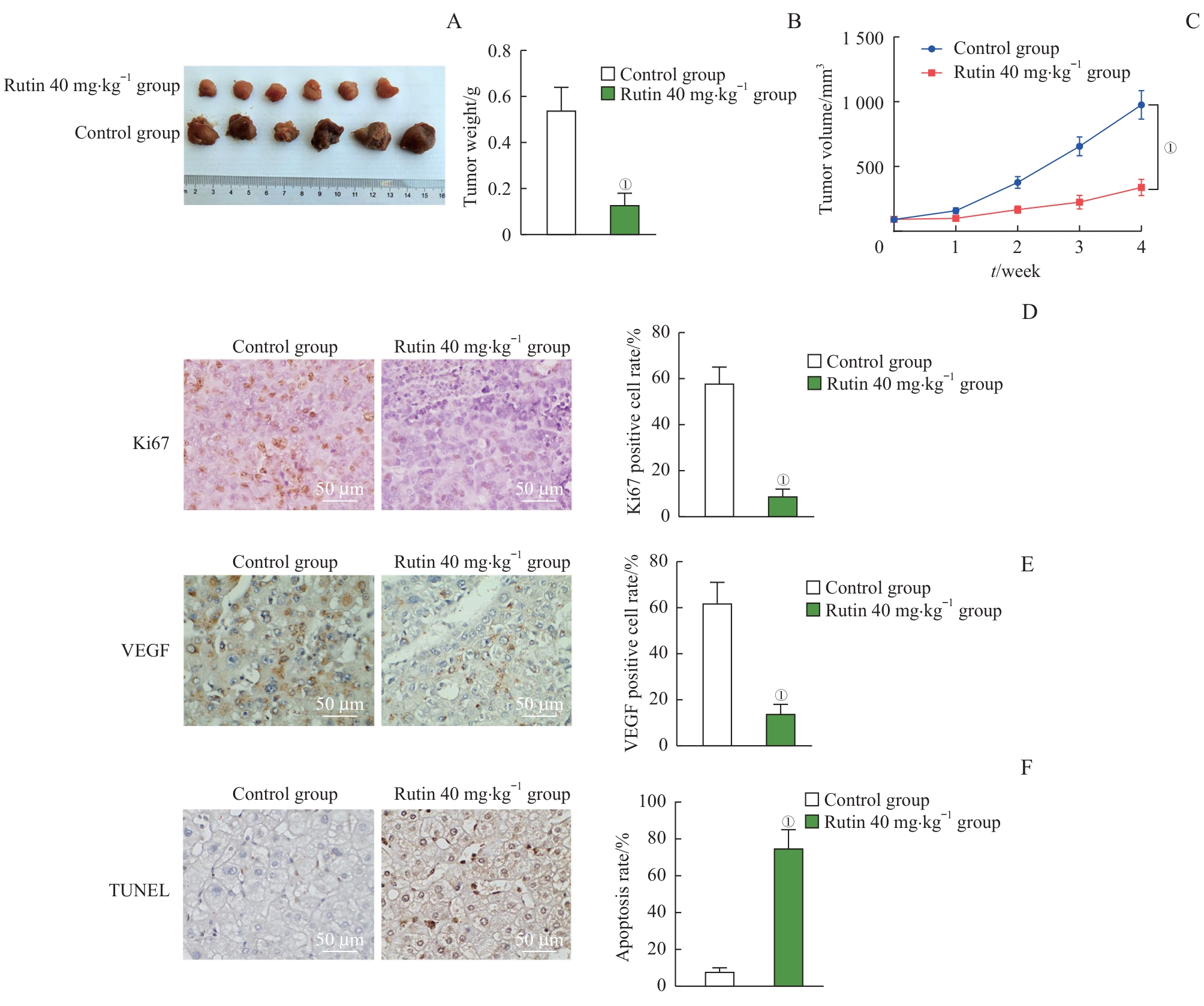
| 图6 芦丁对骨肉瘤体内移植瘤生长的影响 Note: A. Tumor image. B. Tumor weight. C. Tumor volume. D. The expression of Ki67 detected by immunohistochemistry and statistical analysis of Ki67-positive cell rate. E. The expression of VEGF detected by immunohistochemistry and statistical analysis of VEGF-positive cell rate. F. The tumor cell apoptosis detected by TUNEL and analysis of apoptosis rate. ①P<0.001, compared with the control group. |
| Fig 6 Effect of rutin on the growth of osteosarcoma xenograft tumors in vivo |
|