多发性硬化症小胶质细胞转录调控网络分析 |
| 蔡蔷薇, 孙锋, 吴文玉, 邵付明, 高正良, 金盛凯 |
|
Transcriptional regulatory network analysis of microglia in multiple sclerosis |
| CAI Qiangwei, SUN Feng, WU Wenyu, SHAO Fuming, GAO Zhengliang, JIN Shengkai |
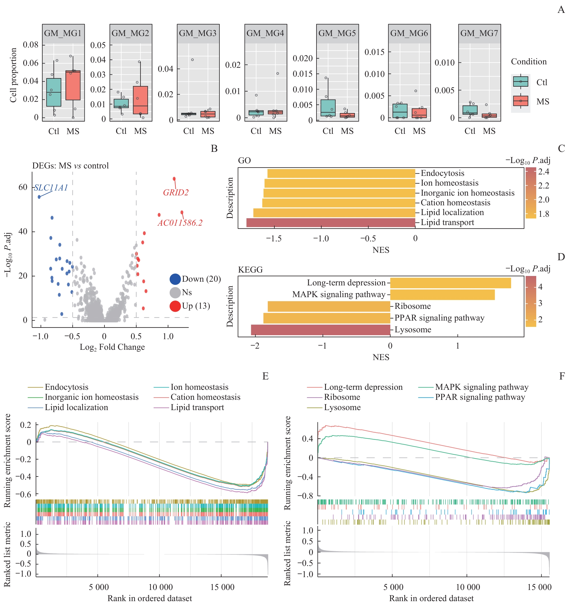
| 图3 灰质小胶质细胞在MS中的亚群分析和富集分析 Note: A. Cell proportion of subpopulations of gray matter microglia. Ctl—control. B. Volcano plot of DEGs in gray matter microglia. C/D. Bar plots of GO (C) and KEGG (D) analysis. E/F. Enrichment plots of GO (E) and KEGG (F) analysis. |
| Fig 3 Subpopulation analysis and enrichment analysis of gray matter microglia in MS |
|