人胚胎干细胞向神经前体细胞分化的转录组与染色质可及性变化分析研究 |
| 李林颖, 蔡晓东, 童冉, 杨晨, 王志明, 贺潇宇, 马子越, 张丰, 李令杰, 周君梅 |
|
Analysis of transcriptome and chromatin accessibility changes during the differentiation of human embryonic stem cells into neural progenitor cells |
| LI Linying, CAI Xiaodong, TONG Ran, YANG Chen, WANG Zhiming, HE Xiaoyu, MA Ziyue, ZHANG Feng, LI Lingjie, ZHOU Junmei |
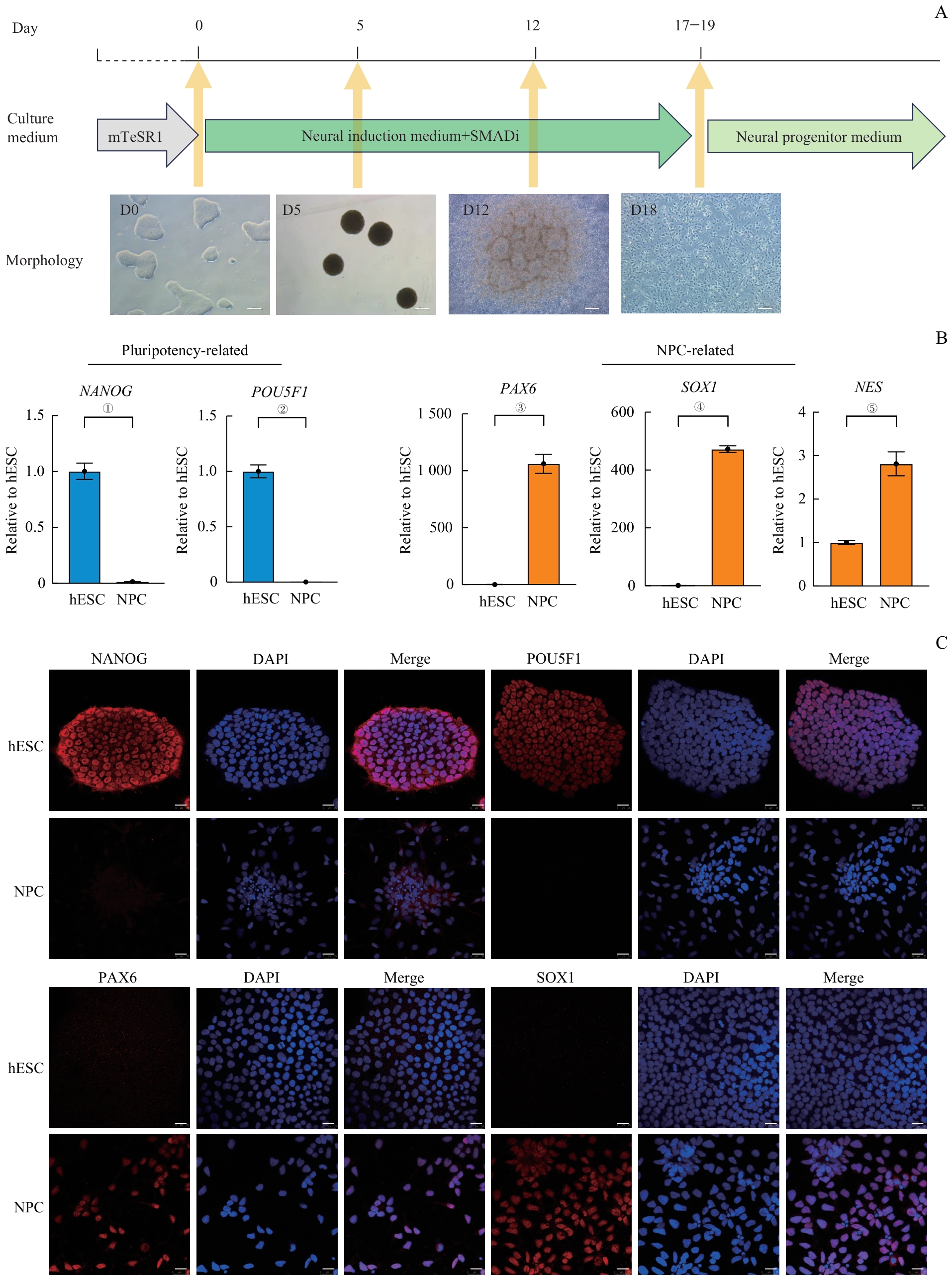
| 图1 利用双重SMAD抑制策略在体外将hESC分化成NPC Note:A. Schematic diagram of the NPC culture system and morphology of hESC-induced differentiation into NPCs. SMADi—SMAD inhibition. Scale bar=200 μm. B. The gene expression of typical genes related to pluripotency and NPCs during the induction process detected by RT-qPCR. ①P=0.002, ②P=0.001, ③P=0.002, ④P<0.001, ⑤P=0.006. NPCs were the cells induced for 27 d. C. Expression of hESC markers (NANOG and POU5F1) and NPC markers (PAX6 and SOX1), detected by immunofluorescence staining. NPCs were the cells induced for 27 d. Scale bar=25 μm. |
| Fig 1 Dual SMAD inhibition strategy for hESC differentiation into NPC in vitro |
|