人胚胎干细胞向神经前体细胞分化的转录组与染色质可及性变化分析研究 |
| 李林颖, 蔡晓东, 童冉, 杨晨, 王志明, 贺潇宇, 马子越, 张丰, 李令杰, 周君梅 |
|
Analysis of transcriptome and chromatin accessibility changes during the differentiation of human embryonic stem cells into neural progenitor cells |
| LI Linying, CAI Xiaodong, TONG Ran, YANG Chen, WANG Zhiming, HE Xiaoyu, MA Ziyue, ZHANG Feng, LI Lingjie, ZHOU Junmei |
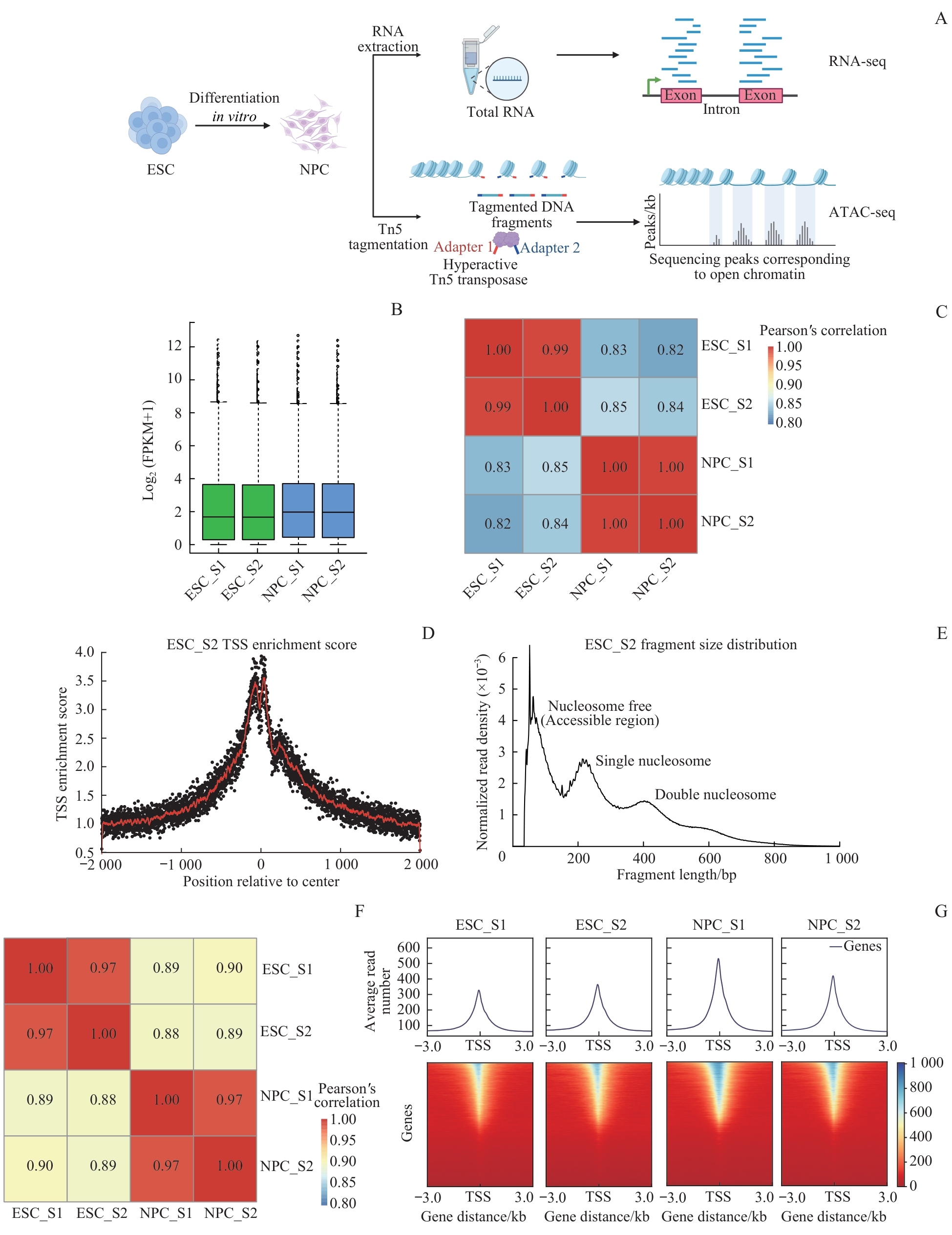
| 图2 体外神经早期分化过程中RNA-seq和ATAC-seq质控分析 Note: A. Experimental flow chart. Cells were collected at the ESC stage and NPC stage; nuclei were extracted for standard ATAC-seq library preparation, while total RNA was extracted for RNA-seq library preparation. B. Box plot of gene expression levels. C. Pearson correlation analysis was performed on the expression levels between different samples. D. Transcription start site (TSS) enrichment scores of ATAC-seq data. E. Fragment size distribution of ATAC-seq data. F. Pearson correlation analysis of ATAC-seq data between different samples. G. Gene TSS enrichment heat map showing the reads from ATAC-seq data in the TSS±3.0 kb. The blue-to-red scale represents the transition from high to low in the reads in the specified area. |
| Fig 2 Quality control analysis of RNA-seq and ATAC-seq datasets obtained from the process of early neural differentiation in vitro |
|