Fas相关死亡结构域蛋白促进头颈部鳞状细胞癌细胞增殖能力的机制研究 |
| 陈怡楠, 郑旸, 曾汉林, 雷鸣 |
|
Mechanism of Fas-associated protein with death domain in promoting proliferation of head and neck squamous cell carcinoma cells |
| CHEN Yinan, ZHENG Yang, ZENG Hanlin, LEI Ming |
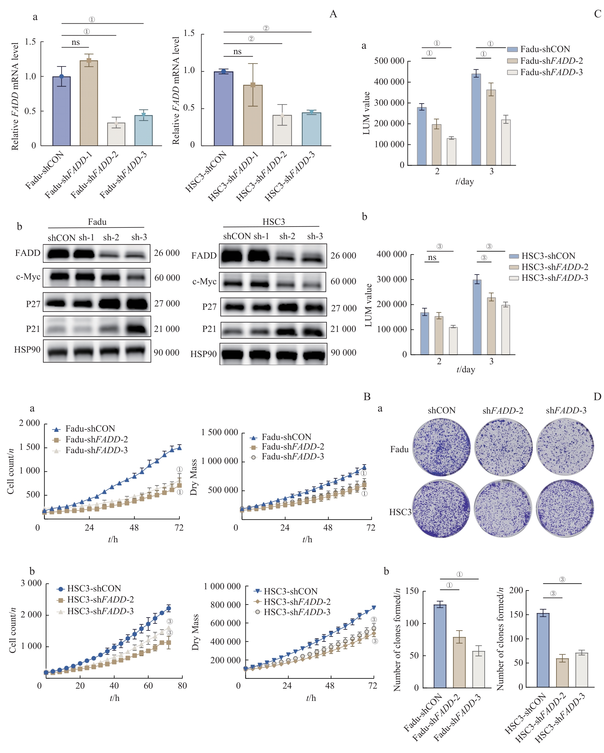
| 图3 敲低 FADD 抑制HNSCC细胞的增殖能力 Note: A. Verification of FADD expression after stable knockdown of FADD in Fadu and HSC3 cells through qRT-PCR(a) and Western blotting (b). B. Cell count and dry mass curves for FadushFADD (a) and HSC3shFADD (b) detected by LiveCyte. C. Cell viability of FadushFADD (a) and HSC3shFADD (b). D. Plate colony formation assay in Fadu and HSC3 cells after FADD knockdown. ①P<0.001, ②P=0.005, ③P<0.001. |
| Fig 3 FADD knockdown inhibited the proliferation of HNSCC cells |
|