利拉鲁肽改善非酒精性脂肪性肝病小鼠肝纤维化的作用及其机制 |
| 王仁杰, 祝超瑜, 方云云, 肖元元, 王倩倩, 宋雯婧, 魏丽 |
|
Effects and mechanisms of liraglutide in ameliorating liver fibrosis in NAFLD mice |
| WANG Renjie, ZHU Chaoyu, FANG Yunyun, XIAO Yuanyuan, WANG Qianqian, SONG Wenjing, WEI Li |
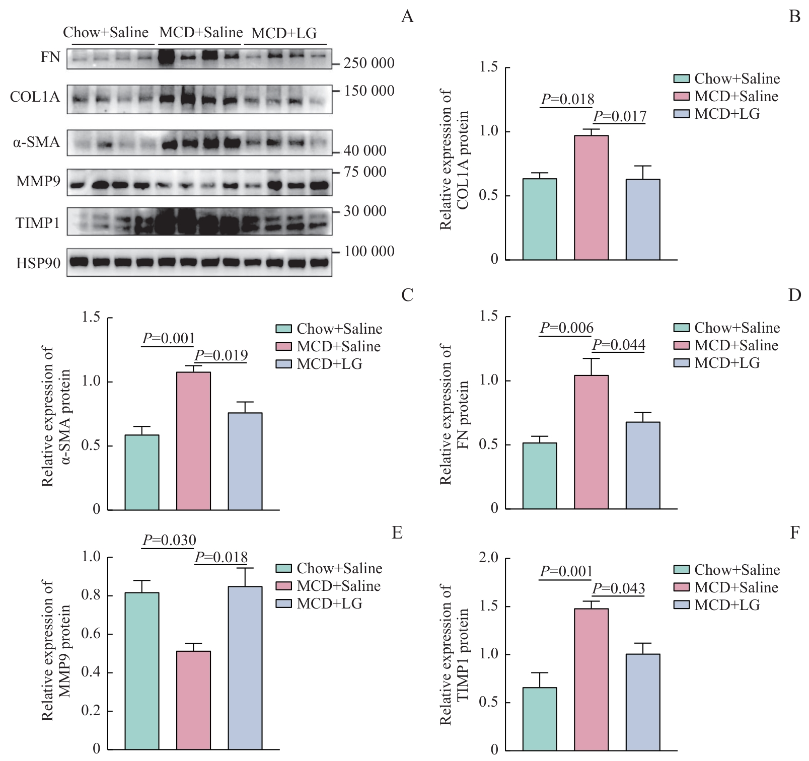
| 图5 利拉鲁肽对小鼠肝纤维化蛋白表达的影响 Note: A. Expression of FN, COL1A, α-SMA, MMP9, TIMP1, and HSP90 proteins detected by Western blotting. B-F. The relative expression levels of COL1A (B), α-SMA (C), FN (D), MMP9(E), and TIMP1 (F) proteins in the liver of mice. |
| Fig 5 Effect of liraglutide on indices of liver fibrosis protein in mice |
|