新一代基因编码5-羟色胺荧光探针优化及应用 |
| 徐慕凡, 张坤, 王静怡, 高欣柯, 程傲冰, 张鹏 |
|
Optimization of a genetically encoded fluorescent sensor for the detection of 5-HT |
| XU Mufan, ZHANG Kun, WANG Jingyi, GAO Xinke, CHENG Aobing, ZHANG Peng |
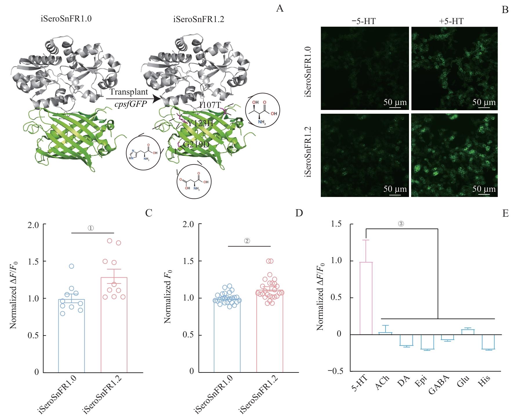
| 图1 5-HT荧光探针iSeroSnFR1.2在HEK293细胞上的优化与表征 Note: A. Schematic illustration of the optimization strategy for iSeroSnFR1.0. The cpsfGFP sequence from iAChSnFR was transplanted into iSeroSnFR1.0 to generate iSeroSnFR1.2, with key amino acid changes highlighted. B. Fluorescence response changes. Scale bar: 50 μm. C. Normalized values of iSeroSnFR1.0- and iSeroSnFR1.2-expressing HEK293 cells treated with 250 μmol/L 5-HT, ①P=0.012 (n=10 cells from 3 independent experiments). D. Normalized basal fluorescence values of HEK293 cells expressing iSeroSnFR1.0 and iSeroSnFR1.2, ②P<0.001 (n=26 cells from 3 independent experiments). E. Normalized ΔF/F0 values of the iSeroSnFR1.2 in response to various neurotransmitters (250 μmol/L 5-HT, 20 μmol/L ACh, 20 μmol/L DA, 20 μmol/L Epi, 20 μmol/L GABA, 20 μmol/L Glu, 20 μmol/L His), ③P<0.001 (n=10 cells from 3 independent experiments). Statistical analysis was performed using a two-tailed unpaired |
| Fig 1 Optimization and characterization of iSeroSnFR1.2 in HEK293 cells |
|