基于单细胞测序与转录组测序构建M2巨噬细胞基因相关的前列腺癌预后模型 |
| 汤开然, 冯成领, 韩邦旻 |
|
Integrated single-cell and transcriptome sequencing to construct a prognostic model of M2 macrophage-related genes in prostate cancer |
| TANG Kairan, FENG Chengling, HAN Bangmin |
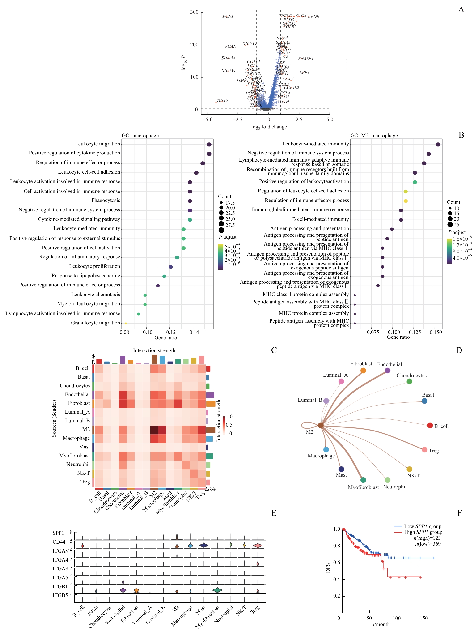
| 图2 TME中细胞间相互作用分析 Note: A. Volcano plot illustrating the differentially expressed genes between M2 macrophages and non-M2 macrophages (genes with significant differences are highlighted in red; non-significant genes in blue). B. Gene enrichment analysis represented as a bubble diagram. C/D. Heatmap (C) and network plot (D)visualizing cell communication in sc-RNA seq. E. Violin plot indicating the predominant secretion of SPP1 by M2 macrophages. F. Kaplan-Meier survival curve showing DFS difference between high and low SPP1 expression groups in the TCGA cohort. ①P=0.034. |
| Fig 2 Analysis of cell-cell interactions in TME |
|