基于单细胞测序与转录组测序构建M2巨噬细胞基因相关的前列腺癌预后模型 |
| 汤开然, 冯成领, 韩邦旻 |
|
Integrated single-cell and transcriptome sequencing to construct a prognostic model of M2 macrophage-related genes in prostate cancer |
| TANG Kairan, FENG Chengling, HAN Bangmin |
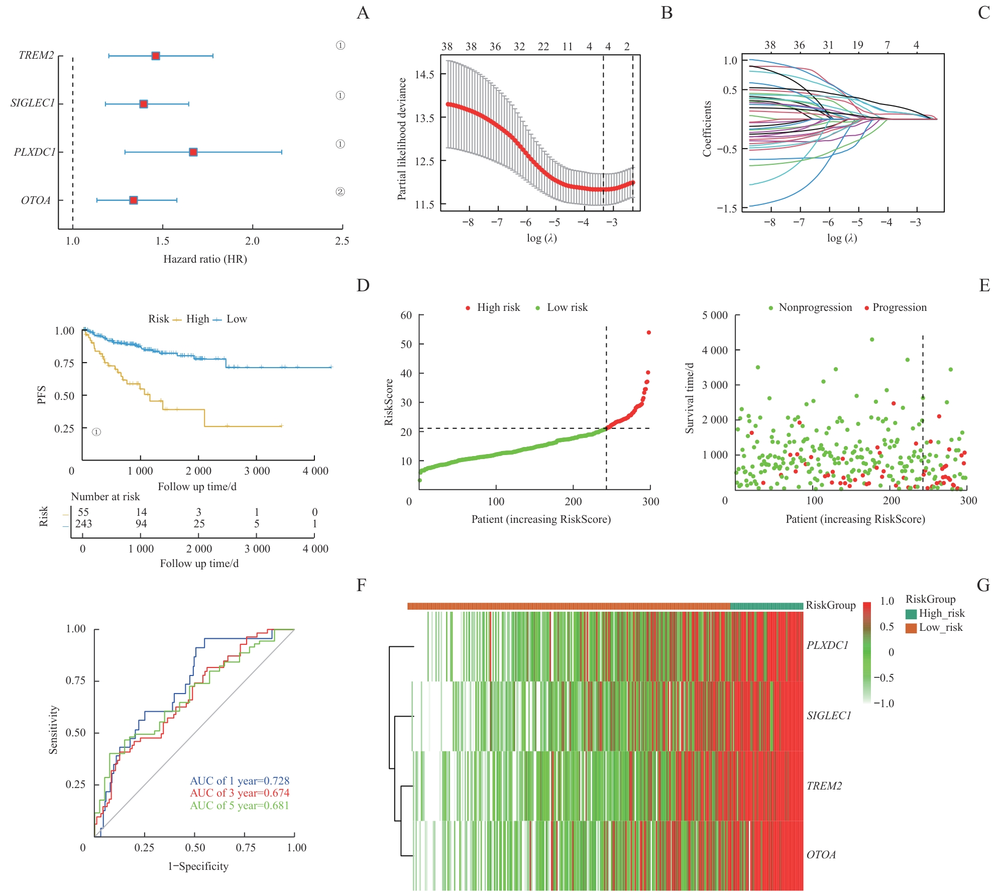
| 图4 PCa预后模型的构建与测试 Note: A. The construction of a LASSO regression model based on four characteristic genes (TREM2, OTOA, SIGLEC1, and PLXDC1). B. Identification process of genes for construction of prognostic risk score signature. C. The coefficients in LASSO Cox regression analysis of the 38 prognostic M2 macrophages-related genes. D. The comparison of PFS between low- and high-risk score groups in the training set. E. The distribution of risk scores ranked from low to high and the comparison of survival status between low- and high- risk score groups in the training set. F. The prediction accuracy of the risk score measured by ROC curves at 1, 3, 5 years in the training set. The AUC values are 0.728, 0.674, 0.681 respectively. ①P<0.001, ②P=0.001. |
| Fig 4 Construction and testing of the prognostic model in PCa |
|