白介素-1β在极重症口腔颌面部感染中的预警价值及机制初探 |
| 朱晗懿, 石欢, 俞创奇, 郑凌艳 |
|
Preliminary study on early warning value and mechanism of interleukin-1β in extremely severe oral and maxillofacial space infections |
| ZHU Hanyi, SHI Huan, YU Chuangqi, ZHENG Lingyan |
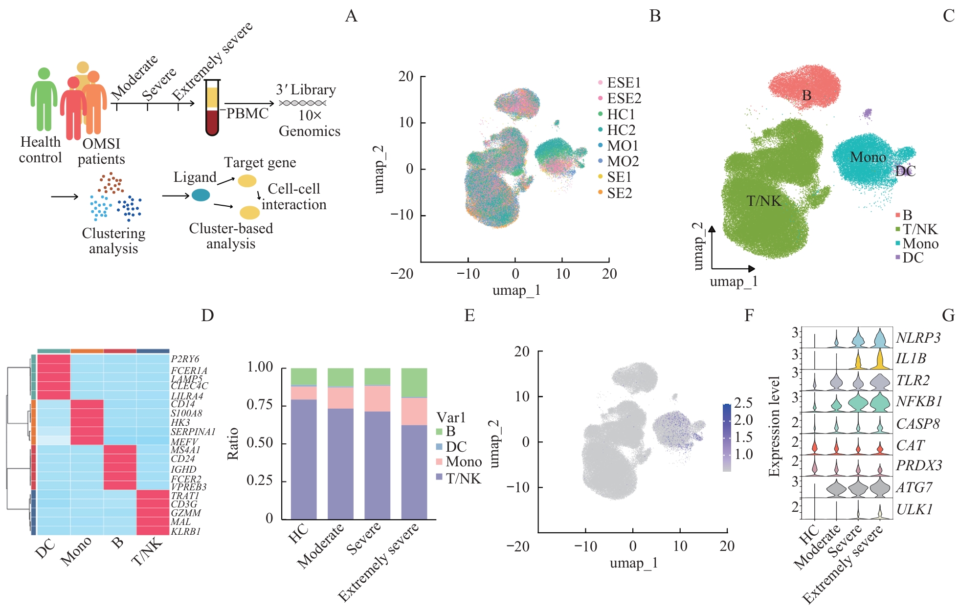
| 图2 OMSI患者与健康对照者的PBMCs的单细胞转录组图谱 Note: A. An overview of the study design and workflow. B. UMAP plot showing integrated analysis of 8 samples. C. UMAP plot showing clustering of 4 immune cell subtypes in 8 samples. D. Heatmap showing the expression of the top 5 genes in each cluster. E. Bar plot showing the ratio of each cell subtype in 4 groups. B—B cell; Mono—monocyte; DC—dendritic cell. F. Feature plot showing the expression of IL1B in each cell subtype. G. Expression of NLRP3, IL1B, TLR2, NFKB1, CASP8, CAT, PRDX3, ATG7 and ULK1 among 4 groups in violin plot. |
| Fig 2 Single-cell transcriptomic atlas of PBMCs from OMSI patients and healthy controls |
|