白介素-1β在极重症口腔颌面部感染中的预警价值及机制初探 |
| 朱晗懿, 石欢, 俞创奇, 郑凌艳 |
|
Preliminary study on early warning value and mechanism of interleukin-1β in extremely severe oral and maxillofacial space infections |
| ZHU Hanyi, SHI Huan, YU Chuangqi, ZHENG Lingyan |
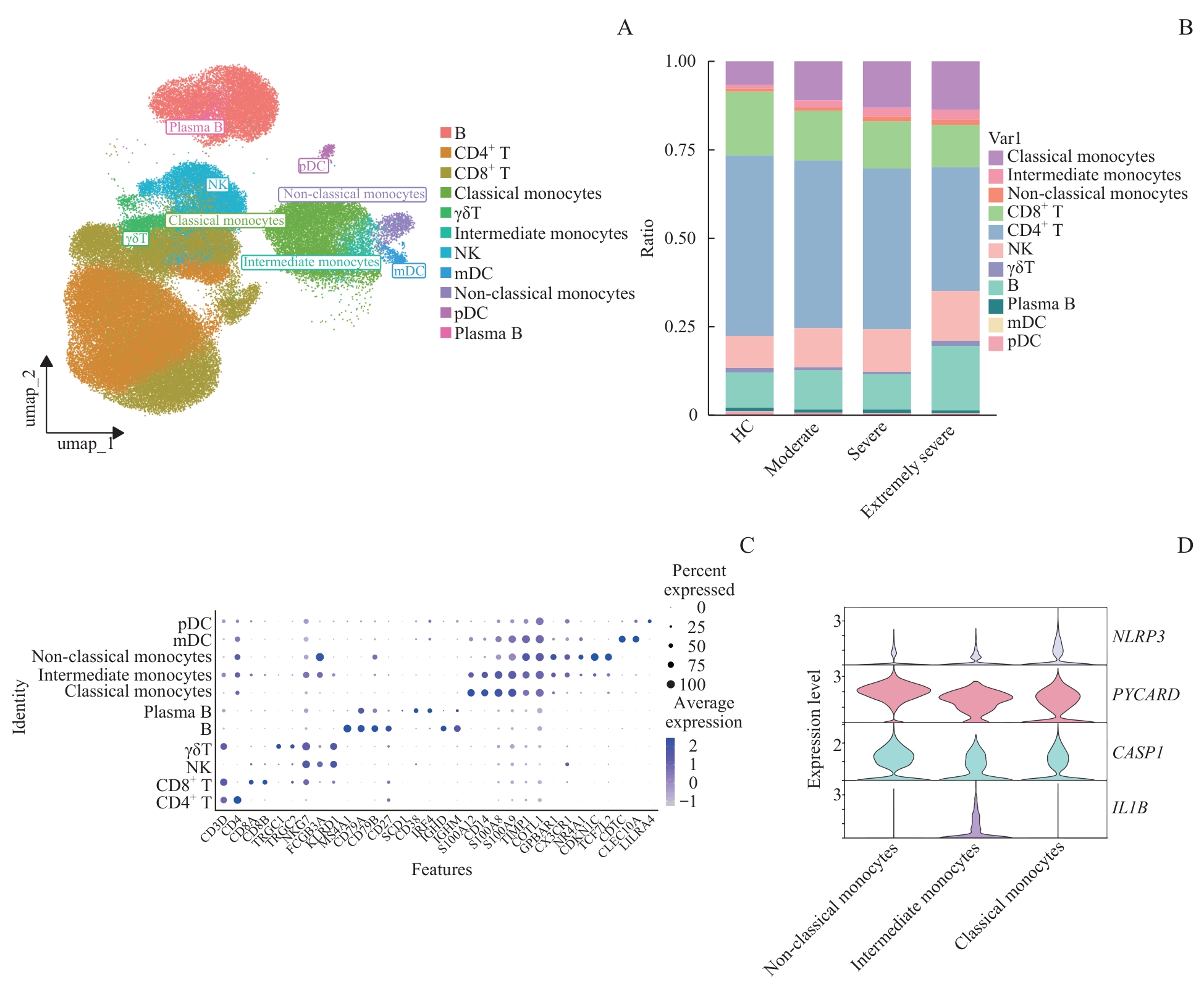
| 图4 OMSI患者与健康对照者PBMCs单细胞转录组二级聚类 Note: A. UMAP plot showing clustering into 11 immune cell subtypes. B. Bar plot showing the ratio of each cell subtype in 4 groups. C. Dotplot showing cluster-defining gene expression across the 11 immune cell subtypes. D. Expression of NLRP3, CASP1, PYCARD and IL1B in monocyte subtypes. B—B cell; mDC—myeloid dendritic cell; pDC—plasmacytoid dendritic cell. |
| Fig 4 Secondary clustering of single-cell transcriptomic profiles of PBMCs from OMSI patients and healthy controls |
|