白介素-1β在极重症口腔颌面部感染中的预警价值及机制初探 |
| 朱晗懿, 石欢, 俞创奇, 郑凌艳 |
|
Preliminary study on early warning value and mechanism of interleukin-1β in extremely severe oral and maxillofacial space infections |
| ZHU Hanyi, SHI Huan, YU Chuangqi, ZHENG Lingyan |
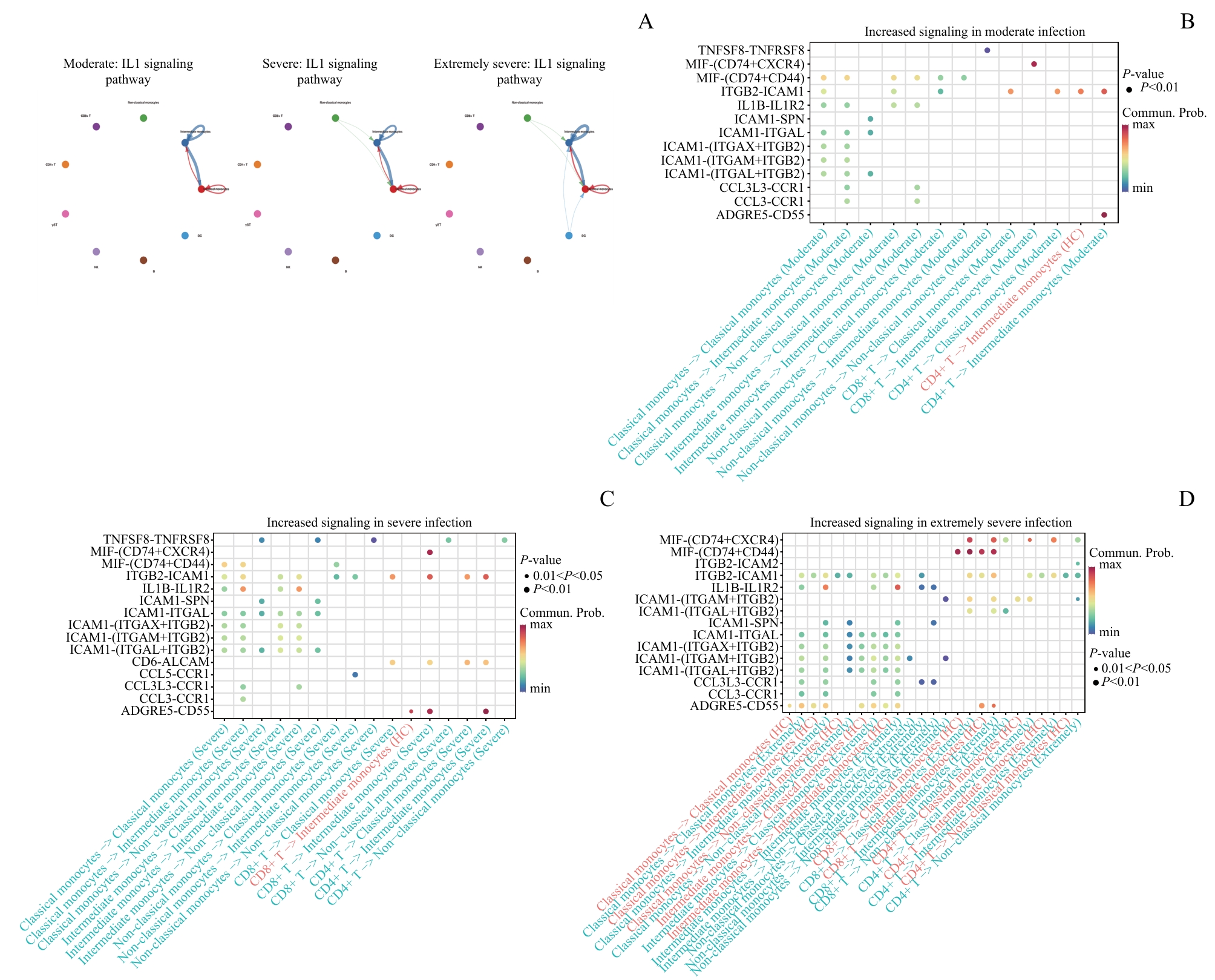
| 图5 细胞通信结果 Note: A. Communication network diagram of the IL1 signaling pathway. B‒D. Comparison of significant ligand-receptor pairs between moderate (B), severe (C) and extremely severe (D) infection groups and healthy controls. |
| Fig 5 Cellular communication results |
|