亚精胺对脂多糖诱导的小鼠颅骨炎症性骨溶解的作用研究 |
| 赵心雨, 张文超, 陈旭卓, 宋佳琪, 黄慧, 张善勇 |
|
Study on the effects of spermidine on LPS-induced inflammatory osteolysis in mouse calvaria |
| ZHAO Xinyu, ZHANG Wenchao, CHEN Xuzhuo, SONG Jiaqi, HUANG Hui, ZHANG Shanyong |
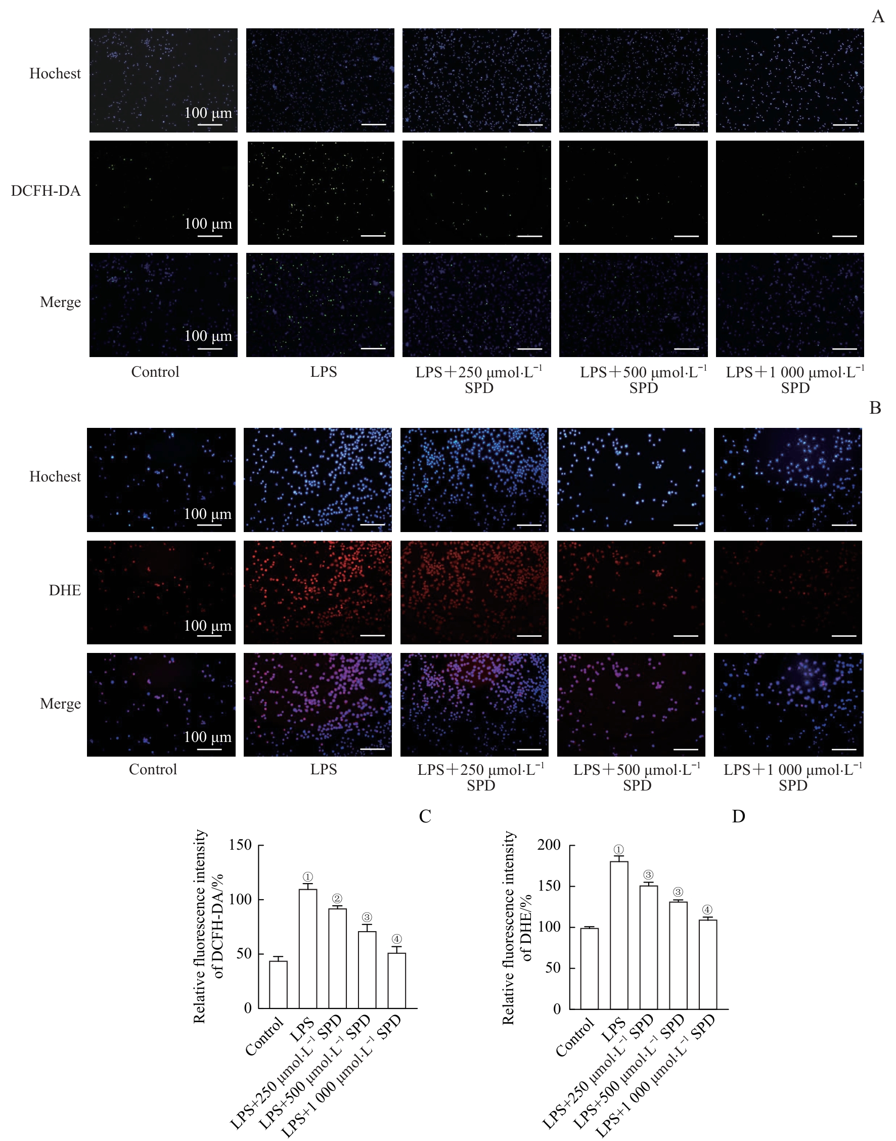
| 图2 SPD对LPS激活的巨噬细胞内ROS水平的影响 Note: A/B. ROS levels in different groups of RAW264.7 macrophages detected by DCFH-DA probes (A, ×200) or DHE probes (B, ×200). C/D. Statistical analysis of relative fluorescence intensity of each group detected by DCFH-DA probes (C) or DHE probes (D). ①P<0.001, compared with the control group; ②P=0.002, ③P=0.001, ④P<0.001, compared with the LPS group. |
| Fig 2 Effects of SPD on ROS levels in LPS-activated macrophages |
|