Journal of Shanghai Jiao Tong University (Medical Science) ›› 2025, Vol. 45 ›› Issue (11): 1407-1420.doi: 10.3969/j.issn.1674-8115.2025.11.001

• Innovative research team achievement column •    

Expression of long noncoding RNA LINC00467 and its mechanism in affecting lung adenocarcinoma progression

GUO Linyan1(), ZHANG Hailong2, ZHENG Chao1(), LEI Ming1()   

  1. 1.Shanghai Institute of Precision Medicine, Shanghai Ninth People's Hospital, Shanghai Jiao Tong University School of Medicine, Shanghai 200125, China
    2.Molecular Cancer Center, Sun Yat-sen University School of Medicine, Shenzhen 518107, China
  • Received:2025-06-26 Accepted:2025-08-18 Online:2025-11-28 Published:2025-12-03
  • Contact: ZHENG Chao, LEI Ming E-mail:zhengchao@shsmu.edu.cn;leim@shsmu.edu.cn
  • Supported by:
    National Natural Science Foundation of China(82403599)

Abstract:

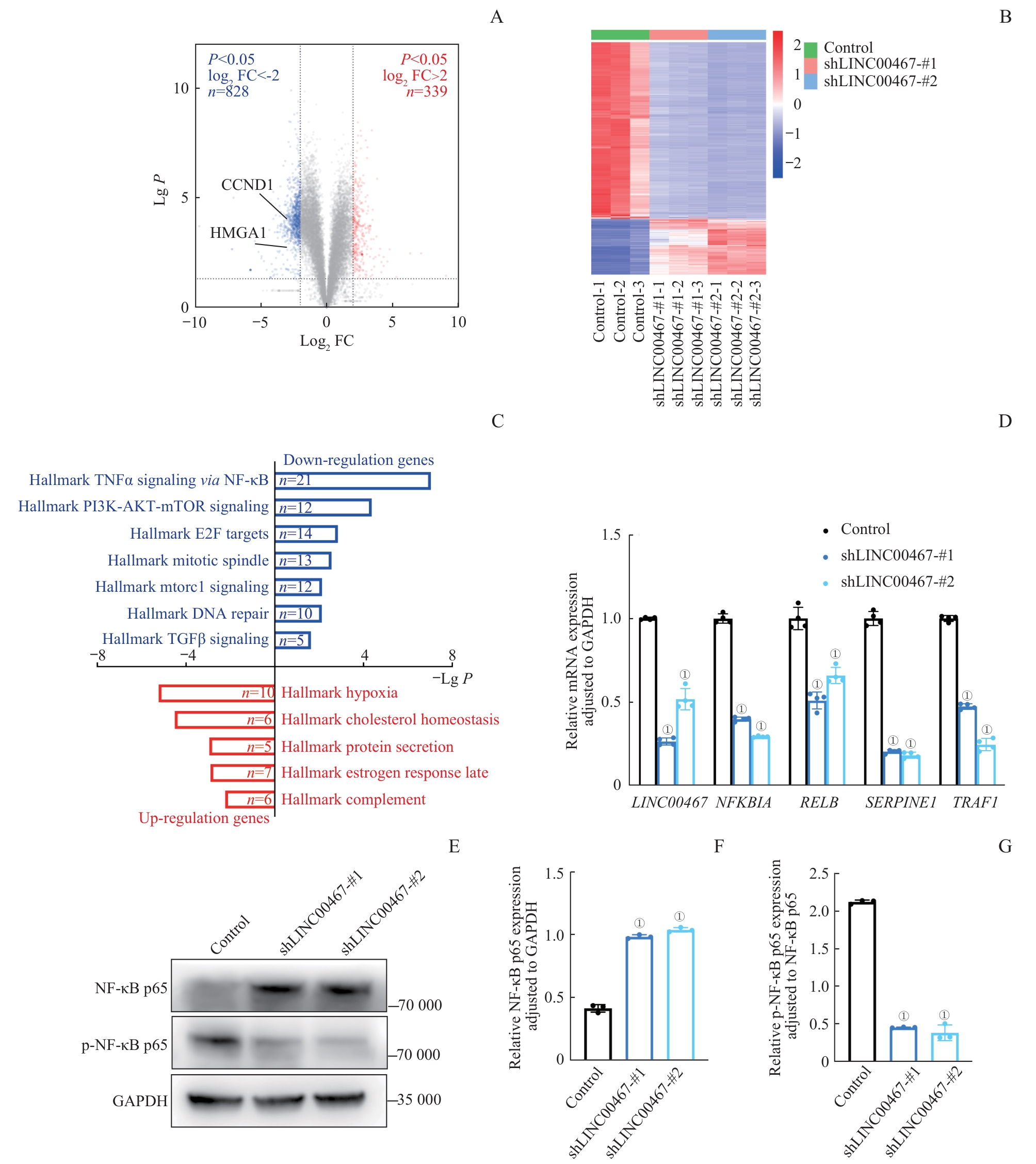
Objective ·To investigate the expression of long noncoding RNA (lncRNA) LINC00467 in lung adenocarcinoma (LUAD) and its impact on the poor prognosis of patients, as well as its functional role and underlying molecular mechanisms in the occurrence and development of LUAD. Methods ·First, tumor sample data from The Cancer Genome Atlas (TCGA) database were utilized to analyze the expression levels of LINC00467 in LUAD tissues and its correlation with patient survival. Second, a stable LINC00467-knockdown LUAD cell line was established, and the effects of LINC00467 on LUAD cell proliferation, colony formation, migration, and tumorigenicity were assessed through cell phenotypic experiments (including live-cell imaging for cell proliferation analysis, plate colony formation assays, and wound healing assays) and nude mouse tumor formation experiments. Furthermore, RNA sequencing (RNA-seq), differentially expressed genes (DEGs) analysis, and hallmark gene sets enrichment analysis were performed to identify signaling pathways regulated by LINC00467, and Western blotting was used to validate its impact on tumor cell pathways. Finally, RNA pull-down combined with mass spectrometry and co-immunoprecipitation (co-IP) assays were conducted to filter and identify LINC00467-interacting proteins. Results ·Analysis of tumor sample data from the TCGA database showed that LINC00467 was highly expressed in LUAD, and its expression level was negatively correlated with overall survival in LUAD patients (P=0.004). Cell phenotypic experiments and nude mouse tumor formation experiments demonstrated that LINC00467 knockdown significantly inhibited the proliferation, colony formation, migration and in vivo tumorigenesis of LUAD cells (all P<0.05). RNA-seq, DEGs analysis, hallmark gene sets enrichment analysis, and Western blotting indicated that knockdown of LINC00467 suppressed the activation of nuclear factor kappa-B (NF-κB) signaling pathway. RNA pull-down combined with mass spectrometry and co-IP assays demonstrated that LINC00467 interacted with casein kinase 2 alpha 2 (CSNK2A2) and promoted the phosphorylation of NF-κB p65. Conclusion ·High expression of LINC00467 in LUAD tissues is negatively correlated with patient prognosis. LINC00467 can interact with CSNK2A2, promote the phosphorylation of NF-κB p65, activate the NF-κB pathway, and enhance LUAD proliferation, colony formation, migration, and in vivo tumorigenesis.

Key words: long noncoding RNA (lncRNA), LINC00467, lung adenocarcinoma (LUAD), nuclear factor kappa-B (NF-κB), casein kinase 2 alpha 2 (CSNK2A2)

CLC Number: