上海交通大学学报(医学版)

• •    

钙离子转运ATP酶B2杂合突变导致小鼠渐进性前庭功能障碍

刘祎晴1,2,3, 金晨曦1,2,3, 冯宝怡1,2,3, 成桢哲1,2,3, 孙怡琳1,2,3, 郑晓飞1,2,3, 董庭婷4, 吴皓1,2,3, 陶永1,2,3()   

  1. 1.上海交通大学医学院附属第九人民医院耳鼻咽喉头颈外科,上海 200011
    2.上海交通大学医学院耳科学研究所,上海 200125
    3.上海市耳鼻疾病转化医学重点实验室,上海 200125
    4.上海交通大学医学院附属第九人民医院样本库,上海 200125
  • 收稿日期:2023-11-26 接受日期:2024-03-04 出版日期:2024-06-18
  • 通讯作者: 陶 永,电子信箱:taoyent@foxmail.com
  • 作者简介:刘祎晴(1998—),女,硕士生;电子信箱:liuiyiqing @sjtu.edu.cn。
  • 基金资助:
    国家自然科学基金优秀青年基金(82122019);国家自然科学基金面上项目(82371145)

Atp2b2 Oblivion heterozygous mutation causes progressive vestibular dysfunction in mice

LIU Yiqing1,2,3, JIN Chenxi1,2,3, FENG Baoyi1,2,3, CHENG Zhenzhe1,2,3, SUN Yilin1,2,3, ZHENG Xiaofei1,2,3, DONG Tingting4, WU Hao1,2,3, TAO Yong1,2,3()   

  1. 1.Department of Otolaryngology-Head and Neck Surgery, Shanghai Ninth People's Hospital, Shanghai Jiao Tong University School of Medicine, Shanghai 200011, China
    2.Ear Institute, Shanghai Jiao Tong University School of Medicine, Shanghai 200125, China
    3.Shanghai Key Laboratory of Translation Medicine on Ear and Nose Disease, Shanghai 200125, China
    4.Biobank of Shanghai Ninth People's Hospital, Shanghai Jiao Tong University School of Medicine, Shanghai 200125, China
  • Received:2023-11-26 Accepted:2024-03-04 Online:2024-06-18
  • Contact: TAO Yong, E-mail: taoyent@foxmail.com.
  • Supported by:
    National Natural Science Foundation of China for Excellent Young Scholars(82122019);National Natural Science Foundation of China(82371145)

摘要:

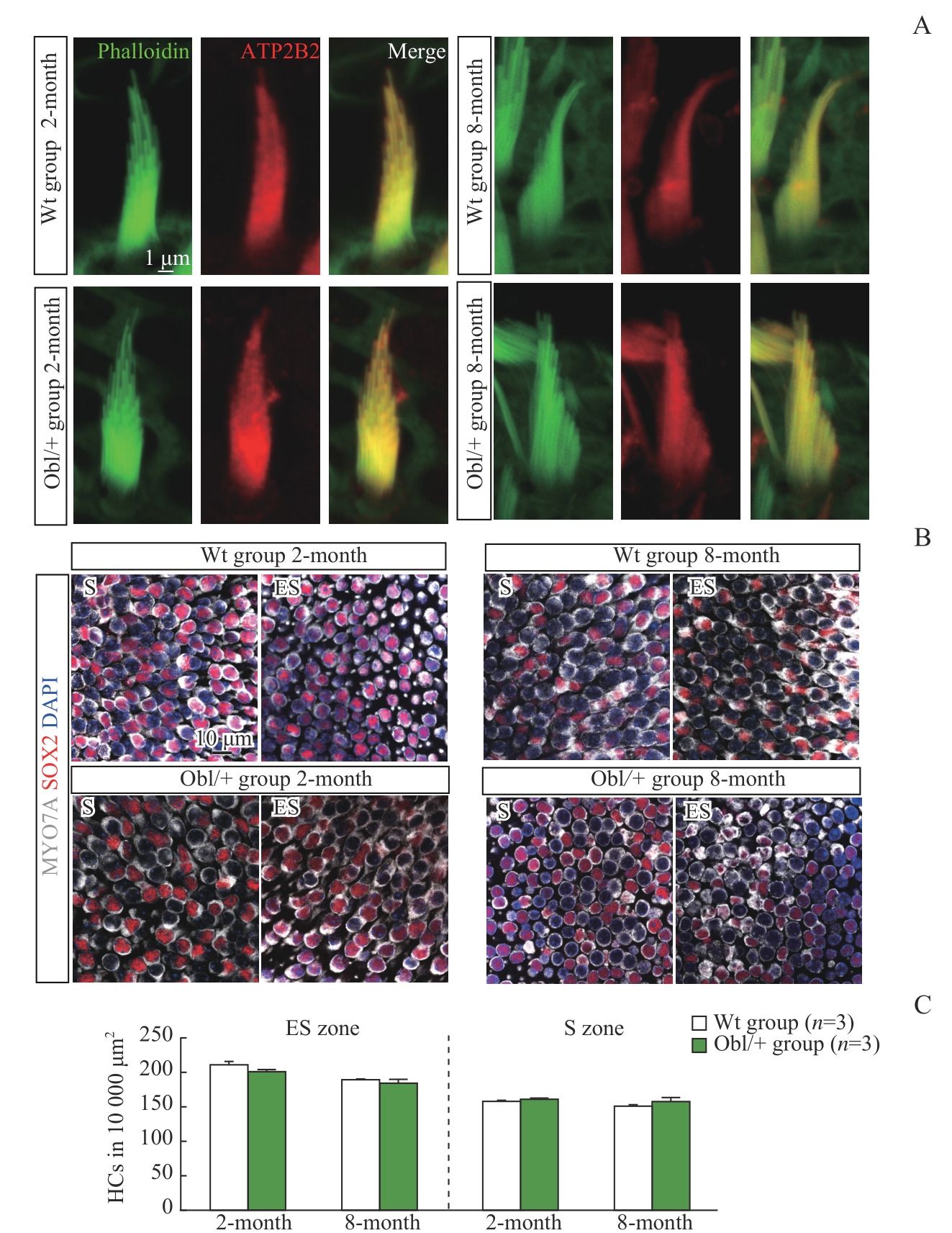
目的·研究不同月龄钙离子转运ATP酶B2(ATPase plasma membrane Ca2+ transporting 2,ATP2B2)Oblivion杂合突变小鼠前庭毛细胞结构和前庭功能的变化。方法·选取2月龄及8月龄Atp2b2 Oblivion杂合突变雄性小鼠各10只,以同龄C57BL/6J野生型雄性小鼠作为对照。通过免疫荧光实验观察不同月龄2组小鼠前庭毛细胞ATP2B2表达情况,并对微纹区及纹外区毛细胞数量进行统计;通过扫描电子显微镜(电镜)观察小鼠前庭毛细胞纤毛形态;通过透射电镜观察小鼠前庭毛细胞带状突触和线粒体;采用前庭诱发电位(vestibular evoked potential,VsEP)、前庭肌源性诱发电位(vestibular evoked myogenic potential,VEMP),及转棒、平衡木实验检测小鼠的前庭功能。结果·2组小鼠ATP2B2均主要表达于前庭毛细胞纤毛,2月龄及8月龄Atp2b2 Oblivion杂合突变小鼠微纹区及纹外区毛细胞数量与野生型小鼠均无明显差异。扫描电镜下,2月龄及8月龄杂合突变小鼠椭圆囊毛细胞纤毛无明显结构异常。透射电镜下,2月龄杂合突变小鼠前庭毛细胞表皮板与神经连接部位附近的线粒体结构无异常,突触结构无异常;8月龄杂合突变小鼠前庭毛细胞表皮板附近线粒体出现空泡样变性,神经连接部位附近的线粒体及突触结构无异常。2月龄及8月龄杂合突变小鼠VsEP及VEMP阈值均较野生型小鼠显著上升,VsEP波形分析显示杂合突变小鼠P1潜伏期延长,P1N1波幅降低(均P<0.05)。2月龄杂合突变小鼠转棒、平衡木实验结果未见明显改变,但8月龄杂合突变小鼠完成转棒、平衡木能力较野生型小鼠显著下降(均P<0.05)。结论·Atp2b2 Oblivion杂合突变小鼠2月龄时前庭电生理功能下降,8月龄时出现前庭相关行为学异常,Atp2b2 Oblivion杂合突变小鼠呈渐进性前庭功能障碍。

关键词: 钙离子转运ATP酶B2, 前庭功能障碍, 前庭毛细胞, 纤毛

Abstract:

Objective ·To study the alterations in vestibular hair cell morphology and function of ATPase plasma membrane Ca2+ transporting 2 oblivion (Atp2b2 Oblivion) heterozygous mice at different ages. Methods ·Atp2b2 Oblivion heterozygous male mice aged 2 months and 8 months were selected with ten in each kind and C57BL/6J wild-type mice with the same gender, age and number were selected as the control group. Expression patterns of ATP2B2 in vestibular hair cells and numbers of hair cells in the striola zone and the extra striola zone in the two groups of mice at different ages were observed and calculated respectively through immunofluorescence assay. Hair bundle structures were detected by scanning electron microscopy (SEM), and mitochondria and ribbon synapse structures were observed by transmission electron microscopy (TEM). Vestibular evoked potential (VsEP), vestibular evoked myogenic potential (VEMP), rotarod rod test, and balance beam test were adopted for the evaluation of vestibular functions. Results ·ATP2B2 was mainly expressed in the hair bundle of vestibular hair cells in the two groups of mice. Hair cell numbers in the striola zone and the extra-striola zone did not exhibit any differences between Atp2b2 Oblivion heterozygous mutant mice and wild-type mice of 2-month-old and 8-month-old. No visible structural abnormality in the hair bundle could be seen through SEM. TEM results implied no morphological abnormality in mitochondria or ribbon synapses in the 2-month-old heterozygous mutant mice, while vacuolar degeneration was discovered in the mitochondria under the cuticular plate in the 8-month-old heterozygous mutant mice with the normal ribbon synapses and the normal mitochondria near the innervation site. VsEP and VEMP thresholds of 2-month-old and 8-month-old Atp2b2 Oblivion heterozygous mutant mice were significantly elevated compared with the wild-type mice. Analysis of VsEP waveform manifested prolonged P1 latency and declined P1N1 amplitude in heterozygous mutant mice (P<0.05). Results of rotarod rod test and balance beam test acquired from 2-month-old Atp2b2 Oblivion heterozygous mutant mice were not significantly different from the wild-type mice, while the ability of the mutant mice to accomplish the tests descended significantly at 8 months of age compared with the wild-type mice (P<0.05). Conclusion ·Atp2b2 Oblivion heterozygous mutant mice showed defective vestibular electrophysiological function at 2 months old, and abnormalities in vestibule-related behaviors can be detected at 8 months old. The vestibular function of Atp2b2 Oblivion heterozygous mutant mice deteriorate progressively.

Key words: ATPase plasma membrane Ca2+ transporting 2 (ATP2B2), vestibular dysfunction, vestibular hair cell, hair bundle

中图分类号: