
Journal of Shanghai Jiao Tong University (Medical Science) ›› 2026, Vol. 46 ›› Issue (1): 25-33.doi: 10.3969/j.issn.1674-8115.2026.01.003
• Basic research • Previous Articles Next Articles
Yin Xuying1, Wang Xuanjia2, Yang Mina3,4, Jiang Haojie1, Dai Jing3, Sun Xiaoyu2(
), Xu Yanyan3,4(
)
Received:2025-08-19
Accepted:2025-10-09
Online:2026-01-28
Published:2026-01-30
Contact:
Sun Xiaoyu, Xu Yanyan
E-mail:sunxiaoyu@fudan.edu.cn;xuyanyan901@163.com
About author:First author contact:The study was designed by Yin Xuying, Xu Yanyan, Sun Xiaoyu, Dai Jing, and Jiang Haojie. The experiments were conducted by Yin Xuying, Wang Xuanjia, and Yang Mina. The manuscript was drafted and revised by Yin Xuying and Xu Yanyan. All authors have read the final version of the manuscript and consented to its submission.
Supported by:CLC Number:
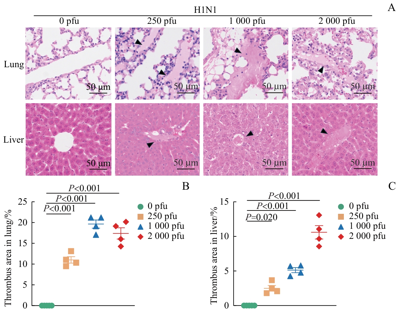
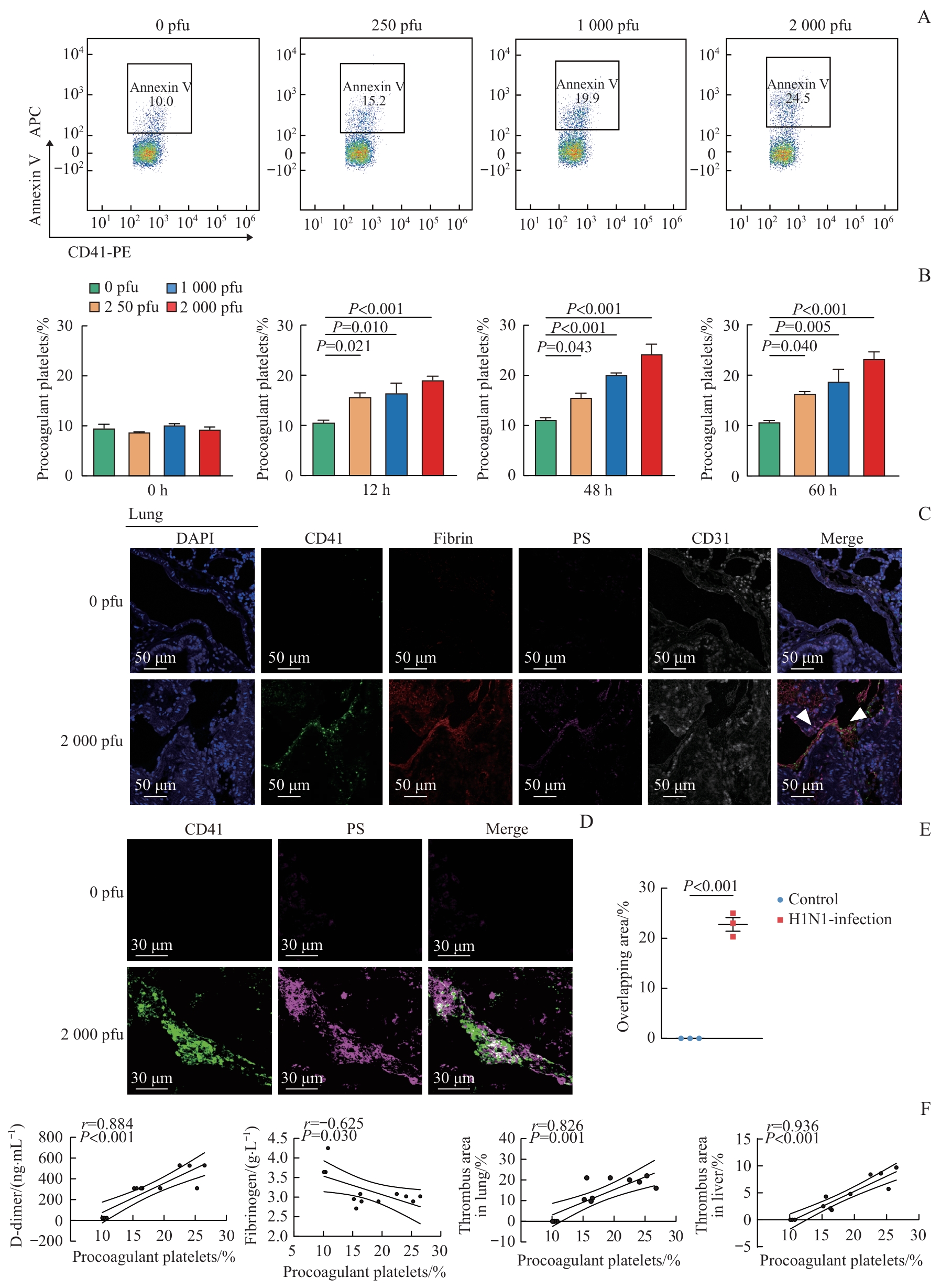
Yin Xuying, Wang Xuanjia, Yang Mina, Jiang Haojie, Dai Jing, Sun Xiaoyu, Xu Yanyan. Procoagulant platelets regulate H1N1-induced thrombosis formation[J]. Journal of Shanghai Jiao Tong University (Medical Science), 2026, 46(1): 25-33.
Add to citation manager EndNote|Ris|BibTeX
URL: https://xuebao.shsmu.edu.cn/EN/10.3969/j.issn.1674-8115.2026.01.003
| [1] | Ksiazek T G, Erdman D, Goldsmith C S, et al. A novel coronavirus associated with severe acute respiratory syndrome[J]. N Engl J Med, 2003, 348(20): 1953-1966. |
| [2] | Sullivan S J, Jacobson R M, Dowdle W R, et al. 2009 H1N1 influenza[J]. Mayo Clin Proc, 2010, 85(1): 64-76. |
| [3] | Van Wissen M, Keller T T, Ronkes B, et al. Influenza infection and risk of acute pulmonary embolism[J]. Thromb J, 2007, 5: 16. |
| [4] | Al-Samkari H, Karp Leaf R S, Dzik W H, et al. COVID-19 and coagulation: bleeding and thrombotic manifestations of SARS-CoV-2 infection[J]. Blood, 2020, 136(4): 489-500. |
| [5] | Evans P C, Rainger G E, Mason J C, et al. Endothelial dysfunction in COVID-19: a position paper of the ESC working group for atherosclerosis and vascular biology, and the ESC council of basic cardiovascular science[J]. Cardiovasc Res, 2020, 116(14): 2177-2184. |
| [6] | Mackman N, Antoniak S, Wolberg A S, et al. Coagulation abnormalities and thrombosis in patients infected with SARS-CoV-2 and other pandemic viruses[J]. Arterioscler Thromb Vasc Biol, 2020, 40(9): 2033-2044. |
| [7] | GóMez-Mesa J E, Galindo-Coral S, Montes M C, et al. Thrombosis and coagulopathy in COVID-19[J]. Curr Probl Cardiol, 2021, 46(3): 100742. |
| [8] | Zerangian N, Erabi G, Poudineh M, et al. Venous thromboembolism in viral diseases: a comprehensive literature review[J]. Health Sci Rep, 2023, 6(2): e1085. |
| [9] | Avnon L S, Munteanu D, Smoliakov A, et al. Thromboembolic events in patients with severe pandemic influenza A/H1N1[J]. Eur J Intern Med, 2015, 26(8): 596-598. |
| [10] | Repsold L, Joubert A M. Platelet function, role in thrombosis, inflammation, and consequences in chronic myeloproliferative disorders[J]. Cells, 2021, 10(11): 3034. |
| [11] | Gremmel T, Frelinger A L, Michelson A D. Platelet physiology[J]. Semin Thromb Hemost, 2024, 50(8): 1173-1186. |
| [12] | Koupenova M, Kehrel B E, Corkrey H A, et al. Thrombosis and platelets: an update[J]. Eur Heart J, 2017, 38(11): 785-791. |
| [13] | Holinstat M. Normal platelet function[J]. Cancer Metastasis Rev, 2017, 36(2): 195-198. |
| [14] | Ali M A M, Spinler S A. COVID-19 and thrombosis: from bench to bedside[J]. Trends Cardiovasc Med, 2021, 31(3): 143-160. |
| [15] | Ding J, Hostallero D E, El Khili M R, et al. A network-informed analysis of SARS-CoV-2 and hemophagocytic lymphohistiocytosis genes′ interactions points to neutrophil extracellular traps as mediators of thrombosis in COVID-19[J]. PLoS Comput Biol, 2021, 17(3): e1008810. |
| [16] | Ackermann M, Verleden S E, Kuehnel M, et al. Pulmonary vascular endothelialitis, thrombosis, and angiogenesis in covid-19[J]. N Engl J Med, 2020, 383(2): 120-128. |
| [17] | Heemskerk J M, Mattheij N A, Cosemans J M. Platelet-based coagulation: different populations, different functions[J]. J Thromb Haemost, 2013, 11(1): 2-16. |
| [18] | Reddy E C, Rand M L. Procoagulant phosphatidylserine-exposing platelets in vitro and in vivo[J]. Front Cardiovasc Med, 2020, 7: 15. |
| [19] | Bevers E M, Williamson P L. Getting to the outer leaflet: physiology of phosphatidylserine exposure at the plasma membrane[J]. Physiol Rev, 2016, 96(2): 605-645. |
| [20] | Millington-Burgess S L, Harper M T. Cytosolic and mitochondrial Ca2+ signaling in procoagulant platelets[J]. Platelets, 2021, 32(7): 855-862. |
| [21] | Lentz B R. Exposure of platelet membrane phosphatidylserine regulates blood coagulation[J]. Prog Lipid Res, 2003, 42(5): 423-438. |
| [22] | Colicchia M, Schrottmaier W C, Perrella G, et al. S100A8/A9 drives the formation of procoagulant platelets through GPIbα[J]. Blood, 2022, 140(24): 2626-2643. |
| [23] | Meyer N J, Gattinoni L, Calfee C S. Acute respiratory distress syndrome[J]. Lancet, 2021, 398(10300): 622-637. |
| [24] | Kwong J C, Schwartz K L, Campitelli M A, et al. Acute myocardial infarction after laboratory-confirmed influenza infection[J]. N Engl J Med, 2018, 378(4): 345-353. |
| [25] | Goldberg R, Ye W, Johns K, et al. Comparison of thrombotic and clinical outcomes in SARS-CoV-2-pneumonia versus other viral pneumonia in an urban academic medical center[J]. Heart Lung, 2023, 61: 153-157. |
| [26] | Snell J. SARS-CoV-2 infection and its association with thrombosis and ischemic stroke: a review[J]. Am J Emerg Med, 2021, 40: 188-192. |
| [27] | Mandel J, Casari M, Stepanyan M, et al. Beyond hemostasis: platelet innate immune interactions and thromboinflammation[J]. Int J Mol Sci, 2022, 23(7): 3868. |
| [28] | Thomas M R, Storey R F. The role of platelets in inflammation[J]. Thromb Haemost, 2015, 114(3): 449-458. |
| [29] | Franco A T, Corken A, Ware J. Platelets at the interface of thrombosis, inflammation, and cancer[J]. Blood, 2015, 126(5): 582-588. |
| [30] | Jenne C N, Kubes P. Platelets in inflammation and infection[J]. Platelets, 2015, 26(4): 286-292. |
| [31] | Li S P, Lu Z F, Wu S Y, et al. The dynamic role of platelets in cancer progression and their therapeutic implications[J]. Nat Rev Cancer, 2024, 24(1): 72-87. |
| [32] | Koupenova M, Corkrey H A, Vitseva O, et al. The role of platelets in mediating a response to human influenza infection[J]. Nat Commun, 2019, 10(1): 1780. |
| [33] | Rolling C C, Barrett T J, Berger J S. Platelet-monocyte aggregates: molecular mediators of thromboinflammation[J]. Front Cardiovasc Med, 2023, 10: 960398. |
| [34] | Liang H, Duan Z J, Li D, et al. Higher levels of circulating monocyte-platelet aggregates are correlated with viremia and increased sCD163 levels in HIV-1 infection[J]. Cell Mol Immunol, 2015, 12(4): 435-443. |
| [35] | Shantsila E, Lip G Y H. The role of monocytes in thrombotic disorders. Insights from tissue factor, monocyte-platelet aggregates and novel mechanisms[J]. Thromb Haemost, 2009, 102(5): 916-924. |
| [36] | Kappelmayer J, Kunapuli S P, Wyshock E G, et al. Characterization of monocyte-associated factor V[J]. Thromb Haemost, 1993, 70(2): 273-280. |
| [37] | Le Guyader A, Davis-Gorman G, Copeland J G, et al. A flow cytometric method for determining the binding of coagulation factor X to monocytes in whole human blood[J]. J Immunol Methods, 2004, 292(1/2): 207-215. |
| [38] | Toti F, Satta N, Fressinaud E, et al. Scott syndrome, characterized by impaired transmembrane migration of procoagulant phosphatidylserine and hemorrhagic complications, is an inherited disorder[J]. Blood, 1996, 87(4): 1409-1415. |
| [39] | Yuan Y P, Alwis I, Wu M C L, et al. Neutrophil macroaggregates promote widespread pulmonary thrombosis after gut ischemia[J]. Sci Transl Med, 2017, 9(409): eaam5861. |
| [1] | YAN Zhi, WU Xingyue, YAO Weiqin, YAN Lingzhi, JIN Song, SHANG Jingjing, SHI Xiaolan, WU Depei, FU Chengcheng. Dynamic changes and prognostic significance of immunoparesis in newly diagnosed multiple myeloma patients [J]. Journal of Shanghai Jiao Tong University (Medical Science), 2025, 45(7): 807-814. |
| [2] | ZHU Hanyi, SHI Huan, YU Chuangqi, ZHENG Lingyan. Preliminary study on early warning value and mechanism of interleukin-1β in extremely severe oral and maxillofacial space infections [J]. Journal of Shanghai Jiao Tong University (Medical Science), 2025, 45(6): 661-672. |
| [3] | LIANG Xiaoning, SHI Tingwang, CHEN Yunfeng. Pathogenic mechanisms and therapeutic advances of small colony variants [J]. Journal of Shanghai Jiao Tong University (Medical Science), 2025, 45(6): 784-791. |
| [4] | LIAN Mingzhu, ZHANG Changxiao, SHENG Kai, GUO Meng, FANG Shuyu. Predictive value of geriatric nutritional risk index for pulmonary infections in hospitalized elderly patients with type 2 diabetes mellitus [J]. Journal of Shanghai Jiao Tong University (Medical Science), 2025, 45(4): 452-458. |
| [5] | GAO Wen, PAN Jiesong, ZHAO Yikai, LUO Xinping, LI Jian. Role and mechanism of xanthine oxidase in platelet hyperreactivity of hyperuricemia patients [J]. Journal of Shanghai Jiao Tong University (Medical Science), 2025, 45(12): 1568-1577. |
| [6] | LI Yibai, CUI Ruiji, GAO Shan, HU Jiajin, GUO Xiaoying. Research progress in late-onset group B Streptococcus infection in infants and its prevention [J]. Journal of Shanghai Jiao Tong University (Medical Science), 2024, 44(8): 1044-1049. |
| [7] | WANG Kexuan, LIU Fang, TU Jiajia, MAO Yiping. Exploration of the use of antibiotics in a hospital based on point prevalence survey [J]. Journal of Shanghai Jiao Tong University (Medical Science), 2024, 44(3): 365-372. |
| [8] | ZHU Zeyu, LÜ Chengqi, LIU Xuling, CHEN Yulu, ZOU Derong, LU Jiayu. Observation on A-PRF promoting regeneration of osteochondral defects in rabbit knee joints [J]. Journal of Shanghai Jiao Tong University (Medical Science), 2024, 44(1): 13-22. |
| [9] | WU Qiqi, WANG Hao, LIN Li, YAN Bo, ZHANG Shulin. miR-185-5p facilitates intracellular Mycobacterium growth via inhibiting macrophage autophagy [J]. Journal of Shanghai Jiao Tong University (Medical Science), 2023, 43(6): 699-708. |
| [10] | XUE Linlin, LI Binghan, CHANG Lixian, LI Weikun, LIU Chunyun, LIU Li. Construction and evaluation of a nomogram prediction model for bacterial infection in patients with decompensated hepatitis C cirrhosis [J]. Journal of Shanghai Jiao Tong University (Medical Science), 2023, 43(1): 52-60. |
| [11] | SUN Huihua, TIAN Qiuju, WU Beiwen. Comparative study of different pneumoperitoneum modes on lower extremity deep venous blood flow velocity in patients undergoing laparoscopic surgery [J]. Journal of Shanghai Jiao Tong University (Medical Science), 2022, 42(9): 1329-1335. |
| [12] | LIU Taotao, WU Jingying, LIU Xiaoli, ZHANG Mei, CAO Li. Two cases of leukoencephalopathy with vanishing white matter caused by new mutation of EIF2B gene and literature review [J]. Journal of Shanghai Jiao Tong University (Medical Science), 2022, 42(7): 964-970. |
| [13] | Chunhong HAN, Jie WANG, Yang HONG, Yahui TONG. Development of knowledge-attitude-practice questionnaire for mechanical prophylaxis of deep venous thrombosis and its reliability and validity testing [J]. JOURNAL OF SHANGHAI JIAOTONG UNIVERSITY (MEDICAL SCIENCE), 2022, 42(1): 28-35. |
| [14] | Yi WU, Fang FANG, Hao HUANG, Ying CHEN. Influences of oral administration of probiotics on postoperative infection and liver function recovery in patients with partial hepatectomy [J]. JOURNAL OF SHANGHAI JIAOTONG UNIVERSITY (MEDICAL SCIENCE), 2022, 42(1): 9-15. |
| [15] | Tian-yao SUN, Shi-feng JIANG, Qin XU, Jun-ling LIU, Su-ying DANG, Xue-mei FAN. A novel antithrombotic antibody targeting the binding sites of the coagulation factor FⅨa-FⅧa complex [J]. JOURNAL OF SHANGHAI JIAOTONG UNIVERSITY (MEDICAL SCIENCE), 2021, 41(9): 1133-1141. |
| Viewed | ||||||
|
Full text |
|
|||||
|
Abstract |
|
|||||