Journal of Shanghai Jiao Tong University (Medical Science) ›› 2025, Vol. 45 ›› Issue (3): 271-281.doi: 10.3969/j.issn.1674-8115.2025.03.003

• Basic research • Previous Articles     Next Articles

Self -assembled drug -loaded nanoprobes for pyroptosis sensitization and chemical exchange saturation transfer imaging in breast cancer

DENG Jiali1,2(), GUO Jiajing2, WANG Jingyi1,2, DING Xinyi2, ZHU Yi2, WANG Zhongling2()   

  1. 1.School of Health Science and Engineering, University of Shanghai for Science and Technology, Shanghai 200093, China
    2.Department of Radiology, Shanghai General Hospital, Shanghai Jiao Tong University School of Medicine, Shanghai 200080, China
  • Received:2024-11-07 Accepted:2024-12-20 Online:2025-03-28 Published:2025-03-28
  • Contact: WANG Zhongling E-mail:jali04512@163.com;zlwang138136@126.com
  • Supported by:
    National Natural Science Foundation of China(82272057);“Two-hundred Talents” Program of Shanghai Jiao Tong University School of Medicine(20191904)

Abstract:

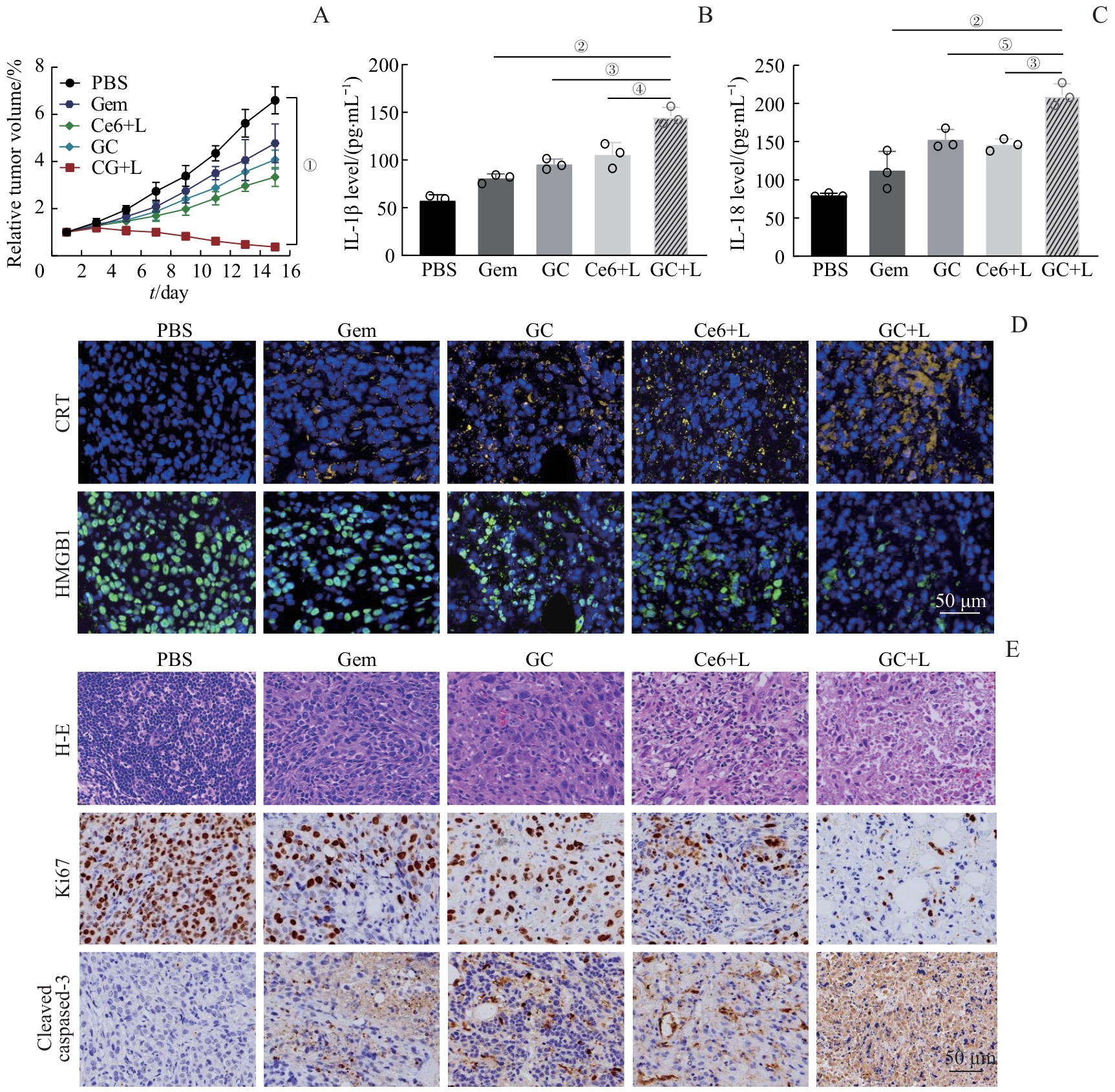
Objective ·To prepare self-assembled drug-loaded nanoprobes with activatable chemical exchange saturation transfer (CEST) imaging capability, and evaluate their imaging performance and therapeutic potential for photodynamic-sensitized pyroptosis in breast cancer in vivo and in vitro. Methods ·GC nanoprobes co-loaded with gemcitabine (Gem) and chlorin e6 (Ce6) were constructed by using a self-assembly strategy. The physicochemical properties of the GC nanoprobes were characterized by scanning electron microscopy (SEM) and dynamic light scattering (DLS). The pH-/time-dependent CEST activation and drug release profiles were investigated. The 2 ',7 '-dichlorodihydrofluorescein diacetate (DCFH-DA) probe was used to detect the generation of reactive oxygen species (ROS), and enzyme-linked immunosorbent assay (ELISA) was used to detect the release of inflammatory factors such as interleukin-1β (IL-1β) and IL-18 in mouse breast cancer 4T1 cells after treatment with GC nanoprobes with synergistic laser irradiation. Immunofluorescence was performed to detect immunogenic cell death (ICD) markers, including calreticulin (CRT) and high mobility group box 1 protein (HMGB1). The 4T1 breast cancer mouse models were established to validate tumor-specific CEST activation and evaluate anti-tumor efficacy by measuring tumor volume and detecting inflammatory factors and ICD markers. Results ·SEM and DLS confirmed the uniform spherical morphology of the GC nanoprobes. The CEST imaging results showed that the nanoprobes had excellent pH-concentration and time-dependent activation imaging effects both in the simulated acidic microenvironment and at the cellular level in vitro. The drug release from this drug-loaded nanoprobe was 80% at pH 5.0, which was significantly higher than at pH 7.4 ( P=0.003). DCFH-DA fluorescence staining demonstrated that GC-mediated photodynamic therapy induced a significant generation of ROS. Analysis of pyroptosis-related factors revealed a marked increase in the release levels of IL-1β and IL-18 (both P<0.05), along with elevated fluorescence expression of CRT and HMGB1. The in vivo CEST imaging results showed that the CEST signal at the tumor site was significantly enhanced, peaking at 4 h with tail vein injection of GC. The GC nanoprobes with synergistic laser irradiation group showed markedly elevated inflammatory factors (IL-1β, IL-18), changed ICD biomarkers (HMGB1 and CRT), and significant tumor suppression, compared to the PBS control group (all P<0.05) . Conclusion ·The GC nanoprobes enables specific CEST imaging-guided photodynamic therapy, effectively inducing pyroptosis and precise ablation of breast cancer.

Key words: chemical exchange saturation transfer (CEST) imaging, pyroptosis, nanoprobe, breast cancer

CLC Number: