上海交通大学学报(医学版) ›› 2025, Vol. 45 ›› Issue (6): 661-672.doi: 10.3969/j.issn.1674-8115.2025.06.001

• 口腔颌面外科专题 •    下一篇

白介素-1β在极重症口腔颌面部感染中的预警价值及机制初探

朱晗懿, 石欢, 俞创奇, 郑凌艳()   

  1. 上海交通大学医学院附属第九人民医院口腔外科,上海交通大学口腔医学院,国家口腔医学中心,国家口腔疾病临床医学研究中心,上海市口腔医学重点实验室,上海市口腔医学研究所,上海 200011
  • 收稿日期:2024-12-10 接受日期:2025-02-26 出版日期:2025-06-28 发布日期:2025-06-28
  • 通讯作者: 郑凌艳,主任医师,教授,博士;电子信箱:zhenglingyan73@163.com
  • 作者简介:朱晗懿(1999—),女,博士生;电子信箱:zhuhanyimh@163.com
  • 基金资助:
    国家自然科学基金(82170976);上海市“科技创新行动计划”启明星项目(扬帆专项)(22YF1422300)

Preliminary study on early warning value and mechanism of interleukin-1β in extremely severe oral and maxillofacial space infections

ZHU Hanyi, SHI Huan, YU Chuangqi, ZHENG Lingyan()   

  1. Department of Oral Surgery, Shanghai Ninth People's Hospital, Shanghai Jiao Tong University School of Medicine; College of Stomatology, Shanghai Jiao Tong University; National Center for Stomatology; National Clinical Research Center for Oral Diseases; Shanghai Key Laboratory of Stomatology; Shanghai Research Institute of Stomatology, Shanghai 200011, China
  • Received:2024-12-10 Accepted:2025-02-26 Online:2025-06-28 Published:2025-06-28
  • Contact: ZHENG Lingyan, E-mail: zhenglingyan73@163.com.
  • Supported by:
    National Natural Science Foundation of China(82170976);Shanghai Young Science and Technology Talents Sailing Program(22YF1422300)

摘要:

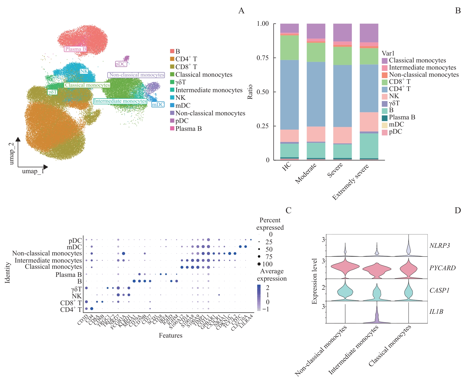
目的·探究白介素-1β(interleukin-1β,IL-1β)在预测口腔颌面间隙感染(oral and maxillofacial space infection,OMSI)严重程度的作用,并探索影响IL-1β释放的关键机制、关键细胞亚群及OMSI患者免疫细胞间通信网络。方法·选取2023年1月至2023年11月就诊于上海交通大学医学院附属第九人民医院口腔外科的OMSI患者共62例,包括中度感染20例、重度感染21例和极重度感染21例,采用Logistic回归分析影响极重度感染的危险因素,绘制受试者操作特征曲线(receiver operating characteristic curve,ROC)评估上述指标预测极重度感染的能力。分别选取2例中度、重度和极重度患者的外周血单个核细胞(peripheral blood mononuclear cell,PBMC),结合2名健康对照(GSE224198)进行单细胞RNA测序(single-cell RNA sequencing,scRNA-seq)分析,明确促炎关键细胞亚群及关键基因随着感染程度加重的变化趋势,通过CellChat分析细胞间通信。通过实时荧光定量聚合酶链反应(quantitative real-time polymerase chain reaction,qPCR)及Western blotting验证PBMC中炎性小体激活水平。结果·与中度和重度感染患者相比,极重度感染患者降钙素原(procalcitonin,PCT)(P<0.05)和IL-1β(P<0.05)水平显著升高。Logistic回归显示IL-1β是极重度感染的独立危险因素(OR=1.814,95%CI 1.256~2.621,P=0.002)。联合IL-1β和PCT预测极重度感染的ROC曲线下面积(area under the curve,AUC)为0.943。scRNA-seq显示,感染加重过程中单核细胞NOD样受体热蛋白结构域相关蛋白3(NOD-like receptor family pyrin domain-containing 3,NLRP3)基因、IL1B基因表达持续上调,中间型单核细胞是表达IL1B基因的主要细胞亚群。IL-1Β-IL-1R信号通信、趋化因子配体(C-C motif chemokine ligand,CCL)和细胞间黏附分子(intercellular adhesion molecule,ICAM)信号通信在单核细胞中显著增强;T细胞与单核细胞间巨噬细胞迁移抑制因子(macrophage migration inhibitory factor,MIF)信号通信亦显著增强。随着感染的加重,外周血NLRP3IL1B的mRNA水平逐渐升高,NLRP3、caspase-1 p20、凋亡相关斑点样蛋白(apoptosis-associated speck-like protein containing a CARD,ASC)、IL-1β蛋白表达水平持续升高。结论·联合入院IL-1β和PCT水平可有效预测OMSI极重度感染。感染患者PBMC中NLRP3炎性小体激活。IL-1β的升高与中间型单核细胞密切相关,同时单核细胞介导的IL-1Β-IL-1R、CCL、ICAM信号通信及T细胞介导的MIF信号通信共同促进炎症反应。

关键词: 口腔颌面间隙感染, 白介素-1β, 中间型单核细胞, 单细胞RNA测序, 细胞通信

Abstract:

Objective ·To investigate the role of interleukin-1β (IL-1β) in predicting the severity of oral and maxillofacial space infection (OMSI), and to explore the key mechanisms regulating IL-1β release, the critical immune cell subpopulations involved, and the intercellular communication networks among immune cells in OMSI patients. Methods ·A total of 62 OMSI patients admitted to the Department of Oral Surgery, Shanghai Ninth People's Hospital, Shanghai Jiao Tong University School of Medicine, from January to November 2023 were enrolled, including 20 patients with moderate infection, 21 with severe infection, and 21 with extremely severe infection. Logistic regression analysis was performed to identify risk factors for extremely severe infection, and receiver operating characteristic (ROC) curves were constructed to evaluate the ability of the above indicators to predict extremely severe infection. Peripheral blood mononuclear cells (PBMCs) from 2 patients in each group (moderate, severe and extremely severe) and 2 healthy controls (GSE224198) were analyzed using single-cell RNA sequencing (scRNA-seq) to identify key pro-inflammatory cell subtypes and genes, and to examine their changing trends with increasing infection severity. Cell-cell communication was assessed using CellChat. Quantitative real-time polymerase chain reaction (qPCR) and Western blotting were used to validate inflammasome activation levels in PBMCs. Results ·Compared with patients with moderate and severe infections, levels of procalcitonin (PCT) (P<0.05) and IL-1β (P<0.05) were significantly elevated in patients with extremely severe infection. Logistic regression identified IL-1β as an independent risk factor for extremely severe infection (OR=1.814, 95% CI 1.256‒2.621, P=0.002). The area under the ROC curve (AUC) for the combined prediction of extremely severe infection using IL-1β and PCT was 0.943. scRNA-seq revealed continuous upregulation of NLRP3 (NOD-like receptor family pyrin domain-containing 3) and IL1B gene expression in monocytes as infection severity increased, with intermediate monocytes being the main IL1B-expressing cell subtype. IL-1Β-IL-1R signaling, C-C motif chemokine ligand (CCL) and intercellular adhesion molecule (ICAM) signaling were significantly enhanced in monocytes. Macrophage migration inhibitory factor (MIF) signaling between T cells and monocytes also increased notably. With infection progression, the mRNA levels of NLRP3 and IL1B in peripheral blood rose steadily, and the protein levels of NLRP3, caspase-1 p20, apoptosis-associated speck-like protein containing a CARD (ASC) and IL-1β were persistently elevated. Conclusion ·The combined levels of IL-1β and PCT at admission can effectively predict extremely severe OMSI. NLRP3 inflammasome activation is observed in PBMCs of OMSI patients. The elevation of IL-1β is closely associated with intermediate monocytes. Monocyte-mediated IL-1Β-IL-1R, CCL and ICAM signaling pathways, along with T cell-mediated MIF signaling pathways, collectively promote the inflammatory response.

Key words: oral and maxillofacial space infection (OMSI), interleukin-1β (IL-1β), intermediate monocyte, single-cell RNA sequencing (scRNA-seq), cellular communication

中图分类号: