Journal of Shanghai Jiao Tong University (Medical Science) ›› 2025, Vol. 45 ›› Issue (11): 1443-1457.doi: 10.3969/j.issn.1674-8115.2025.11.004

• Basic research • Previous Articles     Next Articles

LINC01123 promotes proliferation and glycolysis of gastric cancer via binding to ENO1

ZHANG Shuqiong1,2,3,4, KE Xing1, ZHAO Xinghe1, CHEN Xiaocui1, ZHENG Haodong1, CHEN Hui1, SHEN Lisong1,2,3(), YANG Junyao1,3,5()   

  1. 1.Department of Laboratory Medicine, Xinhua Hospital, Shanghai Jiao Tong University School of Medicine, Shanghai 200092, China
    2.Faculty of Medical Laboratory Technology, College of Health Science and Technology, Shanghai Jiao Tong University School of Medicine, Shanghai 200025, China
    3.Institute of Artificial Intelligence Medicine, Shanghai Academy of Experimental Medicine, Shanghai 200092, China
    4.Department of Laboratory Medicine, Shenzhen Second People′s Hospital, Guangdong Province, Shenzhen 518035, China
    5.Clinical Research Unit, Xinhua Hospital, Shanghai Jiao Tong University School of Medicine, Shanghai 200092, China
  • Received:2025-05-29 Accepted:2025-06-30 Online:2025-11-28 Published:2025-12-03
  • Contact: SHEN Lisong, YANG Junyao E-mail:lisongshen@hotmail.com;yangjunyao@xinhuamed.com.cn
  • Supported by:
    National Natural Science Foundation of China(81802082);Natural Science Foundation of Shanghai Science and Technology Innovation Action Plan(21ZR1441500);Medical Engineering Cross Fund of Shanghai Jiao Tong University(YG2025QNB48);Hospital Funded Clinical Research, Xinhua Hospital, Shanghai Jiao Tong University School of Medicine(24XHCR04B)

Abstract:

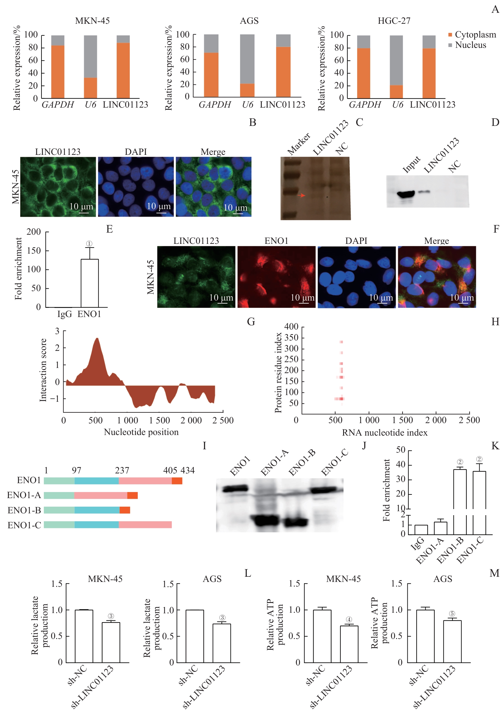
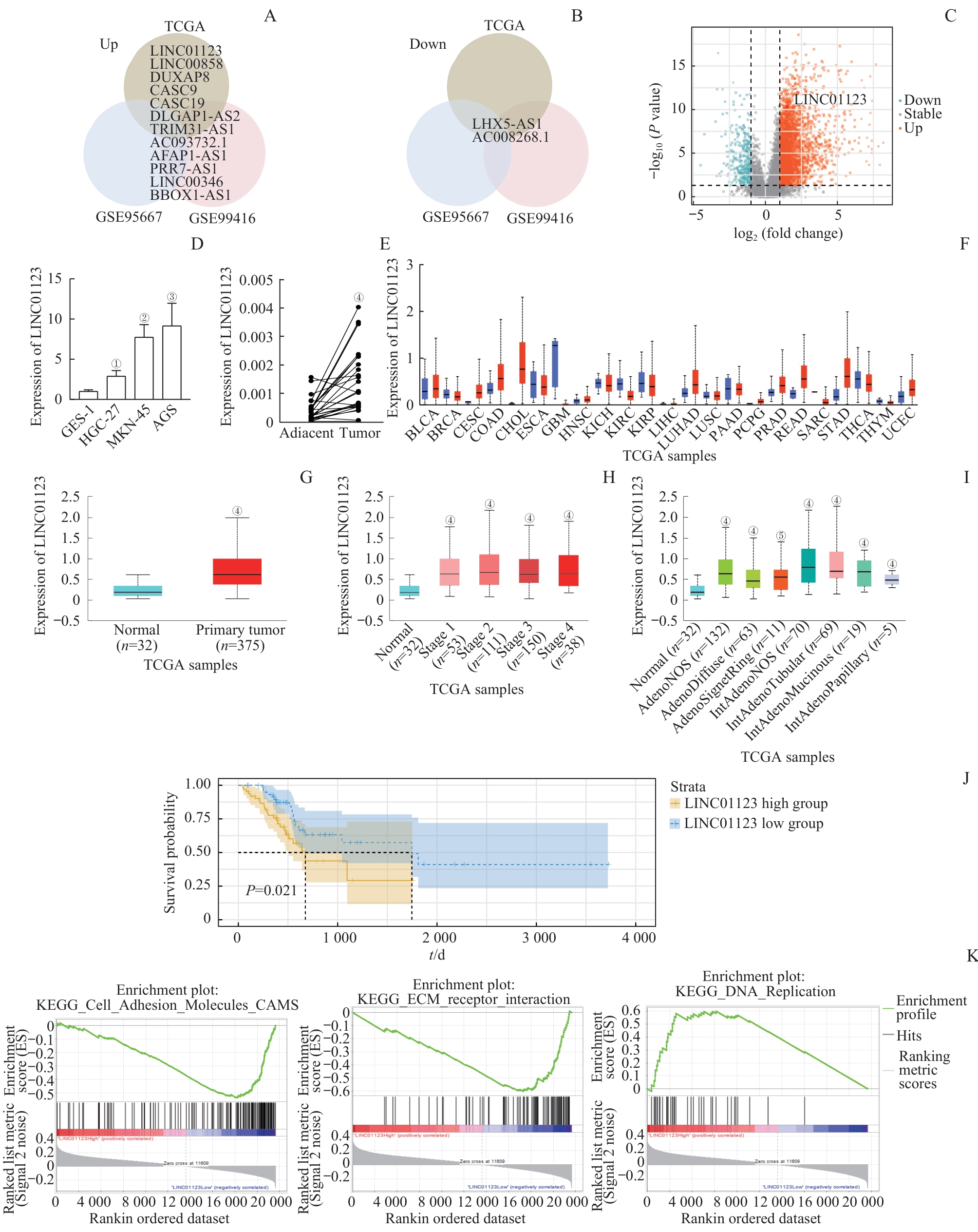
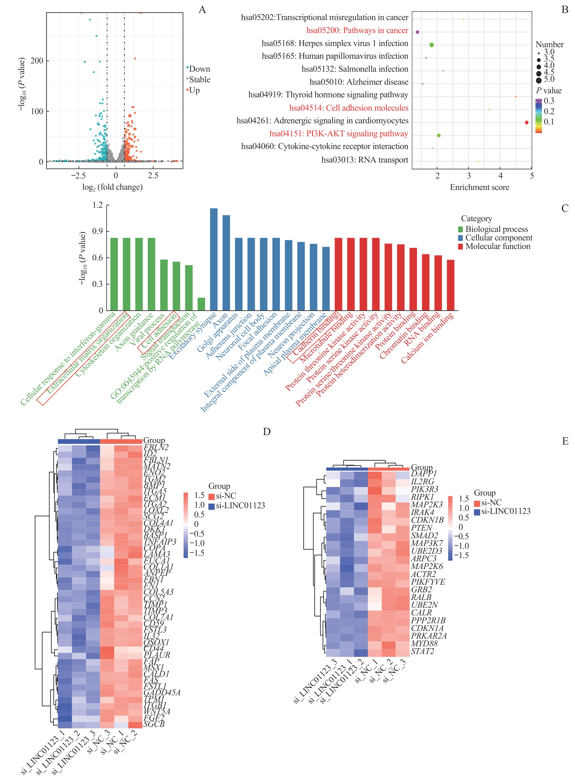
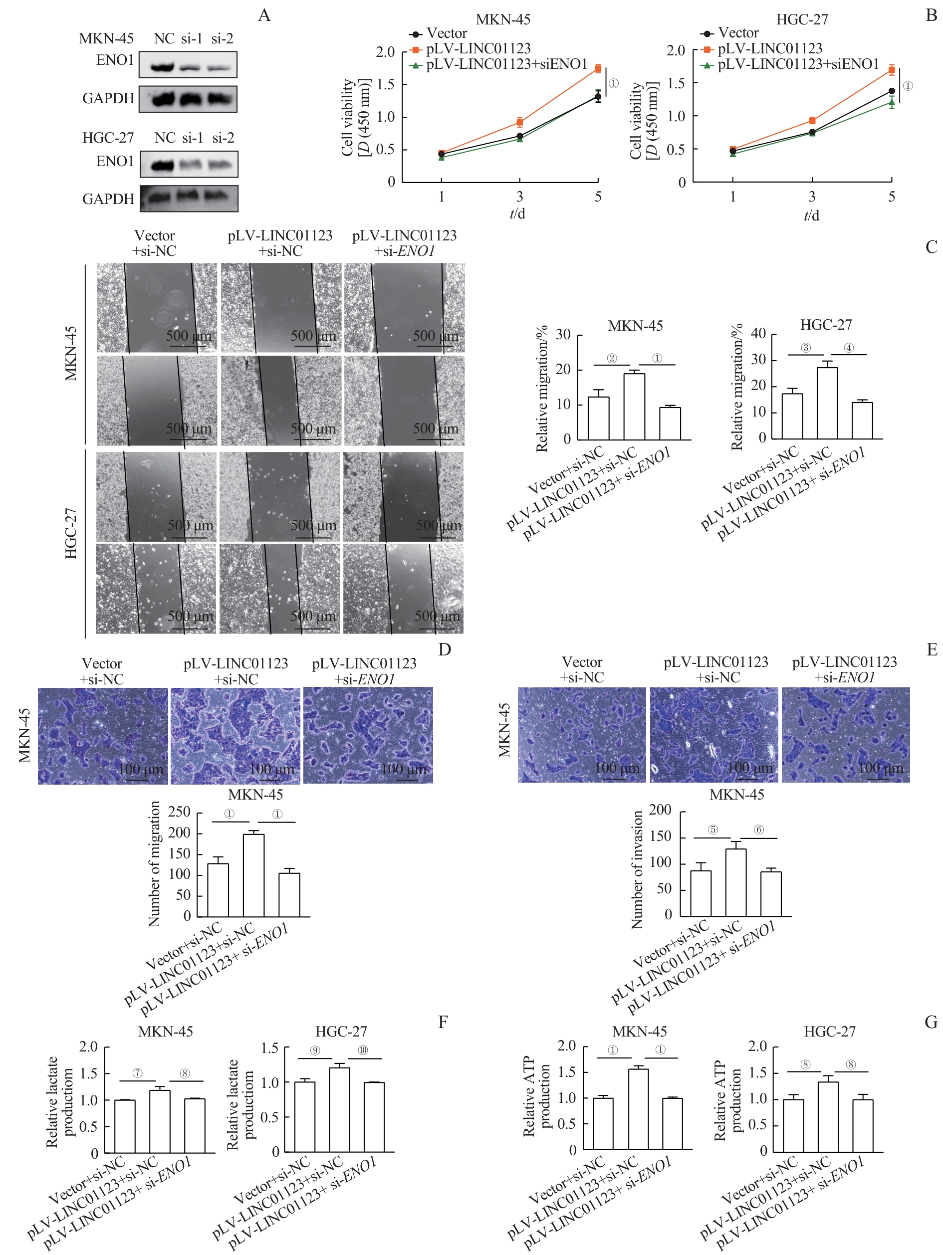
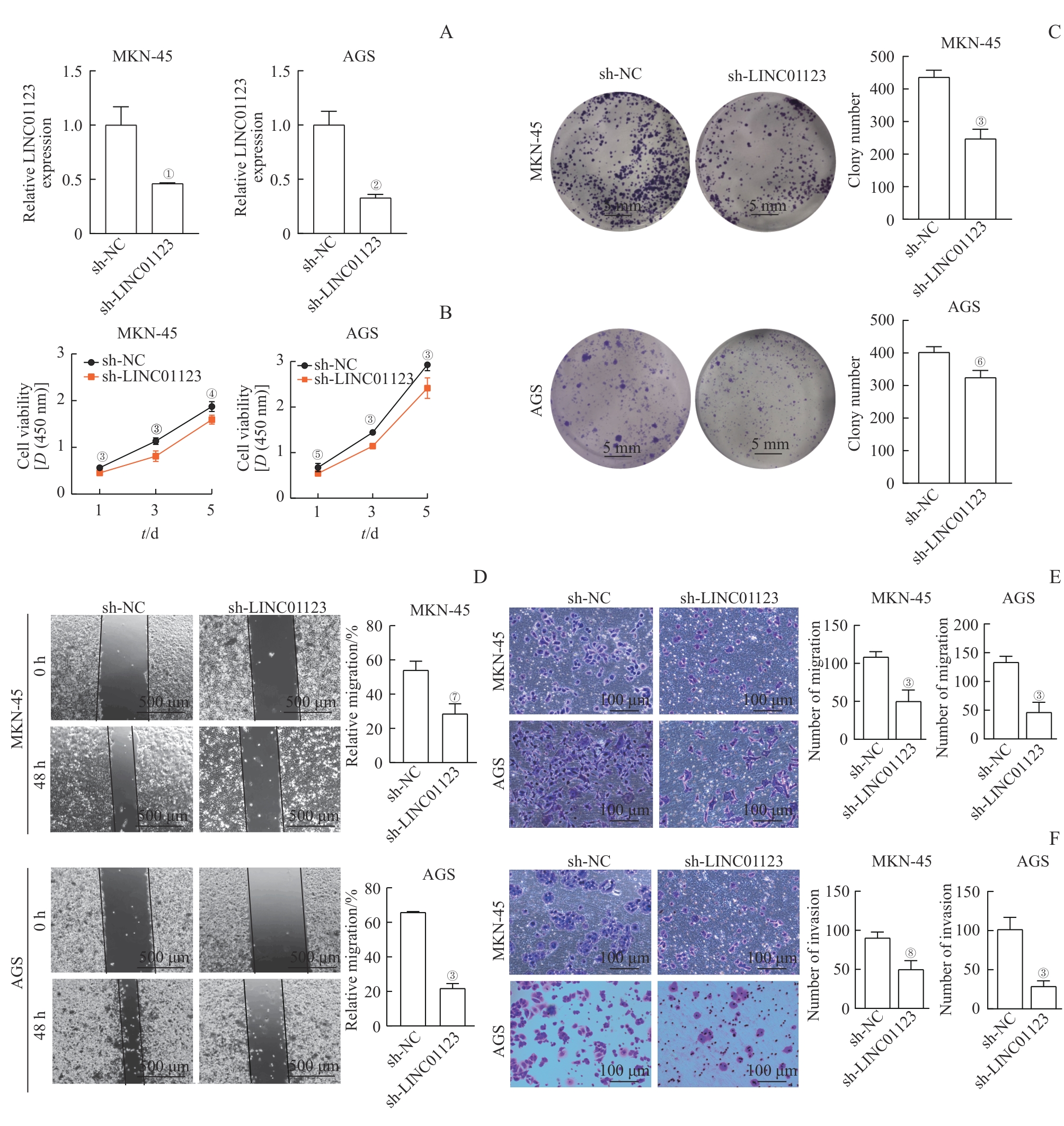
Objective ·To investigate the expression and tumor-promoting mechanism of the long non-coding RNA (lncRNA) LINC01123 in gastric cancer and evaluate its potential as a novel diagnostic biomarker and therapeutic target. Methods ·Differential expression analysis of lncRNAs between gastric cancer and normal tissues was performed based on The Cancer Genome Atlas (TCGA) and Gene Expression Omnibus (GEO) datasets (GSE95667, GSE99416) by using R software. LINC01123 was identified as the candidate of interest. Its expression was validated in gastric cancer cell lines and clinical tissue samples by using qRT-PCR. The biological effects of LINC01123 on cell proliferation and metastasis were evaluated in vitro through gene overexpression and knockdown by utilizing CCK-8, colony formation, wound healing, and Transwell migration and invasion assays. In vivo, a subcutaneous xenograft tumor model in nude mice was established to assess the effect of LINC01123 on tumor growth. ATP and lactate production were measured to evaluate the role of LINC01123 in glycolysis. Transcriptome sequencing and Gene Set Enrichment Analysis (GSEA) were conducted to explore related pathways. RNA pull-down combined with mass spectrometry was used to identify proteins interacting with LINC01123. The binding region was predicted using the catRAPID database and validated by constructing α-enolase (ENO1) protein truncation mutants and performing RNA immunoprecipitation (RIP) assays. Functional interaction studies were carried out to determine whether ENO1 mediates the oncogenic effect of LINC01123. Results ·LINC01123 was upregulated in gastric cancer tissues and cell lines and was associated with poor patient prognosis (P=0.021). Functional assays demonstrated that LINC01123 promoted proliferation, migration, invasion, and glycolysis of gastric cancer cells such as MKN-45 in vitro, and enhanced tumor growth in vivo (all P<0.05). Mechanistically, LINC01123 was predominantly localized in the cytoplasm and bound to the 97‒237 amino acid region of ENO1 protein. Further studies showed that ENO1 knockdown in LINC01123-overexpressing cells partially reversed the proliferative and migratory effects of LINC01123 (all P<0.05) , indicating that ENO1 upregulation enhances the tumor-promoting function of LINC01123. Conclusion ·LINC01123 is highly expressed in gastric cancer and promotes tumor progression by binding to ENO1 protein and enhancing proliferation, migration, invasion, and glycolysis. LINC01123 holds promise as a novel diagnostic and prognostic biomarker and a potential therapeutic target for gastric cancer.

Key words: LINC01123, gastric cancer, α-enolase, long non-coding RNA, proliferation

CLC Number: