Journal of Shanghai Jiao Tong University (Medical Science) ›› 2026, Vol. 46 ›› Issue (3): 291-300.doi: 10.3969/j.issn.1674-8115.2026.03.003

• Basic research • Previous Articles    

Role and mechanism of fibroblast mitochondrial dysfunction in pulmonary arterial hypertension

Chen Jiayu, Zhang Huili()   

  1. Department of Cardiology, Shanghai Ninth People′s Hospital, Shanghai Jiao Tong University School of Medicine, Shanghai 200011, China
  • Received:2025-11-04 Accepted:2025-12-10 Online:2026-03-28 Published:2026-03-30
  • Contact: Zhang Huili E-mail:huilizhang815@163.com
  • Supported by:
    Shanghai Natural Science Foundation(21ZR1438000)

Abstract:

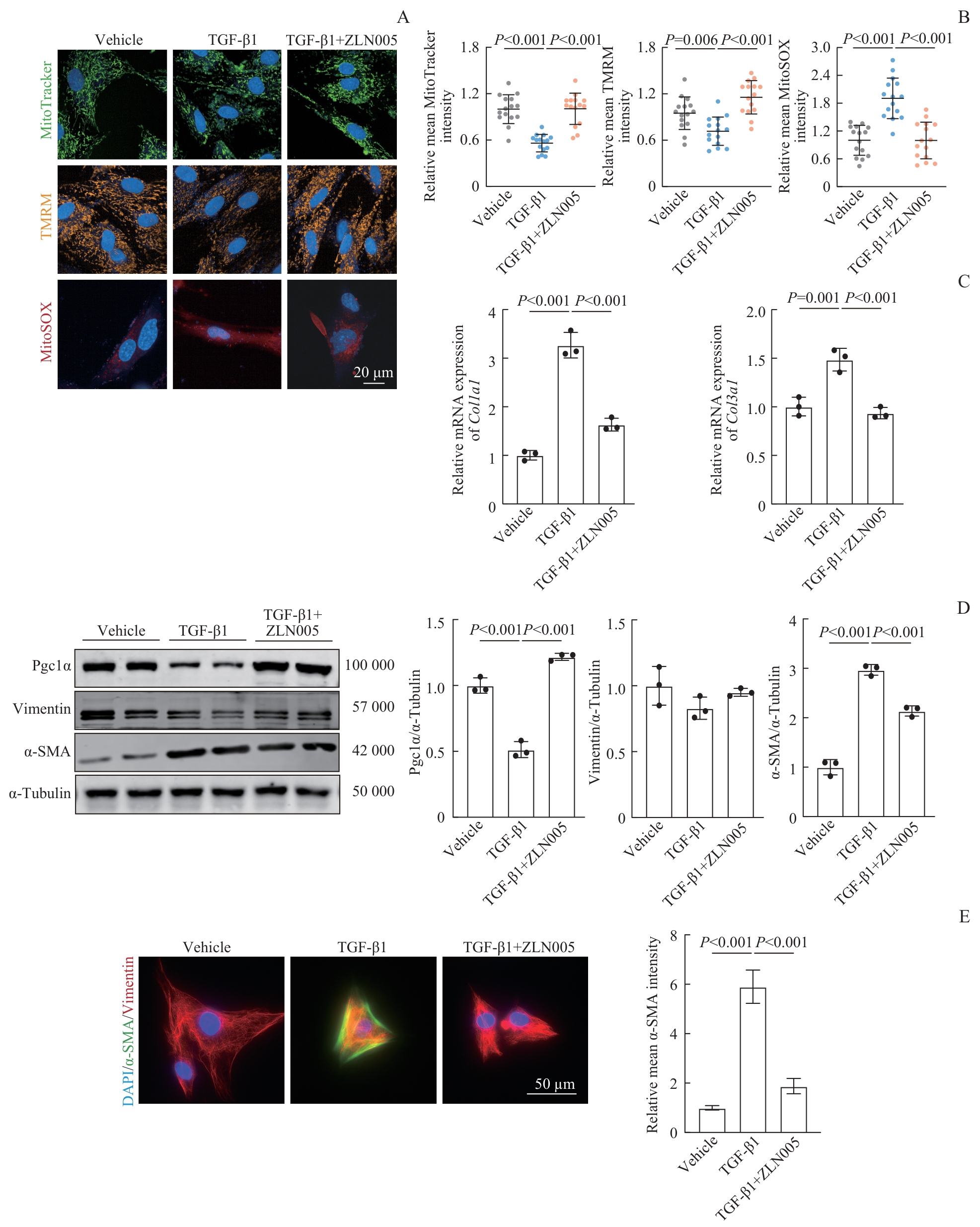
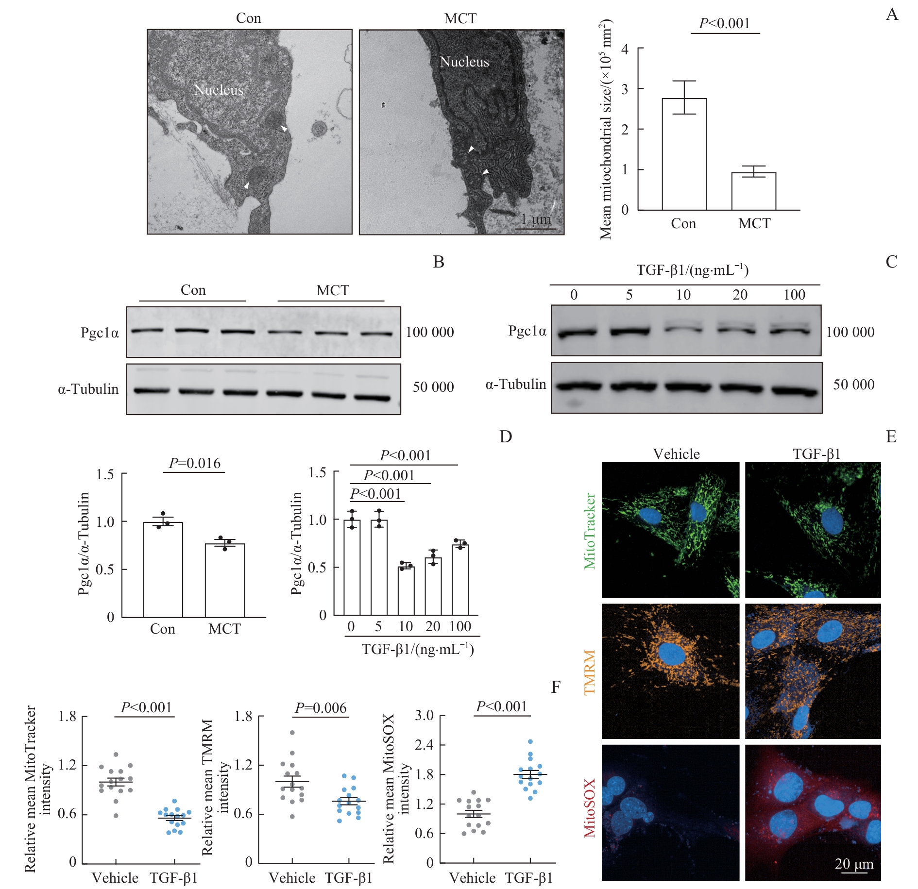
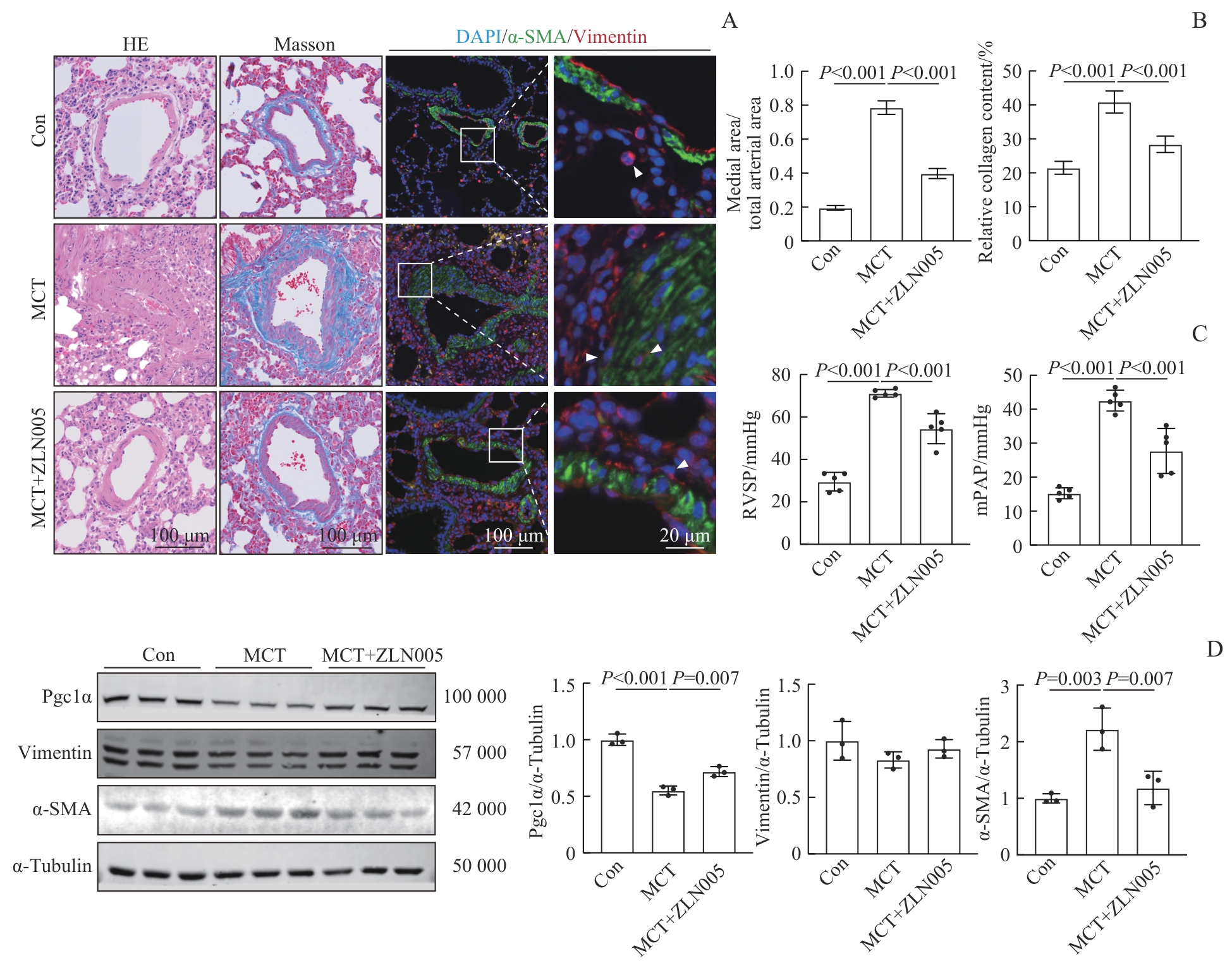
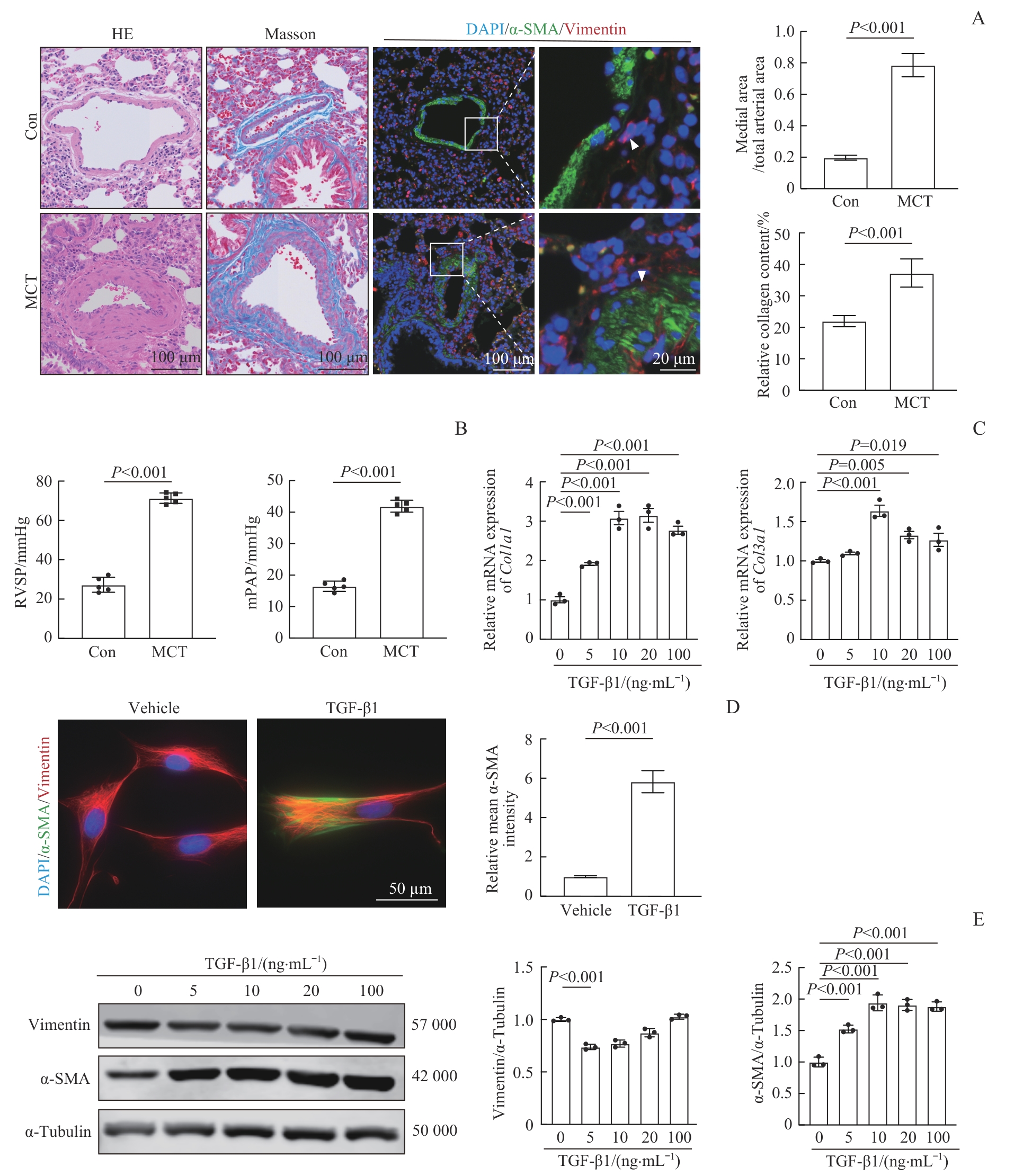
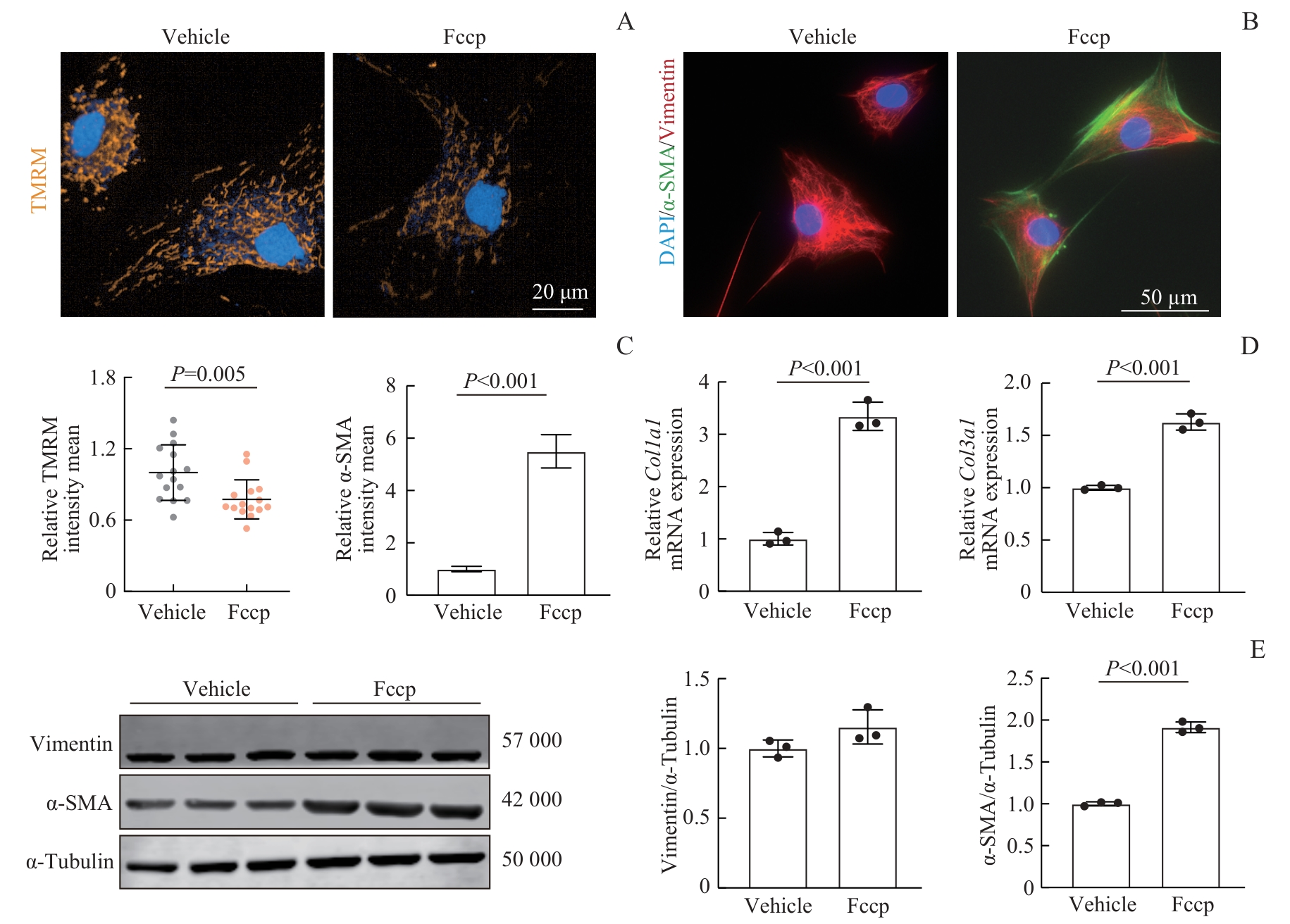
Objective ·To preliminarily investigate the role and mechanism of fibroblast mitochondrial dysfunction and its phenotypic transition in pulmonary arterial hypertension (PAH). Methods ·A PAH model was established in rats by using monocrotaline (MCT). Rat pulmonary arterial adventitial fibroblasts (RPAAFs) were isolated and stimulated with transforming growth factor β1 (TGF-β1) to induce fibroblast-to-myofibroblast transition (FMT). Interventions were performed using the peroxisome proliferator-activated receptor γ coactivator 1-α (Pgc1α) agonist ZLN005 and the mitochondrial uncoupler Fccp. Hemodynamic parameters were measured via right heart catheterization. Vascular remodeling was assessed by using hematoxylin-eosin staining and immunofluorescence staining. Mitochondrial morphology and function were observed by using transmission electron microscopy and live-cell staining (Mitotracker, TMRM, and MitoSOX). The expression levels of Pgc1α, vimentin, and smooth muscle actin α (α-SMA) were detected by Western blotting. The mRNA expression levels of Col1a1 and Col3a1 were measured by qPCR. Results ·Four weeks after MCT injection, mitochondria in rat pulmonary arterial adventitial fibroblasts became fragmented with a reduced mean area (P<0.001), and the protein expression level of Pgc1α decreased (P=0.016), promoting the transition of fibroblasts into myofibroblasts. After stimulation with TGF-β1, RPAAFs showed reduced mitochondrial number (P<0.001), decreased membrane potential (P=0.006), increased reactive oxygen species (P<0.001), decreased Pgc1α expression (P=0.006), significantly increased α-SMA protein expression, and increased Col1a1 and Col3a1 mRNA expression (all P<0.001). Fccp treatment similarly reduced mitochondrial membrane potential (P=0.005) and increased α-SMA, Col1a1, and Col3a1 expression (all P<0.001). Pretreatment with ZLN005 upregulated Pgc1α expression (P<0.001), improved TGF-β1-induced mitochondrial dysfunction, and suppressed α-SMA expression (P<0.001) in fibroblasts. In vivo, ZLN005 attenuated pulmonary artery remodeling, reduced perivascular collagen deposition, lowered right ventricular systolic pressure and mean pulmonary arterial pressure (both P<0.001), upregulated tissue Pgc1α expression, and inhibited α-SMA expression (P=0.007). Conclusion ·Fibroblast mitochondrial dysfunction promotes FMT and plays an important role in the pathophysiology of PAH.

Key words: pulmonary arterial hypertension, fibroblasts, mitochondrial dysfunction, Pgc1α

CLC Number: