二甲双胍改善由C9ORF72肌萎缩侧索硬化/额颞叶痴呆相关多聚甘氨酸-精氨酸诱导的线粒体损伤
1.
2.
Metformin ameliorates the mitochondrial damage induced by C9ORF72 amyotrophic lateral sclerosis/frontotemporal dementia-related poly-GR
1.
2.
通讯作者: 程维维,电子信箱:wcheng37@outlook.com。
编委: 邢宇洋
收稿日期: 2022-11-29 接受日期: 2023-05-15 网络出版日期: 2023-07-28
| 基金资助: |
|
Corresponding authors: CHENG Weiwei, E-mail:wcheng37@outlook.com.
Received: 2022-11-29 Accepted: 2023-05-15 Online: 2023-07-28
目的·探索C9ORF72肌萎缩侧索硬化/额颞叶痴呆(amyotrophic lateral sclerosis/frontotemporal dementia,ALS/FTD)相关的多聚甘氨酸-精氨酸(poly-glycine-arginine,poly-GR)对线粒体形态及功能的影响,并分析二甲双胍对由poly-GR诱导的线粒体损伤的修复作用及其可能的机制。方法·采用慢病毒感染法分别构建能够稳定表达50个重复甘氨酸-精氨酸序列[(glycine-arginine)50,(GR)50]和绿色荧光蛋白(green fluorescent protein,GFP)的SK-N-SH细胞,即(GR)50-SK细胞株和GFP CTRL-SK细胞株。采用蛋白质印迹法(Western blotting)验证已构建细胞中(GR)50蛋白的表达水平,并采用荧光显微镜观察GFP CTRL-SK细胞的GFP表达。采用碘化丙啶(propidium iodine,PI)染色分别检测(GR)50-SK、GFP CTRL-SK细胞的凋亡水平。利用免疫荧光(immunofluorescence,IF)染色分析(GR)50蛋白在细胞内的定位情况。采用超氧化物指示剂MitoSOX Red分别对(GR)50-SK、GFP CTRL-SK细胞的氧自由基进行染色,并利用荧光显微镜观察红色荧光强度以评估线粒体活性氧水平的变化。采用透射电镜分别观察(GR)50-SK、GFP CTRL-SK细胞的线粒体形态。采用Western blotting检测(GR)50-SK、GFP CTRL-SK细胞的蛋白激酶B(protein kinase B,PKB,又称AKT)及其磷酸化水平。利用SC79激活(GR)50-SK细胞中的AKT,并采用MitoSOX Red染色及PI染色实验分析AKT磷酸化后细胞的线粒体活性氧水平及凋亡水平。利用二甲双胍处理(GR)50-SK、GFP CTRL-SK细胞,随后通过上述方法以及ATP检测试剂盒检测细胞的凋亡水平、线粒体活性氧水平、线粒体形态、AKT及其磷酸化水平、ATP浓度情况。结果·Western blotting结果提示(GR)50-SK细胞构建成功,荧光显微镜的观察结果显示GFP CTRL-SK细胞构建成功。PI染色结果显示,(GR)50-SK细胞较GFP CTRL-SK细胞的凋亡水平更高(P=0.016)。IF结果提示,(GR)50-SK细胞中(GR)50蛋白与线粒体存在部分共定位。与GFP CTRL-SK细胞相比,(GR)50-SK细胞的线粒体形态及结构存在明显异常,其活性氧水平明显上升。(GR)50-SK细胞中的AKT水平与GFP CTRL-SK细胞相仿,但磷酸化AKT水平显著下降。SC79处理(GR)50-SK细胞后,可显著上调其AKT磷酸化水平,并下调其活性氧水平及凋亡水平。二甲双胍处理可明显上调(GR)50-SK细胞中的磷酸化AKT水平,但对AKT水平无影响;可重塑该细胞中的部分线粒体形态结构、降低活性氧水平、增加ATP的生成(P=0.000),并下调细胞的凋亡水平(P=0.000)。结论·(GR)50可通过下调AKT磷酸化引起线粒体形态及功能异常,并促进细胞凋亡;而二甲双胍则可抑制由(GR)50蛋白诱导的上述病理事件的发生。
关键词:
Objective ·To investigate the effect of C9ORF72 amyotrophic lateral sclerosis/frontotemporal dementia (ALS/FTD)-related poly-glycine-arginine (poly-GR) on mitochondrial morphology and function, and analyze the rescue effect of metformin on mitochondrial damage induced by poly-GR and its underlying mechanism. Methods ·SK-N-SH cells stably overexpressing 50 repeated glycine-arginine sequences [(GR)50] or green fluorescent protein (GFP) were constructed by lentivirus infection, which were respectively named as (GR)50-SK cell line and GFP CTRL-SK cell line. (GR)50 expression in (GR)50-SK cells was verified by Western blotting. GFP expression in GFP GTRL-SK cells was observed by fluorescence microscope. Propidium iodide (PI) staining was used to detect the apoptosis levels of (GR)50-SK and GFP CTRL-SK cells. Immunofluorescence (IF) staining was performed to determine the subcellular location of (GR)50. Reactive oxygen species (ROS) level of mitochondria was evaluated by staining cells with MitoSOX Red followed by observing the intensity of red fluorescence under fluorescence microscope. The mitochondrial morphology of (GR)50-SK and GFP CTRL-SK cells was observed by transmission electron microscopy. Western blotting was used to detect protein kinase B (PKB, also known as AKT) and its phosphorylation levels in (GR)50-SK and GFP CTRL-SK cells. SC79 was used to activate AKT in (GR)50-SK cells, and MitoSOX Red staining and PI staining were used to analyze mitochondrial ROS and apoptosis levels after phosphorylated AKT increased. Metformin was used to treat (GR)50-SK and GFP CTRL-SK cells, respectively, and the apoptosis levels, mitochondrial ROS levels, mitochondrial morphology, AKT and its phosphorylation levels, and ATP concentrations of the two cells were detected by the above methods and ATP detection kit, respectively. Results ·Western blotting showed that the construction of (GR)50-SK cells was successful, and fluorescence microscopy showed that the construction of GFP CTRL-SK cells was also successful. PI staining results showed that the apoptosis level of (GR)50-SK cells was higher than that of the GFP CTRL-SK cells (P=0.016). IF staining results showed that there was partial co-localization of (GR)50 in the mitochondria of (GR)50-SK cells. Compared with GFP CTRL-SK cells, the mitochondrial morphology and structure of (GR)50-SK cells were significant abnormalities, with a significantly increased ROS levels. The AKT levels in (GR)50-SK cells were similar to those in the GFP CTRL-SK cells, but there was a significant decrease in phosphorylated AKT levels. After (GR)50-SK cells were treated with SC79, the AKT phosphorylation level was significantly upregulated, and ROS level and apoptosis level were significantly downregulated. Metformin could significantly up-regulate the phosphorylated AKT levels in (GR)50-SK cells, but had no effect on AKT levels; it could reshape the morphology and structure of some mitochondria, reduce ROS levels, increase ATP production (P=0.000), and down-regulate the level of cell apoptosis (P=0.000). Conclusion ·(GR)50 can cause mitochondrial morphology and function abnormalities by down-regulating AKT phosphorylation, and promote cell apoptosis. Metformin can effectively reduce the occurrence of the above pathological events induced by (GR)50.
Keywords:
本文引用格式
冯奕源, 徐忠匀, 尹雅芙, 王辉, 程维维.
FENG Yiyuan, XU Zhongyun, YIN Yafu, WANG Hui, CHENG Weiwei.
C9ORF72基因1号内含子区GGGGCC重复序列[GGGGCC repeat,(G4C2)n]的扩增突变是导致遗传性肌萎缩侧索硬化(amyotrophic lateral sclerosis,ALS)和额颞叶痴呆(frontotemporal dementia,FTD)发生的最常见病因[1]。异常扩增的(G4C2)n可通过由重复序列介导的不依赖AUG(repeat associated non-AUG,RAN)翻译产生5种聚二肽重复蛋白(dipeptide repeat protein,DPR),其中以多聚甘氨酸-精氨酸(poly-glycine-arginine,poly-GR)的细胞毒性最为显著[2-3]。有尸检结果[4]发现,poly-GR主要分布在皮层、海马及小脑区域,其在脑内的分布很大程度上与C9ORF72 ALS/FTD患者疾病累及的脑区重叠;继而提示较其他的DPR,poly-GR与C9ORF72 ALS/FTD患者的神经元损伤关系更为密切。相关研究[2,5-6]已证实,poly-GR可通过引起DNA损伤、翻译抑制及线粒体功能障碍等造成神经元死亡,其中线粒体功能障碍被认为是poly-GR导致神经元死亡的早期病理事件之一。因此,有效降低poly-GR水平、减轻poly-GR对线粒体功能的损伤是降低poly-GR细胞毒性的重要手段。
已有研究[7]证实蛋白激酶B(protein kinase B,PKB,又称AKT)对poly-GR毒性具有重要调控作用,过表达AKT或利用AKT激动剂SC79促进AKT的磷酸化均可有效降低poly-GR水平及其细胞毒性。而poly-GR过表达是否会引起AKT及其磷酸化水平的异常,该异常与poly-GR导致线粒体功能障碍的相关性如何,目前则鲜少有报道,进而也缺乏以AKT或线粒体为靶点来抑制poly-GR相关毒性的应用尝试。临床上,二甲双胍是治疗糖尿病的一线用药,其已被证实可有效恢复神经退行性疾病模型中的线粒体功能障碍;且有研究提示,二甲双胍也可促进AKT磷酸化[8]。基于此,本研究就poly-GR过表达对线粒体功能、AKT及其磷酸化水平的影响进行分析,并就二甲双胍对由poly-GR诱导的线粒体功能异常及细胞凋亡的影响进行探讨,以期为缓解poly-GR细胞毒性、延缓C9ORF72 ALS/FTD进展提供有效的策略。
1 材料与方法
1.1 细胞、试剂与仪器
人胚肾细胞293T、人神经母细胞瘤细胞SK-N-SH均购自中国科学院典型培养物保藏委员会细胞库。
MitoSOX Red线粒体超氧化物指示剂(Invitrogen,美国),碘化丙啶(propidium iodide,PI;上海懋康生物科技有限公司),In-Fusion试剂盒(TaKaRa,日本),二甲双胍(上海碧云天生物科技有限公司),AKT激动剂SC79(MedChemExpress,美国),FLAG抗体(Sigma,德国),β-actin抗体、磷酸化AKT(T308)抗体、AKT抗体、GAPDH抗体、线粒体外膜转位酶20(translocase of outer mitochondrial membrane 20,TOM20)、热激蛋白90(heat shock protein 90,HSP90)抗体(Cell Signaling Technology,美国),辣根过氧化物酶(horseradish peroxidase,HRP)标记的羊抗鼠或羊抗兔IgG、Alexa Fluro 488或555荧光标记的羊抗鼠或羊抗兔IgG(Thermo Fisher Scientific,美国),ATP检测试剂盒(Caymen,美国)。共聚焦显微镜(ZEISS,德国),倒置相差荧光显微镜(Nikon,日本),化学发光仪(上海勤翔科学仪器有限公司),透射电子显微镜(Hitachi,日本),多功能酶标仪(BioTek,美国)。
1.2 实验方法
1.2.1 细胞培养
于37 ℃、5%CO2的恒温培养箱中,用含10%胎牛血清、100 U/mL青霉素及100 mg/mL链霉素的DMEM高糖完全培养基分别培养293T、SK-N-SH细胞。每隔2~3 d传代1次,取对数生长期的细胞用于后续实验。
1.2.2 慢病毒质粒构建
利用PCR分别扩增含有AgeⅠ和BamHⅠ酶切位点的绿色荧光蛋白(green fluorescent protein,GFP)、50个重复甘氨酸-精氨酸序列[(glycine-arginine)50,(GR)50]优化密码子的核酸片段[其中(GR)50片段C端带有FLAG标签蛋白序列],随后经琼脂糖凝胶电泳纯化、回收。利用AgeⅠ和BamHⅠ限制性内切酶线性化慢病毒载体质粒lentiCas9-Blast,而后采用In-Fusion试剂盒分别将上述回收的2种核酸片段插入线性化载体中,以构建过表达GFP、(GR)50的慢病毒质粒即lenti-GFP及lenti-(GR)50。
1.2.3 慢病毒包装
根据慢病毒包装试剂说明书,将慢病毒质粒lenti-GFP或lenti-(GR)50配置成质粒-转染试剂混合液,室温静置15 min后均匀滴加至培养皿中。于转染后72 h,利用0.45 μm过滤器收集慢病毒上清液,立即使用或存放于-80 ℃备用。
1.2.4 稳转株的构建及验证
将SK-N-SH细胞(5×105/mL)接种于6孔板中,分别加入由“1.2.3”部分收集到的2种慢病毒上清液,于37 ℃、5%CO2恒温培养箱中培养24 h后,更换为DMEM高糖完全培养基,并向其中添加3 μg/mL嘌呤霉素进行筛选,以获得稳定过表达GFP、(GR)50的细胞[即GFP CTRL-SK、(GR)50-SK细胞]。
采用荧光显微镜观察GFP CTRL-SK细胞内GFP的表达情况。采用蛋白质印迹法(Western blotting)对上述构建的稳定过表达细胞进行验证。向上述2种细胞中加入蛋白裂解液,而后于4 ℃下14 000×g离心10 min,取上清液行蛋白浓度测定,再通过Western blotting检测(GR)50的C末端FLAG标签蛋白的表达以分析(GR)50的过表达效率,并以此验证(GR)50-SK细胞的构建是否成功;其中,一抗为β-actin、FLAG抗体(稀释比例均为1∶1 000),二抗为HRP标记的羊抗鼠IgG(稀释比例为1∶5 000)。
1.2.5 细胞凋亡水平检测
于24孔板培养GFP CTRL-SK、(GR)50-SK细胞,向其中分别添加1 μmol/L PI,37 ℃孵育30 min后,于共聚焦显微镜下观察并统计PI染色阳性细胞数量(即凋亡细胞数量)。每种细胞设置5个复孔,每孔取4个视野。
1.2.6 (GR)50蛋白的亚细胞定位分析
采用免疫荧光(immunofluorescence,IF)染色研究(GR)50蛋白在细胞内的定位情况。分别将(GR)50-SK、GFP CTRL-SK细胞以30%~40%密度铺种于小圆玻璃片上,利用含4%多聚甲醛的磷酸盐缓冲液(phosphate buffered saline,PBS)于室温下固定细胞,并对其行透化、封闭等处理。采用一抗、二抗孵育后,行DAPI细胞核染色;其中,一抗为FLAG抗体(稀释比例为1∶300)、TOM20抗体及HSP90抗体(稀释比例均为1∶200),二抗为Alexa Fluro 488或555荧光标记羊抗鼠IgG、羊抗兔IgG(稀释比例均为1∶500)。于共聚焦显微镜下观察荧光信号分布,以明确(GR)50蛋白在细胞内的定位情况。
1.2.7 线粒体活性氧水平检测
将2.5 μmol/L MitoSOX Red分别加入培养的(GR)50-SK、GFP CTRL-SK细胞中,37 ℃孵育30 min后用Hank′s平衡液漂洗3次,于共聚焦显微镜下观察红色荧光强度,以评估细胞内的线粒体活性氧(reactive oxygen species,ROS)水平。
1.2.8 线粒体形态学分析
分别将(GR)50-SK、GFP CTRL-SK细胞铺于10 cm培养皿中,待细胞生长融合达70%~80%后,通过胰蛋白酶消化及低速离心,收集绿豆大小的细胞团。向其中加入电镜固定液,于4 ℃固定5 min,经PBS漂洗2次后用0.1 mol/L PBS配制的1%锇酸于室温下避光固定2 h,再经PBS漂洗、室温脱水、包埋后采用超薄切片机进行处理,于醋酸锂染色后在透射电子显微镜下观察线粒体形态,并对其形态进行定量分析(包括正常线粒体的百分比统计、线粒体短径测量)。
1.2.9 AKT及其磷酸化水平的检测
将(GR)50-SK、GFP CTRL-SK细胞以30%~40%密度接种于6孔板中,按“1.2.4”部分中的步骤进行裂解、离心制备蛋白上清液,并采用Western blotting检测细胞中的AKT及其磷酸化水平;其中,一抗为磷酸化AKT(T308)、AKT及GAPDH抗体(稀释比例均为1∶1 000),二抗为HRP标记的羊抗鼠IgG、羊抗兔IgG(稀释比例均为1∶5 000)。
1.2.10 SC79处理对(GR)50-SK细胞磷酸化AKT、凋亡及线粒体ROS水平的影响
使用2 μmol/L的AKT激活剂SC79处理(GR)50-SK细胞,并设置二甲基亚砜(dimethyl sulfoxide,DMSO)处理为空白对照组。按照“1.2.9”部分中的步骤制备蛋白上清液并检测AKT及其磷酸化水平。而后,按照“1.2.5”及“1.2.7”部分中的步骤,检测SC79对(GR)50-SK细胞的凋亡水平、线粒体ROS水平的影响。
1.2.11 二甲双胍处理对细胞的磷酸化AKT、线粒体形态、ROS水平及细胞凋亡水平的影响
采用0.2 mmol/L二甲双胍分别处理(GR)50-SK、GFP CTRL-SK细胞72 h,设置PBS处理为对照,共计4组。药物处理结束后,按照“1.2.9”部分中的步骤检测4组细胞的AKT及其磷酸化水平。而后,按照“1.2.5”及“1.2.7”部分中的步骤,检测4组细胞的凋亡水平及线粒体ROS水平,并通过“1.2.8”部分中的步骤检测经PBS或二甲双胍处理的(GR)50-SK细胞的线粒体形态。
1.2.12 ATP浓度检测
利用ATP检测试剂盒对“1.2.11”部分中的4组细胞的ATP浓度进行检测,即于多功能酶标仪上检测细胞的相对光单位(relative light unit,RLU)值,并根据标准曲线(ATP标准品的RLU值)计算不同组别细胞的ATP浓度。具体操作步骤参见试剂盒说明书。
1.3 统计学分析
采用Image J软件进行图像处理、细胞数目统计。采用Microsoft Excel 2019软件进行数据分析及统计图制作。定量资料用x±s表示,2组间比较采用双尾t检验。P<0.05表示差异具有统计学意义。
2 结果
2.1 稳转细胞株的构建及(GR) 50 蛋白对细胞凋亡水平、线粒体形态、ROS水平的影响
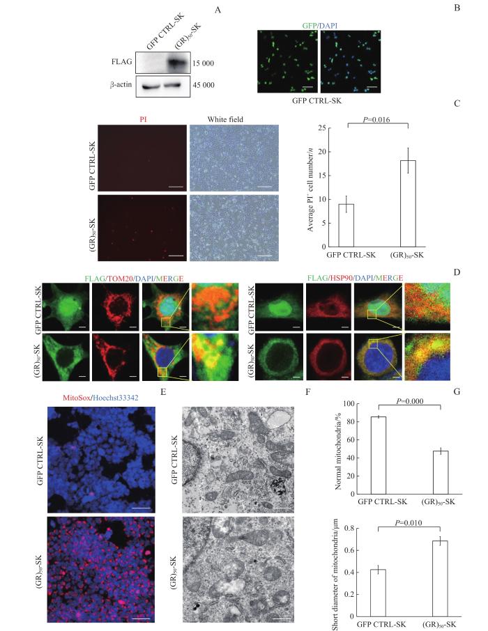
采用Western blotting对已构建的GFP CTRL-SK、(GR)50-SK细胞中FLAG标签蛋白的表达水平进行检测,结果(图1A)显示与GFP CTRL-SK细胞相比,(GR)50-SK细胞能够稳定表达(GR)50蛋白C末端的FLAG标签蛋白;同时,荧光显微镜观察发现GFP CTRL-SK细胞能够稳定表达GFP(图1B)。继而提示,(GR)50-SK及GFP CTRL-SK稳转株构建成功。随后,利用PI染色检测GFP CTRL-SK、(GR)50-SK细胞的凋亡水平,结果(图1C)显示(GR)50-SK细胞中PI阳性细胞数量显著多于GFP CTRL-SK细胞(P=0.016),提示(GR)50-SK细胞的凋亡水平较高。
图1
图1
稳转细胞株的构建及(GR)50 蛋白对细胞凋亡水平、线粒体功能、形态的影响
Note: A. Detection of FLAG-tag protein expression in cells by Western blotting. B. Observation of GFP signal in GFP CTRL-SK cells by fluorescence microscope. Scale bar=50 μm. C. Detection of cell apoptosis level by PI staining. Scale bar=50 μm. D. Detection of subcellular location of (GR)50 and TOM20 or HSP90 by IF. Scale bar=1 μm. E. Detection of mitochondrial ROS level of (GR)50-SK and GFP CTRL-SK cells by MitoSOX Red superoxide indicator staining. Red fluorescence represents intracellular ROS, and blue fluorescence represents DAPI-stained nucleus. Scale bar=100 μm. F. Observation of mitochondrial morphology and structure of cells by transmission electron microscope. Scale bar=2 μm. G. Quantification analysis of the proportion of normal mitochondria and length of mitochondrial short diameter.
Fig 1
Construction of stable transfected cell lines and effect of (GR)50 on cell apoptosis levels, mitochondrial function and morphology
为分析由(GR)50引起的细胞凋亡水平升高是否与线粒体损伤相关,我们首先对(GR)50与线粒体在细胞内的位置关系进行分析,结果(图1D)显示(GR)50与TOM20或HSP90(线粒体基质蛋白)存在部分共定位。而后,我们利用MitoSOX Red就(GR)50对线粒体中ROS水平的影响进行评估,结果(图1E)显示(GR)50-SK细胞中ROS水平较GFP CTRL-SK细胞有明显升高,提示(GR)50蛋白可导致线粒体的功能受损。最后,利用透射电子显微镜观察该2种细胞的线粒体形态及结构,结果(图1F、G)显示与GFP CTRL-SK细胞相比,(GR)50-SK细胞中形态正常的线粒体数量较少(P=0.000),线粒体短径有所增加(P=0.010);且形态存在明显异常,主要表现为内膜连续性破坏、空泡形成、线粒体嵴断裂模糊、自噬小体形成等。
2.2 (GR) 50 蛋白促进线粒体ROS升高及细胞凋亡的机制分析
采用Western blotting检测(GR)50-SK、GFP CTRL-SK细胞中AKT及其磷酸化水平,结果(图2A)显示与GFP CTRL-SK细胞相比,(GR)50-SK细胞的AKT表达未发生明显改变,但其磷酸化水平显著降低。为进一步明确AKT磷酸化水平降低在由(GR)50导致的线粒体损伤及细胞凋亡中的作用,我们利用AKT磷酸化激动剂SC79处理(GR)50-SK细胞并采用Western blotting进行检测,结果(图2B)显示SC79可显著促进AKT的磷酸化。而后,行MitoSOX Red超氧化物指示剂染色及PI染色检测,结果(图2C、D)显示在SC79作用后,(GR)50-SK细胞线粒体中的红色荧光强度变弱,PI染色阳性细胞数量明显减少;继而提示,AKT磷酸化水平增加可显著降低该细胞线粒体的ROS水平并减少细胞凋亡。
图2
图2
(GR)50 对AKT磷酸化水平的影响及调控AKT磷酸化对线粒体ROS水平、细胞凋亡水平的影响
Note: A. Detection of the expression levels of AKT and phosphorylated AKT in cells by Western blotting. B. Detection of the effect of SC79 on AKT and phosphorylated AKT levels in (GR)50-SK cells by Western blotting. C. Detection of the effect of SC79 on mitochondrial ROS level of (GR)50-SK cells by MitoSOX Red superoxide indicator staining. Red fluorescence represents intracellular ROS, and blue fluorescence represents DAPI-stained nucleus. Scale bar=10 μm. D. Detection of the effect of SC79 on cell apoptosis level by PI staining. Scale bar=100 μm.
Fig 2
Effect of (GR)50 on AKT phosphorylation level and the effect of regulating AKT phosphorylation on mitochondrial ROS level and cell apoptosis level
2.3 二甲双胍对细胞中AKT磷酸化水平、线粒体功能损伤及细胞凋亡的影响
为明确二甲双胍能否有效改善由(GR)50导致的AKT磷酸化水平降低,本研究采用二甲双胍分别处理(GR)50-SK、GFP CTRL-SK细胞后,通过Western blotting、MitoSOX Red超氧化物指示剂染色、透射电子显微镜观察、ATP浓度检测、PI染色等评估细胞的AKT及其磷酸化水平、线粒体ROS水平、线粒体形态、线粒体生成ATP的能力及细胞凋亡水平。结果如图3所示。Western blotting的结果(图3A)显示,与PBS处理组相比,二甲双胍可有效恢复(GR)50-SK细胞中的AKT磷酸化水平,但对GFP CTRL-SK细胞的AKT磷酸化水平无影响;MitoSOX Red染色的结果(图3B)显示,与PBS处理组相比,二甲双胍可显著降低(GR)50-SK细胞的线粒体ROS水平,但对GFP CTRL-SK细胞无影响;透射电子显微镜的观察结果及定量分析的结果(图3C、D)显示,与PBS处理组相比,二甲双胍可有效促进(GR)50-SK细胞中线粒体嵴结构重塑,其正常形态的线粒体数量有所增加(P=0.010);ATP检测的结果(图3E)则显示,(GR)50-SK细胞中的ATP浓度较GFP CTRL-SK细胞有所下降(P=0.000),而与PBS处理的(GR)50-SK细胞相比,二甲双胍可显著提高该细胞中的ATP浓度(P=0.000),提示二甲双胍可有效修复由(GR)50导致的线粒体ATP生成能力受损;PI染色的结果(图3F)显示,与PBS处理组相比,二甲双胍处理组的(GR)50-SK细胞中PI阳性细胞数明显减少(P=0.000),提示二甲双胍可有效降低由(GR)50诱导的细胞凋亡。
图3
图3
二甲双胍对由(GR)50 诱导的AKT磷酸化水平异常、线粒体形态及功能损伤、细胞凋亡水平的影响
Note: A. Detection of the expression level of AKT and phosphorylated AKT in cells of different groups by Western blotting. B. Detection of the effect of metformin on mitochondrial ROS level of cells by MitoSOX Red superoxide indicator staining. Red fluorescence represents intracellular ROS, and blue fluorescence represents DAPI-stained nucleus. Scale bar=100 μm. C. Observation of mitochondrial morphology of (GR)50-SK cells treated with metformin by transmission electron microscope. Scale bar=100 μm. D. Quantification analysis of the proportion of normal mitochondria and length of mitochondrial short diameter of (GR)50-SK cells. E. Detection of the effect of metformin on ATP level in cells of different groups by ATP detection assay. F. Detection of the effect of metformin on apoptosis levels in cells of different groups by PI staining. Met—metformin.
Fig 3
Effects of metformin on (GR)50-induced abnormal AKT phosphorylation level, mitochondrial morphology and function impairment and cell apoptosis levels
3 讨论
Poly-GR主要分布于细胞质中,因富含正电荷的精氨酸且与线粒体靶向序列(mitochondria targeting sequence,MTS)相似,使得其能够靶向定位并富集于线粒体外膜上,进而可通过多项机制诱导线粒体发生形态及功能损伤[9]。已有研究证实,在小鼠模型中,(GR)80可与线粒体ATP合酶α亚基(ATP synthase F1 subunit α,ATP5A1)发生特异性结合,促进自身泛素化及降解,从而导致线粒体能量合成减少[10];在果蝇模型中,(GR)80可与线粒体内膜复合物结合,使线粒体内嵴形态发生异常并造成线粒体损伤[11]。Poly-GR的细胞毒性与其转录物重复序列的重复次数相关。本研究采用含有50个重复序列的低毒性的(GR)50来模拟poly-GR在细胞功能受损早期的病理作用及机制,结果显示(GR)50与线粒体部分共定位,并可显著损害线粒体的形态及功能;继而提示,有效恢复线粒体形态及功能将是抑制poly-GR细胞毒性的重要方法。
基于果蝇模型的研究[7]发现,过表达AKT或促进AKT磷酸化可有效抑制poly-GR水平及其细胞毒性。AKT是重要的线粒体功能调控蛋白[12-14]。磷酸化的AKT可磷酸化促凋亡蛋白Bcl2相关的激动蛋白(Bcl2-associated agonist of cell death,Bad)和Bcl2相关X蛋白(Bcl2-associated X protein,Bax)以调控线粒体介导的细胞凋亡,可调控视神经萎缩蛋白(optic atrophy 1,OPA1)及动力相关蛋白1(dynamin-related protein 1,DRP1)水平以促进线粒体融合、减少线粒体分裂及ROS生成,还可与PTEN诱导激酶1(PTEN induced kinase 1,PINK1)/parkin相互作用共同调控线粒体自噬以促进损伤线粒体的清除。在本研究中,我们发现(GR)50可显著下调AKT磷酸化水平,而利用化合物SC79激活AKT磷酸化后,(GR)50诱导的线粒体ROS水平上升及细胞凋亡水平增加均得到了显著抑制。这些发现提示,(GR)50通过抑制磷酸化AKT水平来影响线粒体功能,并最终导致细胞凋亡;因而,有效上调AKT磷酸化水平对修复由(GR)50引起的线粒体功能损伤、抑制细胞凋亡具有重要意义。
二甲双胍长期应用于临床,其安全性、方便性均较高。有研究[8,15]发现,二甲双胍可促进磷酸化AKT水平升高,且可显著改善神经退行性疾病模型中受损的线粒体功能。因此,我们尝试将二甲双胍作用于(GR)50-SK细胞,以上调磷酸化AKT水平并减轻线粒体功能障碍。本研究的结果显示,二甲双胍可有效恢复(GR)50-SK细胞中磷酸化AKT水平,且能够有效降低(GR)50对线粒体形态及功能的损伤,并减轻(GR)50诱导的细胞病理性凋亡。更有意思的是,二甲双胍被证实能够特异性抑制双链RNA依赖的蛋白质激酶(double-strand RNA-dependent protein kinase,PKR),从而通过PKR-磷酸化EIF2α(真核翻译起始因子2α,eukaryotic translation initiation factor 2α)通路来抑制C9ORF72(G4C2)n RAN翻译,继而从源头上减少poly-GR的生成[16]。
综上,本研究发现(GR)50可引起线粒体功能及形态异常,并促进细胞凋亡;在机制层面,我们发现(GR)50可通过负性调控磷酸化AKT水平引起线粒体功能障碍及细胞凋亡,且二甲双胍可有效恢复由(GR)50诱导的磷酸化AKT水平降低,修复线粒体形态及功能损伤,并显著减少细胞凋亡。由于二甲双胍已广泛应用于临床,本研究的结果或可为C9ORF72 ALS/FTD治疗提供一个易于临床转化的新策略。
作者贡献声明
冯奕源、程维维参与了实验设计,冯奕源负责论文写作,徐忠匀负责数据分析,尹雅芙、王辉、程维维参与了论文修改。所有作者均阅读并同意了最终稿件的提交。
The study was designed by FENG Yiyuan and CHENG Weiwei. The manuscript was drafted by FENG Yiyuan. The data was analyzed by XU Zhongyun. The manuscript was revised by YIN Yafu, WANG Hui and CHENG Weiwei. All the authors have read the last version of paper and consented for submission.
利益冲突声明
所有作者声明不存在利益冲突。
All authors disclose no relevant conflict of interests.
参考文献
/
| 〈 |
|
〉 |

