上海交通大学学报(医学版), 2024, 44(12): 1526-1535 doi: 10.3969/j.issn.1674-8115.2024.12.005

论著 · 基础研究

血管抑制蛋白2在三阴性乳腺癌中的功能及其调控可变剪接机制

王卫,, 王红丽, 阿力比亚提·艾尼, 衣力亚尔·肉苏, 阿依努尔, 杨亮,

新疆医科大学附属肿瘤医院头颈外科,乌鲁木齐 830011

Function of vasohibin-2 and the mechanism of alternative splicing in triple-negative breast cancer

WANG Wei,, WANG Hongli, ALIBIYATI·i Ain, YILIYAER· Rousu, AYI NUER, YANG Liang,

Department of Head and Neck Surgery, Xinjiang Medical University Affiliated Cancer Hospital, Urumqi 830011, China

通讯作者: 杨 亮,电子信箱:xjzlyangliang@sina.com

编委: 徐敏

收稿日期: 2024-03-10   接受日期: 2024-07-10   网络出版日期: 2024-12-28

基金资助: 新疆维吾尔自治区自然科学基金项目.  2020D01C211

Corresponding authors: YANG Liang, E-mail:xjzlyangliang@sina.com.

Received: 2024-03-10   Accepted: 2024-07-10   Online: 2024-12-28

作者简介 About authors

王卫(1996—),男,住院医师,硕士;电子信箱:2449965197@qq.com。 E-mail:2449965197@qq.com

摘要

目的·探索血管抑制蛋白2(vasohibin-2,VASH2)在三阴性乳腺癌(triple-negative breast cancer,TNBC)中的表达及VASH2通过调控基因表达和可变剪接在TNBC发生发展中的作用机制。方法·通过基因型-组织表达数据库(Genotype-Tissue Expression,GTEx)联合癌症基因组图谱数据库(The Cancer Genome Atlas,TCGA)比较VASH2在TNBC中与正常乳腺组织中的表达差异,并分析VASH2在TNBC中的甲基化水平。在TNBC细胞系MDA-MB-231中对VASH2过表达,并进行转录组测序,分析受VASH2所调控的差异表达基因及可变剪接基因。结果·VASH2在TNBC组织中与正常组织及其他乳腺癌分型比较表达水平显著提高。VASH2基因的低甲基化可能是VASH2在TNBC 中表达上调的原因之一。VASH2过表达后引起81个基因显著差异表达,其中上调的基因23个,下调的基因58个。VASH2过表达后可变剪接水平发生显著变化的基因主要富集在细胞周期、p53信号通路上。结论·VASH2可能通过调控TNBC中基因可变剪接促进其发生和发展。

关键词: 血管抑制蛋白2 ; 三阴性乳腺癌 ; 可变剪接 ; p53信号通路 ; 细胞周期

Abstract

Objective ·To explore the role of vasohibin-2 (VASH2) in the regulation of proliferation and metastasis of triple-negative breast cancer (TNBC) cells, and explore the mechanism of VASH2 in the occurrence and development of TNBC through regulation of gene expression and alternative splicing. Methods ·TCGA-GTEx was used to analyze the expression of VASH2 in TNBC. VASH2 methylation levels in TNBC were also analyzed. VASH2 was overexpressed in the MDA-MB-231 human TNBC cell line and transcriptome sequencing was performed. Differentially expressed genes and alternatively spliced genes regulated by VASH2 were analyzed to explore the mechanism of action of VASH2 in TNBC. Results ·VASH2 was significantly overexpressed in TNBC compared to the normal tissues. Hypomethylation of the VASH2 gene was implicated in the upregulation of VASH2 expression in TNBC. Overexpression of VASH2 caused significant differential expression of 81 genes, of which 23 genes were up-regulated and 58 genes were down-regulated. Genes with significantly altered alternative splicing levels due to VASH2 overexpressed were enriched in cell cycle and p53 signaling pathways. Conclusion ·VASH2 regulates the alternative splicing of TNBC oncogenes and promotes TNBC occurrence and development.

Keywords: vasohibin-2 (VASH2) ; triple-negative breast cancer (TNBC) ; alternative splicing ; p53 signaling pathway ; cell cycle

PDF (4754KB) 元数据 多维度评价 相关文章 导出 EndNote| Ris| Bibtex  收藏本文

本文引用格式

王卫, 王红丽, 阿力比亚提·艾尼, 衣力亚尔·肉苏, 阿依努尔, 杨亮. 血管抑制蛋白2在三阴性乳腺癌中的功能及其调控可变剪接机制. 上海交通大学学报(医学版)[J], 2024, 44(12): 1526-1535 doi:10.3969/j.issn.1674-8115.2024.12.005

WANG Wei, WANG Hongli, ALIBIYATI·i Ain, YILIYAER· Rousu, AYI NUER, YANG Liang. Function of vasohibin-2 and the mechanism of alternative splicing in triple-negative breast cancer. Journal of Shanghai Jiao Tong University (Medical Science)[J], 2024, 44(12): 1526-1535 doi:10.3969/j.issn.1674-8115.2024.12.005

三阴性乳腺癌(triple-negative breast cancer,TNBC)是一种肿瘤异质性高、复发率高、进展快、预后差、治疗抵抗相关的特殊乳腺癌(breast cancer,BC)亚型1-3。有研究显示,血管生成在BC发生、发展、侵袭以及转移等过程中发挥着至关重要的作用4。新生血管的营养支持为肿瘤组织的持续生长提供可能,从而促进肿瘤细胞的分裂增殖,以及肿瘤细胞向远处的浸润和转移5。血管抑制蛋白2(vasohibin-2,VASH2)是一种新发现的具有促进新生血管形成和进展作用的血管调节因子,其主要表达在肿瘤细胞和单核细胞血管新生区6。其在TNBC中呈现高表达,与TNBC更容易发生内脏转移密切相关7。已证实,VASH2与多种人类肿瘤的增殖、转移和侵袭相关8-10,能通过激活TGF-β信号通路,参与上皮间质转化过程的调控进而增强卵巢癌和BC细胞的迁移与侵袭能力11-12,但其在TNBC中侵袭和转移的分子机制尚不清楚。本研究即对VASH2在TNBC中的表达及其作用机制进行了探索。

1 资料与方法

1.1 一般资料

由于癌症基因组图谱数据库(The Cancer Genome Atlas,TCGA)中BC的癌旁正常组织样本较少,因此从UCSC xena网站下载基因型-组织表达数据库(Genotype-Tissue Expression,GTEx)与TCGA的FPKM格式的测序数据,筛选出TNBC样本。使用R及perl软件对选取的TCGA转录组数据进行预处理,剔除不合格样本后,再将数据进行合并、汇总、注释。另外,从UCSC xena下载Illumina Human Methylation450芯片测序数据,用于甲基化数据分析。

1.2 VASH2mRNABC组织中的表达分析

使用合并规范化后的TCGA-GTEx数据,检测VASH2在不同BC分型中的表达差异。

1.3 甲基化相关分析

利用TCGA数据分析VASH2在TNBC中的表达与甲基化水平之间的相关性。同时,使用TCGA甲基化数据提取VASH2基因启动子的甲基化位点。

1.4 构建过表达 VASH2 基因的MDA-MB-231细胞模型

在人TNBC细胞系MDA-MB-231中对VASH2进行过表达,并分别进行转录组测序。经短串联重复序列分析鉴定的MDA-MB-231细胞来源于普诺赛(CL-0150B,湖北武汉)。在细胞培养之前,检测MDA-MB-231细胞以防支原体污染。然后将MDA-MB-231细胞在标准的细胞培养条件下培养13。将VASH2序列克隆至pcDNA3.1(+)质粒(YouBio,上海)中。使用Lipofectamine 2000(Invitrogen,Carlsbad,CA,USA)将OE-VASH2和空载体质粒转染至MDA-MB-231细胞中。培养48 h后,取转染细胞进行下列实验。

1.5 验证 VASH2MDA-MB-231细胞中高表达

利用反转录定量聚合酶链式反应(RT-qPCR)和蛋白质印迹(Western blotting)实验,用于评估在OE和NC细胞VASH2的表达水平。

1.5.1 RT-qPCR检测VASH2 mRNA表达水平

采用标准程序将质检合格的RNA样品反转录成互补DNA,并使用HieffTM qPCR SYBR Green Master Mix (Low Rox Plus, YEASEN)在普通PCR仪(BIO-RAD S1000)上进行RT-qPCR。使用2-ΔΔCt方法将每个转录物的相对水平标准化为GAPDH mRNA水平(内部对照)。

1.5.2 Western blotting检测VASH2蛋白水平

MDA-MB-231细胞用公开的方案处理13。然后将处理的样品在1×SDS缓冲液的沸水中煮10 min,通过10% SDS-PAGE进行分离。然后含有5%脱脂液的TBST缓冲液(20 mmol/L Tris缓冲盐水和0.1%吐温-20)在室温下孵育1 h。然后将膜与一抗,Flag抗体(1∶1 000稀释度,ABclonal),核纤层蛋白抗体(1∶1 000,Proteintech)一起孵育,然后与HRP偶联的二抗(抗小鼠或抗兔1∶10 000,Abcam)一起孵育。使用ECL发光液(170506,Bio-Rad Hercules,USA)检测结合的二抗。

1.6 RNA-seq的制备和数据分析

细胞培养后,提取RNA,并根据方案构建RNA-seq文库14。总RNA使用TRIZOL(Ambion)提取,并使用RQ1 DNA酶(Promega Madison,USA)去除DNA。通过使用超微量分光光度计测量260 nm/280 nm处的吸光度来确定纯化RNA的质量和浓度。通过1%琼脂糖凝胶电泳进一步验证RNA的完整性。在检测RNA的质量和浓度后,用VAHTS mRNA capture Beads(Vazyme,N401)对总RNA进行mRNA捕获并用RNA clean beads对RNA进行纯化,最后用VAHTS Universal V8 RNA-seq Library Prep Kit for Illumina(NR605)对RNA进行片段化、第一链合成、第二链合成、末端修复、接头连接、扩增、纯化等步骤制备链特异性的RNA-seq文库。

使用FASTX-Toolkit(版本0.0.13)删除原始测序中的低质量测序读数和接头序列,通过HISAT2软件将有效测序数据(clean reads)与参考基因组GRCh38(hg38)比对。唯一映射的读数用于基因读数计数和FPKM计算(每百万个映射片段的每千碱基转录物的片段)。使用R Bioconductor软件包DESeq2包获得差异表达基因(differentially expressed gene,DEG)。

1.7 可变剪接分析

使用ABLAST定义和量化OE-VASH2和对照之间的可变剪接事件(alternative splicing events,ASEs)和受VASH2调控的AS事件(regulated alternative splicing events,RASEs)。检测10种类型的ASEs,包括可变的5剪接位点(alternative 5splice site,A5SS)、可变的3剪接位点(alternative 3splice site,A3SS)、盒式外显子、外显子跳跃(exon skipping,ES)、A5SS&ES、A3SS&ES、内含子保留(intron retention,IR)、互斥外显子(mutually exclusive exons,MXE)、可变的5UTR (mutually exclusive 5UTRs,5pMXE)和可变的3UTR(mutually exclusive 3UTRs,3pMXE)。为了评估VASH2调节的ASEs,采用Students t检验来计算OE-VASH2与对照样本之间比率变化的统计学显著性。

1.8 功能富集分析

为了探索DEGs和RASEs的生物学功能,使用KOBAS 2.0服务器来找寻的GO术语和KEGG途径。采用超几何测试和Benjamini-Hochberg FDR方法定义每个术语的丰富程度。

1.9 统计学分析

使用R4.1.3进行数据分析,TNBC组织和nonTNBC组织中VASH2的表达差异比较采用非配对t检验。采用SPSS 20.0统计软件和GraphPad prism7统计软件进行数据分析,每组实验重复3次,实验结果用x±s表示。2组数据间差异的比较使用t检验;基因的差异表达分析使用DESeq2软件,采用负二项分布模型;基因的功能富集度分析采用超几何分布检验。

2 结果

2.1 VASH2TNBC中的差异表达

合并规范化TCGA和GTEx数据后,获得1 104例女性BC组织样本数据和193例(GTEx中80例,TCGA 113例)女性正常组织样本数据,其中TNBC组织样本有116例,nonTNBC组织样本有988例。结果表明在女性TNBC组织中VASH2 mRNA水平显著高于正常组织(图1A),且显著高于配对TNBC癌旁组织(图1B);另图1C结果提示TNBC组织中VASH2 mRNA水平显著高于nonTNBC组织。

图1

图1   VASH2 的差异表达

Note: A. Differential expression between TNBC and normal breast tissues. B. Differential expression between TNBC and paired cancer-adjacent tissues. C. Comparative analysis between TNBC and nonTNBC. P<0.001, P=0.035.

Fig 1   Differential expression of VASH2


2.2 VASH2TNBC中的甲基化分析

通过TCGA甲基化数据提取了VASH2启动子中的甲基化位点,共13个(图2A)。相关性分析结果提示,在TNBC中有8个甲基化位点的甲基化程度与VASH2的表达呈负相关(图2C),即cg00584713、cg01485998、cg03455458、cg02392619、cg09163958、cg11505113、cg16008609、cg17853850。图2B表明在TNBC组织中甲基化水平越高,则VASH2表达越低。

图2

图2   VASH2TNBC中的甲基化分析

Note: A. Methylation site correlation analysis in the VASH2 promoter. B. Methylation levels corresponded to VASH2 expression. C. Correlation analysis between the degree of methylation sites and the expression of VASH2. P<0.001, P=0.011, P=0.029, P=0.004, P=0.002.

Fig 2   Methylated analysis of VASH2 in TNBC


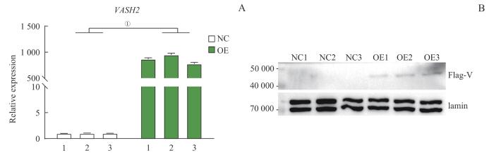
2.3 在MDA-MB-231细胞中进行的VASH2过表达实验

OE-VASH2组中VASH2 mRNA水平较对照组显著升高(图3A),转染细胞中VASH2蛋白水平也升高(图3B)。这些结果表明,在MDA-MB-231细胞系中成功构建了过表达VASH2基因的细胞模型。

图3

图3   验证VASH2MDA-MB-231细胞中高表达

Note: A. RT-qPCR results of OE-VASH2 and the control groups. B. Western blotting results. P<0.001, compared with the control groups.

Fig 3   Verification of high expression of VASH2 in MDA-MB-231 cells


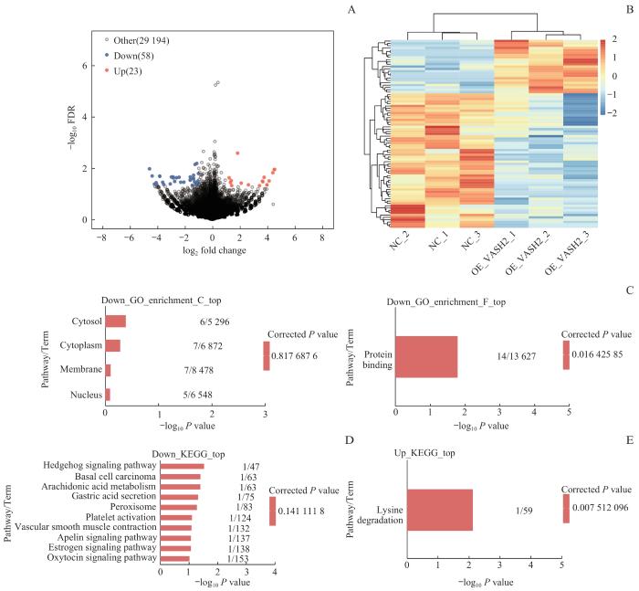
2.4 VASH2 对基因表达水平的调控作用

从样本中检测到的所有基因的表达水平,结合DESeq2包采用严格的标准(表达变化的绝对比值︳fold change︳≥2/3,FDR<0.05),发现在转录水平上受VASH2调控的DEGs较少(共81个),其中23个上调的DEGs和58个下调的DEGs,见图4A。聚类热图分析显示,3个重复的样本DEGs表达水平具有高度的调控一致性(图4B)。这些结果表明,VASH2在MDA-MB-231细胞中具有调控基因表达模式的潜力。随后对DEGs做GO和KEGG富集分析,通过GO注释发现相关差异基因主要分子功能为蛋白结合(图4C),其下调DEGs主要富集在hedgehog信号、基底细胞癌发生、花生四烯酸代谢、胃酸分泌、血小板凝集活化、血管平滑肌收缩、apelin信号、雌激素信号、催产素信号相关通路上(图4D),上调基因主要富集在赖氨酸降解通路上(图4E)。

图4

图4   VASH2 调控转录组的RNA-seq分析

Note: A. Volcano map based on differentially expressed genes (DEGs). B. Heat map of expression levels of DEGs. C. GO function enrichment bar chart. D/E. Bar charts showing KEGG pathway enrichment of downregulated DEGs (D) and upregulated DEGs (E).

Fig 4   RNA-seq analysis of VASH2-regulated transcriptome


2.5 VASH2MDA-MB-231细胞ASEs的调控

由于样本设置了生物学重复,为分析受VASH2调控的可变剪接事件(RASE),我们采用t检验比较每个基因的同一剪接型在相比较的2组样品中的可变剪接水平变化,共鉴定出1 514个显著的RASEs,包括116个3pMXE、105个5pMXE、373个A3SS、50个A3SS&ES、61个A5SS&ES、334个A5SS、210个ES、74个MXE、191个盒外显子事件(图5A)。VASH2过表达后可变剪接水平发生显著变化的基因,在GO分析中富集到RNA剪接、mRNA加工、DNA损伤应答、通过剪接体剪接mRNA、DNA修复、有丝分裂细胞周期的G2/M转变、病毒过程、有丝分裂纺锤体、细胞周期等生物过程(图5B~D)。VASH2过表达后可变剪接水平发生显著变化的基因,在KEGG分析中富集到由泛素介导的蛋白降解、代谢通路、细胞周期、p53信号、人T细胞白血病病毒1感染、乙醛酸和二羧酸代谢、过氧化物酶体、同源重组、溶酶体、碱基切除修复等信号通路,见图5E。

图5

图5   MDA-MB-231细胞中 VASH2 调控的可变剪接事件及功能分析

Note: A. Classification of RASEs. B‒D. Regulation of top 10 enriched GO biological processes for VASH2. E. Top 10 enriched KEGG pathways for VASH2.

Fig 5   RASEs in MDA-MB-231 cells and function analysis


2.6 在细胞周期和p53信号通路中可变剪接表达水平发生显著变化的基因

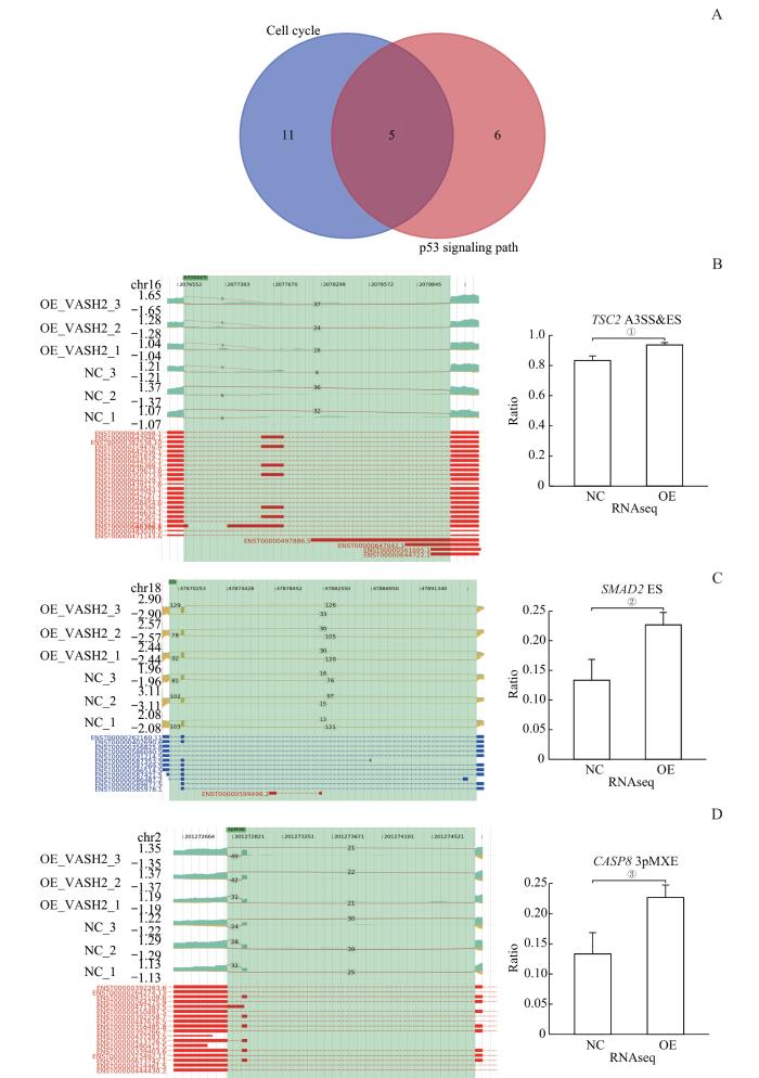
VASH2过表达后有16个可变剪接表达水平发生显著变化的基因与细胞周期相关,即TGFB1、SKP2、CDC27、CCNH、ORC4、CCNE1、ANAPC10、PKMYT1、TFDP2、CDK2、CDK4、SMAD2、PTTG1、CHEK2、CCND3、ANAPC7。另VASH2过表达后11个可变剪接表达水平发生显著变化的基因与p53信号通路有关,即CHEK2、CCND3、CCNE1、CASP8、EI24、CDK2、CDK4、RRM2、DDB2、BBC3、TSC2。2个基因集取交集后,获得5个基因,见图6A,即CCNE1、CDK4、CCND3、CDK2、CHEK2。其中VASH2调控TSC2基因的可变剪接,IGV-sashimi图显示为A3SS和ES事件,见图6B。VASH2调控SMAD2基因的可变剪接,见图6C;IGV-sashimi图显示为ES事件。VASH2调控CASP8基因的可变剪接,见图6D。

图6

图6   富含细胞凋亡事件的可变剪接基因

Note: A. Wayne diagram of the gene set with significantly altered AS expression levels in the cell cycle and p53 signaling pathway. B. ASE of the VASH2-regulated gene TSC2 and IGV-sashimi plot showing A3SS & ES events. C.ASE of the VASH2-regulated gene SMAD2 and IGV-sashimi plot showing ES events. D. ASE of the VASH2-regulated gene CASP8. P=0.006, P=0.017, P=0.027.

Fig 6   Apoptosis-enriched alternative splicing genes


3 讨论

本课题组前期通过临床数据进行前瞻性分析,验证了富血供病灶中VASH2的表达量高于乏血供病灶,VASH2的高表达是影响BC不良预后的关键因素15。由此可知,VASH2高表达可能与BC血管生成相关且与预后相关。本研究通过生物信息学方法挖掘VASH2在不同BC类型中的表达水平,发现在TNBC中转录水平较正常乳腺组织及配对癌旁正常组织异常高表达。有研究16-17表明,部分DNA甲基化位点与基因转录调控相关,异常甲基化状态不仅可影响基因的正常转录表达,还可能与TNBC患者的不良预后相关。由此可见,TNBC早期发展进程中可能发生甲基化水平异常,相关甲基化位点的异常甲基化状态可能在TNBC的发展进程中起着关键性作用18-20。对TCGA甲基化数据分析,结果提示在TNBC中VASH2启动子区域的甲基化水平较正常乳腺组织降低,这提示VASH2基因的甲基化修饰程度下调可能是TNBC中VASH2表达增加的潜在机制。cg00584713、cg01485998、cg03455458、cg02392619、cg09163958、cg11505113、cg16008609、cg17853850与其所在基因VASH2 mRNA表达水平相关,提示上述VASH2甲基化位点可能通过调控基因表达,进而影响TNBC的发展和预后。

本研究旨在探讨VASH2对MDA-MB-231细胞中DEGs和ASEs的调控作用。为研究其在TNBC中的潜在机制,我们建立过表达VASH2的TNBC细胞系MDA-MB-231模型,通过RNA-seq获得了VASH2调控的转录组。转录组分析显示,VASH2过表达导致MDA-MB-231细胞中的81个基因发生显著差异表达,其中23个上调,58个下调。然后,对VASH2过表达后显著上调表达的基因进行功能富集分析发现仅富集于赖氨酸降解通路,其原因可能是VASH2过表达上调的基因较少,无法富集到其他相关的功能通路。对VASH2过表达后显著下调的基因进行功能富集分析发现主要富集在hedgehog信号、基底细胞癌发生、花生四烯酸代谢、胃酸分泌、血小板凝集活化、血管平滑肌收缩、apelin信号、雌激素信号、催产素信号等通路上,但富集到的基因数量太少,其原因与上调类似,可能是VASH2过表达下调的基因较少。因此,在TNBC中VASH2通过调控DEGs的方式影响TNBC的发生、发展,可能并不显著。另外,VASH2过表达造成1 514个差异ASEs的发生,在GO分析中富集到RNA剪接、mRNA加工、DNA损伤应答、通过剪接体剪接mRNA、DNA修复、有丝分裂细胞周期的G2/M转变、病毒过程、有丝分裂纺锤体、细胞周期等过程。在KEGG分析中富集到由泛素介导的蛋白降解、代谢通路、细胞周期、p53信号、人T细胞白血病病毒1感染、乙醛酸及二羧酸代谢、过氧化物酶体、同源重组、溶酶体、碱基切除修复等信号通路。提示VASH2可能通过调控基因的可变剪接,参与以上生物过程的发生。此外,我们还观察到OE-VASH2显著调节细胞周期和p53信号通路相关基因的ASEs。这些结果揭示了VASH2在TNBC进展的转录和转录后调控中的作用。

我们前期研究21采用免疫组化、PCR及Western blotting检测临床小样本研究中发现VASH2在TNBC癌组织中高表达,而在癌旁组织中表达量很低。VASH2 mRNA在TNBC细胞株中高表达,而在MCF-10A细胞株(人正常乳腺上皮细胞株)中表达量很低。抑制VASH2基因后,在体外TNBC细胞株MDA-MB-231、MDA-MB-468、BT-549、MDA-MB-436中细胞增殖及侵袭明显减弱,同时抑制VASH2后诱导细胞G2期和S期周期阻滞;动物预实验也证明抑制VASH2基因后裸鼠成瘤率明显降低,肿瘤直径减小。我们推测VASH2一方面是通过血管生成促进肿瘤进展,另一方面是通过调控细胞增殖周期关键因子cyclin A/B、CDK1/2促进细胞增殖,但具体机制仍不清楚。研究显示VASH2具有微管相关蛋白活性,参与形成细胞内微管。微管作为细胞骨架的重要部分,在细胞有丝分裂过程中维持染色体分离,是必不可少的22-24。这也可能是VASH2能促进TNBC细胞增殖的原因。这些结果提示VASH2可能在细胞周期中起着不可或缺的作用。

p53通路是重要的抑癌信号通路,该通路可通过调控细胞周期进程和/或细胞凋亡等多个重要的生物学进程来发挥抑癌作用25p53是一个抑癌基因,可调节许多种基因的表达,包括细胞生长、细胞凋亡、细胞周期、分化、DNA修复等生物过程26p53被激活后可通过刺激p21/WAF1/CIP1抑制CDKs的表达,并进一步引起Rb被磷酸化及降低E2F的表达将细胞周期抑制在G1/S及G2期27。一旦p53发生突变将导致细胞增殖周期无法被终止而发生癌变。已经发现,在60%的肿瘤中存在着p53的突变,例如子宫癌和结肠癌等28-29。此外,VASH2调控的可变剪接表达水平发生显著变化的基因有11个为与p53信号通路相关的基因。将可变剪接表达水平发生显著变化的基因取交集后,获得5个基因,即CCNE1CDK4CCND3CDK2CHEK2。众所周知,CCNE1通过与CDK2形成复合体发挥作用,CCNE1-CDK2复合物在G1/S期转导中具有重要作用。研究表明,CCNE1的过表达与多种肿瘤的发生密切相关,包括肺癌、膀胱癌、皮肤癌及BC等30;并且CCNE1是BC预后的一个标志物,其表达量与肿瘤的分级和分期呈正相关31-32。有研究提示下调hsa-circ-005814后,CCNE1和CDK2蛋白表达显著下调,从而调节细胞周期进程,调控TNBC的发生发展33。上述基因均已证实与BC,抑或肿瘤的发生等相关,与本研究结果类似。最近的研究报道,长春瑞滨(vinorelbine)联合阿法替尼(afatinib)可以通过激活p53相关信号通路诱导非小细胞肺癌细胞凋亡34。这提示p53相关信号通路对于临床肿瘤的诊断及治疗具有潜在的指导意义。

综上所述,本研究通过在人TNBC细胞系MDA-MB-231细胞中对VASH2进行过表达,发现VASH2过表达造成1 514个差异可变剪接事件的发生,经过GO和KEGG分析富集到细胞周期和p53信号通路。VASH2可能通过调控细胞周期和p53信号通路相关基因可变剪接的方式在TNBC中发挥癌基因的作用,但其具体作用是否与VASH2过表达所致基因在细胞增殖方面的可变剪接有关,尚待进一步研究。

作者贡献声明

杨亮、王卫负责实验操作、数据采集和分析、论文撰写;王红丽、阿力比亚提·艾尼参与论文修改;衣力亚尔·肉苏负责实验设计、实验指导及论文修改;阿依努尔参与实验指导。所有作者均阅读并同意最终稿件的提交。

AUTHOR's CONTRIBUTIONS

YANG Liang and WANG Wei conducted the experiment, acquired and analyzed the data, and drafted the manuscript. WANG Hongli and ALIBIYATI·Aini participated in manuscript modification. YILIYAER·Rousu designed and guided the study and revised the manuscript. AYINUER participated in study guidance. All the authors have read the last version of paper and consented for submission.

利益冲突声明

所有作者声明不存在利益冲突。

COMPETING INTERESTS

All authors disclose no relevant conflict of interests.

参考文献

DERAKHSHAN F, REIS-FILHO J S. Pathogenesis of triple-negative breast cancer[J]. Annu Rev Pathol, 2022, 17: 181-204.

[本文引用: 1]

ZONG Y, PEGRAM M. Research advances and new challenges in overcoming triple-negative breast cancer[J]. Cancer Drug Resist, 2021, 4(3): 517-542.

MERIKHIAN P, EISAVAND M R, FARAHMAND L. Triple-negative breast cancer: understanding Wnt signaling in drug resistance[J]. Cancer Cell Int, 2021, 21(1): 419.

[本文引用: 1]

BURSTEIN H J, CURIGLIANO G, THÜRLIMANN B, et al. Customizing local and systemic therapies for women with early breast cancer: the St. Gallen International Consensus Guidelines for treatment of early breast cancer 2021[J]. Ann Oncol. 2021,32(10):1216-1235.

[本文引用: 1]

TU J J, FANG Y L, HAN D F, et al. Activation of nuclear factor-κB in the angiogenesis of glioma: insights into the associated molecular mechanisms and targeted therapies[J]. Cell Prolif, 2021, 54(2): e12929.

[本文引用: 1]

TAN X B, LIAO Z F, ZOU S Y, et al. VASH2 promotes cell proliferation and resistance to doxorubicin in non-small cell lung cancer via AKT signaling[J]. Oncol Res, 2020, 28(1): 3-11.

[本文引用: 1]

NINOMIYA Y, OZAWA S, OGUMA J, et al. Expression of vasohibin-1 and-2 predicts poor prognosis among patients with squamous cell carcinoma of the esophagus[J]. Oncol Lett, 2018, 16(4): 5265-5274.

[本文引用: 1]

SATO Y. The vasohibin family: a novel family for angiogenesis regulation[J]. J Biochem, 2013, 153(1): 5-11.

[本文引用: 1]

YAMAMOTO M, OZAWA S, NINOMIYA Y, et al. Plasma vasohibin-1 and vasohibin-2 are useful biomarkers in patients with esophageal squamous cell carcinoma[J]. Esophagus, 2020, 17(3): 289-297.

KITAHARA S, SUZUKI Y, MORISHIMA M, et al. Vasohibin-2 modulates tumor onset in the gastrointestinal tract by normalizing tumor angiogenesis[J]. Mol Cancer, 2014, 13: 99.

[本文引用: 1]

NORITA R, SUZUKI Y, FURUTANI Y, et al. Vasohibin-2 is required for epithelial-mesenchymal transition of ovarian cancer cells by modulating transforming growth factor-β signaling[J]. Cancer Sci, 2017, 108(3): 419-426.

[本文引用: 1]

TU M, LI Z J, LIU X, et al. Vasohibin 2 promotes epithelial-mesenchymal transition in human breast cancer via activation of transforming growth factor β 1 and hypoxia dependent repression of GATA-binding factor 3[J]. Cancer Lett, 2017, 388: 187-197.

[本文引用: 1]

MA H R, CAO L, WANG F, et al. Filamin B extensively regulates transcription and alternative splicing, and is associated with apoptosis in HeLa cells[J]. Oncol Rep, 2020, 43(5): 1536-1546.

[本文引用: 2]

YISA S B, FEI W M, YAXUN W M, et al. ATP5A1 participates in transcriptional and posttranscriptional regulation of cancer-associated genes by modulating their expression and alternative splicing profiles in HeLa cells[J]. Technol Cancer Res Treat, 2021, 20: 15330338211039126.

[本文引用: 1]

沈鑫鑫, 金磊, 赵倩, 等. 血管抑制蛋白2在乳腺癌中的表达情况及其对患者预后的影响[J]. 安徽医学, 2021, 42(2): 144-148.

[本文引用: 1]

SHEN X X, JIN L, ZHAO Q, et al. Expression of vasohibin-2 and its effect on prognosis of breast cancer[J]. Anhui Medical Journal, 2021, 42(2): 144-148.

[本文引用: 1]

GAO Y, ZHANG W Z, LIU C W, et al. MiR-200 affects tamoxifen resistance in breast cancer cells through regulation of MYB[J]. Sci Rep, 2019, 9(1): 18844.

[本文引用: 1]

ZENG X, QU X J, ZHAO C Y, et al. FEN1 mediates miR-200a methylation and promotes breast cancer cell growth via MET and EGFR signaling[J]. FASEB J, 2019, 33(10): 10717-10730.

[本文引用: 1]

ANSARI J, SHACKELFORD R E, EL-OSTA H. Epigenetics in non-small cell lung cancer: from basics to therapeutics[J]. Transl Lung Cancer Res, 2016, 5(2): 155-171.

[本文引用: 1]

LI R, YANG Y E, YIN Y H, et al. Methylation and transcriptome analysis reveal lung adenocarcinoma-specific diagnostic biomarkers[J]. J Transl Med, 2019, 17(1): 324.

CHEN Y C, LIU X R, LI Y K, et al. Lung cancer therapy targeting histone methylation: opportunities and challenges[J]. Comput Struct Biotechnol J, 2018, 16: 211-223.

[本文引用: 1]

WANG B, YANG L, ZHAO Q, et al. Vasohibin 2 as a potential predictor of aggressive behavior of triple-negative breast cancer[J]. Am J Transl Res, 2017, 9(6): 2911-2919.

[本文引用: 1]

LI F X, HU Y J, QI S T, et al. Structural basis of tubulin detyrosination by vasohibins[J]. Nat Struct Mol Biol, 2019, 26(7): 583-591.

[本文引用: 1]

VAN DER LAAN S, LÉVÊQUE M F, MARCELLIN G, et al. Evolutionary divergence of enzymatic mechanisms for tubulin detyrosination[J]. Cell Rep, 2019, 29(12): 4159-4171.e6.

NIEUWENHUIS J, ADAMOPOULOS A, BLEIJERVELD O B, et al. Vasohibins encode tubulin detyrosinating activity[J]. Science, 2017, 358(6369): 1453-1456.

[本文引用: 1]

JOERGER A C, FERSHT A R. The p53 pathway: origins, inactivation in cancer, and emerging therapeutic approaches[J]. Annu Rev Biochem, 2016, 85: 375-404.

[本文引用: 1]

ZHANG H, ZHANG X, LI X, et al. Effect of CCNB1 silencing on cell cycle, senescence, and apoptosis through the p53 signaling pathway in pancreatic cancer[J]. J Cell Physiol, 2018, 234(1): 619-631.

[本文引用: 1]

MISSAOUI N, LANDOLSI H, MESTIRI S, et al. Immunohistochemical analysis of c-erbB-2, Bcl-2, p53, p21(WAF1/Cip1), p63 and Ki-67 expression in hydatidiformmoles[J]. Pathol Res Pract,2019,215(3):446-452.

[本文引用: 1]

LO W, PARKHURST M, ROBBINS P F, et al. Immunologic recognition of a shared p53 mutated neoantigen in a patient with metastatic colorectal cancer[J]. Cancer Immunol Res,2019,7(4):534-543.

[本文引用: 1]

SCHAEFER I M, HORNICK J L, SHOLL L M, et al. Abnormal p53 and p16 staining patterns distinguish uterine leiomyosarcoma from inflammatory myofibroblastic tumour[J]. Histopathology, 2017, 70(7): 1138-1146.

[本文引用: 1]

DONNELLAN R, CHETTY R. Cyclin E in human cancers[J]. FASEB J, 1999, 13(8): 773-780.

[本文引用: 1]

KEYOMARSI K, O'LEARY N, MOLNAR G, et al. Cyclin E, a potential prognostic marker for breast cancer[J]. Cancer Res, 1994, 54(2): 380-385.

[本文引用: 1]

HUANG X, SHAO D, WU H W, et al. Genomic profiling comparison of germline BRCA and non-BRCA carriers reveals CCNE1 amplification as a risk factor for non-BRCA carriers in patients with triple-negative breast cancer[J]. Front Oncol, 2020, 10: 583314.

[本文引用: 1]

杨睿, 陈俊霞. 环状RNA hsa_circ_0058514在三阴性乳腺癌中的表达及作用研究[J]. 中国癌症杂志, 2019, 29(1): 9-18.

[本文引用: 1]

YANG R, CHEN J X. Effects of circular RNA hsa_circ_0058514 on the development and progression of triple-negative breast cancer[J]. China Oncology, 2019, 29(1): 9-18.

[本文引用: 1]

LIU Z, FU Q S, WANG Y, et al. Synergy between vinorelbine and afatinib in the inhibition of non-small cell lung cancer progression by EGFR and p53 signaling pathways[J]. Biomed Pharmacother, 2021, 134: 111144.

[本文引用: 1]

/