Fas相关死亡结构域蛋白促进头颈部鳞状细胞癌细胞增殖能力的机制研究
1.
2.
3.
Mechanism of Fas-associated protein with death domain in promoting proliferation of head and neck squamous cell carcinoma cells
1.
2.
3.
通讯作者: 雷 鸣,研究员,博士;电子信箱:leim@shsmu.edu.cn.
编委: 徐敏
收稿日期: 2024-08-16 接受日期: 2024-12-09 网络出版日期: 2025-04-28
| 基金资助: |
|
Corresponding authors: LEI Ming, E-mail:leim@shsmu.edu.cn.
Received: 2024-08-16 Accepted: 2024-12-09 Online: 2025-04-28
作者简介 About authors
陈怡楠(2000—),女,硕士生;电子信箱:
目的·检测Fas相关死亡结构域蛋白(Fas-associated protein with death domain,FADD)在头颈部鳞状细胞癌(head and neck squamous cell carcinoma,HNSCC)中的表达水平,并探究FADD促进HNSCC细胞增殖的分子机制。方法·利用GEPIA 2数据库分析肿瘤组织中FADD表达水平及其与预后的关系;通过对HNSCC组织进行免疫组织化学染色(immunohistochemistry staining,IHC),探究FADD在正常、不典型增生和肿瘤组织中的表达水平变化;构建稳定低表达FADD的人HNSCC Fadu、HSC3细胞株,并通过蛋白印迹实验和实时荧光定量PCR(quantitative real-time PCR,qRT-PCR)方法进行验证;使用LiveCyte活细胞追踪系统、克隆形成、细胞活力检测等方法探究FADD对HNSCC细胞增殖水平的调控作用;使用免疫共沉淀串联质谱(co-immunoprecipitation mass spectrum,Co-IP/MS)鉴定与FADD发生相互作用的蛋白,并应用CRISPR/Cas9技术、LiveCyte活细胞追踪系统、蛋白印迹实验等方法对与FADD相互作用的蛋白进行进一步机制研究。结果·数据库分析显示FADD在头颈鳞癌中显著高表达,并与患者不良预后相关。免疫组化染色表明FADD在HNSCC患者正常组织、不典型增生及肿瘤组织中的表达水平呈现递增趋势。在HNSCC细胞中敲低FADD后,与对照组相比,细胞的增殖能力显著降低,形成克隆数减少。Co-IP/MS结果显示,FADD与CUT样同源盒1(CUT-like homeobox 1,CUX1)蛋白存在相互作用,敲低FADD后CUX1表达水平升高。同时,在HNSCC细胞中敲除CUX1能够显著促进肿瘤细胞增殖能力。敲除CUX1可部分逆转FADD低表达引起的增殖抑制。结论·FADD在HNSCC中具有显著促癌作用,并与不良预后相关。FADD可通过与CUX1发生相互作用降低其表达水平进一步调控肿瘤细胞的增殖能力。
关键词:
Objective ·To detect the expression level of Fas-associated protein with death domain (FADD) in head and neck squamous cell carcinoma (HNSCC) and to explore the molecular mechanisms by which FADD promotes the proliferation of HNSCC cells. Methods ·The GEPIA 2 database was utilized to analyze the expression level of FADD in tumor tissues and to evaluate its association with prognosis. Immunohistochemistry staining (IHC) was performed on HNSCC tissues to investigate the changes in FADD
Keywords:
本文引用格式
陈怡楠, 郑旸, 曾汉林, 雷鸣.
CHEN Yinan, ZHENG Yang, ZENG Hanlin, LEI Ming.
头颈部肿瘤的发病率在全球常见恶性肿瘤中位居第六,2020年全球约有87万例新发病例,其中超过44万例死亡[1]。约有90%的头颈部肿瘤属于头颈部鳞状细胞癌(head and neck squamous cell carcinoma,HNSCC)。吸烟、饮酒及感染人乳头瘤病毒(human papillomavirus,HPV)是诱发HNSCC的高危因素[2-3]。目前主要采取手术、放疗及化疗的治疗方式,但由于HNSCC缺乏有效的早期诊断指标,复发转移率高且耐药,晚期HNSCC患者5年生存率仅为40%~50%[4-6]。因此,寻找HNSCC恶性进展的生物标志物,探索新的治疗靶点,对遏制肿瘤进展、提高HNSCC患者生存率具有重要意义。
Fas相关死亡结构域蛋白(Fas-associated protein with death domain,FADD)是死亡受体(death receptor,DR)介导的细胞凋亡途径中的重要受体蛋白。FADD蛋白由死亡结构域(death domain,DD)和死亡效应结构域(death effector domain,DED)组成。当FADD的DD与Fas或者肿瘤坏死因子受体1(tumor necrosis factor receptor 1,TNFR1)的DD相互作用后,能够通过N端的DED招募半胱天冬酶前体(pro-caspase),从而形成死亡诱导信号复合物(death-inducing signaling complex,DISC)。半胱天冬酶前体通过自身裂解的方式触发下游半胱天冬酶级联反应,促进细胞凋亡[7-8]。然而,近来有研究表明FADD还参与多种非细胞凋亡的过程,如调控细胞周期、细胞增殖、肿瘤侵袭及转移等[9-11]。FADD被证明是调控肿瘤增殖的重要因子,在肺癌、T淋巴母细胞淋巴瘤、胰腺癌的增殖中均发挥重要作用[12-14],但FADD调控肿瘤细胞增殖的具体机制需要进一步探索[15]。此外,FADD的表达还与肺腺癌、T淋巴母细胞淋巴瘤、阴茎鳞状细胞癌、非小细胞肺癌患者的不良预后相关[13,16-18],有望成为新型的预后标志物。
为检测FADD在HNSCC中的表达水平,本研究通过GEPIA2数据库分析肿瘤组织中FADD的表达水平,并利用HNSCC患者的病理切片进行免疫组织化学染色,检测FADD在正常组织、不典型增生及肿瘤组织中的表达水平。通过构建人HNSCC细胞系Fadu和HSC3 FADD敲低稳转株,在细胞水平上探究FADD对HNSCC细胞增殖能力的影响,并结合免疫共沉淀串联质谱(co-immunoprecipitation mass spectrum,Co-IP/MS)技术对FADD相互作用的调控蛋白进行分析,以阐明FADD促进HNSCC细胞增殖的分子机制。
1 材料与方法
1.1 实验材料
1.1.1 细胞系
人HNSCC Fadu细胞,人HNSCC HSC3细胞,人胚肾293T细胞,均购自American Type Culture Collection(ATCC)。使用添加10%胎牛血清的高糖DMEM培养液,于37 ℃、含5% CO2的细胞培养箱中培养。
1.1.2 主要试剂和仪器
胎牛血清(fetal bovine serum,FBS)购自上海雅酶生物医药科技有限公司,高糖DMEM培养基、磷酸盐缓冲液、0.25%胰酶购自Gibco(美国),TRIzol、反转录试剂盒、SYBR Green PCR试剂盒、小量抽提试剂盒、嘌呤霉素购自诺为赞,苏木精-伊红染色试剂盒、Triton X-100购自生工生物工程股份有限公司,Tween-20购自北京博奥森生物技术有限公司,抗FADD抗体购自Abcam(英国),抗Hsp90抗体、抗P21抗体、抗P27抗体、抗c-Myc抗体、抗Tubulin抗体、Anti-Rabbit/Mouse IgG抗体购自Cell signaling technology(美国),抗CUT样同源盒1(CUT-like homeobox 1,CUX1)抗体购自Proteintech Group(美国),山羊抗兔抗体购自上海碧云天生物技术有限公司,CellTiter-Meiluncell 发光法细胞活力检测试剂盒购自大连美仑生物技术有限公司。生物安全柜、CO2细胞培养箱购自Thermo Scientific(美国)、qPCR仪购自Roche(瑞士),Olympus VS200 asw全景扫片机购自Olympus Corporation(日本)。
1.2 实验方法
1.2.1 载体构建
通过NCBI网站(
表1 shRNA及gRNA寡核苷酸序列
Tab1
| Name | Sequence (5′→3′) |
|---|---|
| shCON-F | CCGGCCTAAGGTTAAGTCGCCCTCGCTCGAGCGAGGGCGACTTAACCTTAGGTTTTTTG |
| shCON-R | AATTCAAAAAACCTAAGGTTAAGTCGCCCTCG CTCGAGCGAGGGCGACTTAACCTTAGG |
| shFADD-1-F | CCGGGTGCAGCATTTAACGTCATATCTCGAG ATATGACGTTAAATGCTGCACTTTTTTG |
| shFADD-1-R | AATTCAAAAAAGTGCAGCATTTAACGTCATATCTCGAGATATGACGTTAAATGCTGCAC |
| shFADD-2-F | CCGGGCTGACCTGGTACAAGAGGTTCTCGAGAACCTCTTGTACCAGGTCAGCTTTTTTG |
| shFADD-2-R | AATTCAAAAAAGCTGACCTGGTACAAGAGGTT CTCGAGAACCTCTTGTACCAGGTCAGC |
| shFADD-3-F | CCGGCATGGAACTCAGACGCATCTACTCGAGTAGATGCGTCTGAGTTCCATGTTTTTTG |
| shFADD-3-R | AATTCAAAAAACATGGAACTCAGACGCATCTACTCGAGTAGATGCGTCTGAGTTCCATG |
| sgCUX1-F | CACCGCCGGTTCGCCAATACCGTTG |
| sgCUX1-R | AAACCAACGGTATTGGCGAACCGGC |
1.2.2 慢病毒包装
293T细胞达到70%~80%汇合度时进行转染。1.5 mL无菌离心管中加入432 μL OPTI-MEM培养基和68 μL 聚乙烯亚胺(polyethylenimine,PEI),涡旋混匀。另取1.5 mL无菌离心管加入500 μL OPTI-MEM培养基及2.84 μg VSV-G、7.08 μg Gag-pol和7.08 μg目的质粒,涡旋混匀后与含有PEI的OPTI-MEM混合。室温静置20 min,缓慢旋转滴入293T细胞中,于37 ℃、含5% CO2的细胞培养箱中继续培养。8 h后换成新鲜培养基,72 h后收集上清,并用0.45 μm 滤器过滤,-80℃冻存备用。
1.2.3 构建FADD敲减和CUX1敲除细胞系
将收集的慢病毒分别添加至Fadu和HSC3细胞中,8 h后换新鲜培养基,病毒感染72 h后进行筛选。感染shRNA慢病毒的细胞添加嘌呤霉素进行筛选;plenti-GFP-V2慢病毒和sgCUX1-EX1-plenti-GFP-V2慢病毒感染的细胞,用流式细胞分选仪进行分选,收集GFP阳性的细胞。利用实时荧光定量PCR(quantitative real-time PCR,qRT-PCR)及蛋白印迹法(Western blotting)验证FADD敲减和CUX1敲除效率,挑选高效率的细胞株进行后续实验。
1.2.4 Western blotting
使用2%SDS裂解细胞,100 ℃煮20 min,Nanodrop检测蛋白浓度。使用12%十二烷基硫酸钠-聚丙烯酰胺凝胶电泳(sodium dodecyl sulfate-polyacrylamide gel electrophoresis,SDS-PAGE)分离总蛋白,并转移至硝酸纤维素(nitrocellulose membrane,NC)膜;含3% BSA的TBST溶液封闭1 h;添加一抗,4 ℃孵育过夜;TBST洗涤3次,每次10 min,加入HRP偶联的二抗孵育1 h;TBST洗涤后使用ECL发光检测试剂盒显色后成像分析。
1.2.5 qRT-PCR
使用TRIzol提取总RNA;取1 μg总RNA,使用反转录试剂盒合成cDNA,并按照1∶4的比例稀释后,取1 μL cDNA进行qRT-PCR反应。引物序列见表2。反应条件:95 ℃ 30 s;95 ℃ 5 s,60 ℃ 30 s,共45个循环;再95 ℃ 15 s。
表2 qRT-PCR引物序列
Tab2
| Name | Sequence (5′→3′) |
|---|---|
| Homo-FADD-mRNA-F | GTGGCTGACCTGGTACAAGAG |
| Homo-FADD-mRNA-R | GGTAGATGCGTCTGAGTTCCAT |
1.2.6 苏木精-伊红染色(hematoxylin and eosin staining,HE staining,HE染色)
将石蜡切片进行脱蜡和梯度脱水处理后,苏木精染色5 min,自来水浸泡终止染色,流水冲洗15 min以返蓝。伊红染色3~5 s,75%乙醇浸泡15 s,无水乙醇浸泡15 s。晾干后,中性树胶封片,镜下观察并拍照。
1.2.7 免疫组织化学染色(immunohistochemistry staining,IHC)
将石蜡切片和组织芯片脱蜡后梯度乙醇脱水,采用EDTA(pH 9.0)抗原热修复法进行抗原修复,并使用3%过氧化氢灭活过氧化氢酶。3%BSA封闭30 min,4 ℃的一抗孵育过夜。复温后用PBST(PBS+0.1%Tween-20)洗涤,室温孵育二抗1 h。PBST洗涤3次后,使用DAB进行显色,并采用苏木精复染,自来水冲洗15 min以返蓝。最后进行梯度乙醇脱水,用中性树胶封片,镜下观察并拍照。
1.2.8 Co-IP
细胞沉淀用预冷PBS清洗2次,加入含有蛋白酶抑制剂的Co-IP裂解液,4 ℃,置于摇床反应1 h,超声破碎,5 s开,6 s关,反应30个循环;在4 ℃下,15 000×g离心10 min,去除细胞碎片;取上清加入抗体和琼脂糖珠,于旋转混匀仪上4 ℃过夜结合。第2日,用预冷的Co-IP裂解液清洗琼脂糖珠 5次后,加入45 μL甘氨酸溶液洗脱结合蛋白,冰上静置10 min,加入15 μL Tris(pH 8.0)中和甘氨酸。取10 μL进行Western blotting验证,余下的送质谱液相色谱-串联质谱(LC-MS/MS)检测。
1.2.9 LiveCyte活细胞追踪系统检测细胞增殖
将处于对数增长期的细胞消化后,以3×103个/孔的密度均匀接种于96孔板中,置于LiveCyte活细胞追踪系统培养箱中连续监测3 d以检测细胞增殖。
1.2.10 平板克隆形成实验
将处于对数增长期的细胞消化后,以5×103个/孔的密度均匀接种于6孔板中,置于37 ℃,含5% CO2的细胞培养箱中继续培养7~10 d,并每隔3 d更换新鲜培养基。形成明显克隆后,弃培养基,用PBS洗2遍。加入4%多聚甲醛室温固定15 min,结束后用PBS洗2遍。每孔加入结晶紫染液1 mL,室温静置染色10 min。PBS洗涤细胞数次,晾干,将各孔拍照并使用ImageJ软件统计分析克隆数。
1.2.11 细胞活力检测
使用CellTiter-Meiluncell 发光法细胞活力检测试剂盒检测细胞活力。将处于对数增长期的细胞消化后,接种100 μL/孔(3×103个)于96孔板中,置于37 ℃、含5% CO2的细胞培养箱中继续培养3 d。避光加入等体积的CellTiter发光液,室温振荡10 min。使用酶标仪进行化学发光检测,并计算细胞的相对活力。
1.2.12 数据库分析
使用GEPIA 2(gene expression profiling and interactive analyses 2)在线分析平台(
1.2.13 统计学分析
使用GraphPad Prism 9进行统计分析。每组实验进行3次独立生物学重复,组间比较采用t检验。P<0.05表示差异具有统计学意义。
2 结果
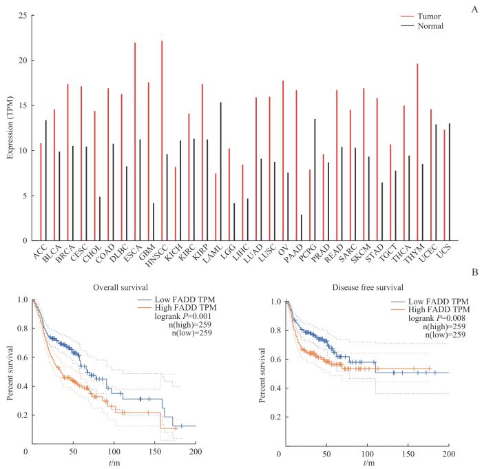
2.1 FADD 在泛癌中的表达水平及预后分析
图1
图1
FADD 在泛癌中的表达水平及预后分析
Note: A. FADD expression levels in different tumor types from the GEPIA 2 database. B. Relationship between FADD expression and prognosis in HNSCC patients based on the GEPIA 2 database. TPM—transcripts per million.
Fig 1
Expression levels of FADD in different cancers and its prognostic analysis
2.2 FADD 与HNSCC进展的关系
图2
图2
FADD蛋白水平与HNSCC进展的关系
Note: A/B. HE (A) and IHC (B) staining of tumor sections from HNSCC patients. C. FADD H-scores in normal, dysplasia and tumor tissues. ①P<0.001, compared with normal tissues; ②P<0.001, compared with dysplastic tissues.
Fig 2
Relationship between FADD expression and HNSCC progression
2.3 敲低 FADD 显著抑制HNSCC细胞的增殖能力
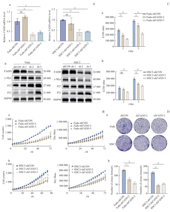
为了探究FADD对HNSCC细胞增殖能力的调控作用,我们设计并构建了3条shRNA并分别转染Fadu和HSC3细胞系,以构建FadushFADD 和HSC3shFADD 稳转株。通过qRT-PCR及Western blotting实验检测FADD,促进增殖指标c-Myc,及增殖抑制指标P21、P27的表达情况。结果显示:转染shFADD-2及shFADD-3后,Fadu和HSC3细胞中FADD的mRNA及蛋白表达量均显著降低(图3A)。通过LiveCyte活细胞追踪系统对细胞增殖能力进行检测发现,敲低FADD后Fadu和HSC3细胞增殖被显著抑制,细胞数量降低,同时合成的干物质与对照相比也出现下降(图3B a/b)。同时,与对照组相比,敲低FADD后细胞活力和克隆形成数均显著降低(图3C、D)。以上结果提示,FADD低表达可显著抑制HNSCC细胞的增殖能力。
图3
图3
敲低 FADD 抑制HNSCC细胞的增殖能力
Note: A. Verification of FADD expression after stable knockdown of FADD in Fadu and HSC3 cells through qRT-PCR(a) and Western blotting (b). B. Cell count and dry mass curves for FadushFADD (a) and HSC3shFADD (b) detected by LiveCyte. C. Cell viability of FadushFADD (a) and HSC3shFADD (b). D. Plate colony formation assay in Fadu and HSC3 cells after FADD knockdown. ①P<0.001, ②P=0.005, ③P<0.001.
Fig 3
FADD knockdown inhibited the proliferation of HNSCC cells
2.4 FADD相互作用蛋白筛选
为进一步探索FADD调控HNSCC细胞增殖的机制,我们对Fadu和HSC3细胞系通过Co-IP/MS进行分析(图4A),分别获得了210和91个与FADD存在相互作用的候选蛋白。对Co-IP后的样本进行Western blotting检测,结果显示,IP-FADD和Input组在FADD预期大小的26 000处有清晰条带,表明成功富集到FADD(图4B)。对2个细胞系质谱结果进行分析,并罗列其中的部分结果,在Fadu(图4C)和HSC3(图4D)实验组中均出现了CUX1蛋白的结合,并且未在对照组鉴定到该蛋白。同时,CoIP后的样本IP-FADD和Input组的Western blotting均检测到CUX1蛋白的表达(图4E)。以上结果均表明FADD和CUX1之间可能存在相互作用。此外,对稳定敲低FADD的Fadu和HSC3细胞进行Western blotting检测发现,FADD敲低后CUX1的表达升高(图4F),提示FADD对于CUX1可能具有负调控作用。
图4
图4
FADD相互作用蛋白筛选
Note: A. Workflow of Co-IP/MS samples preparation. B. Samples reserved for Western blotting. C/D. Heatmap of potential FADD-interacting proteins in Fadu (C) and HSC3 cell lines (D). Red, white and blue respectively represent high, medium and low levels of relative protein expression. CUX1 is highlighted in red in both Fadu and HSC3 cell lines. E/F. The Western blotting results of CUX1 protein detection in Co-IP samples (E) and FADD-knockdown HNSCC cells (F).
Fig 4
Screening of FADD-interacting proteins
2.5 FADD通过相互作用蛋白CUX1调控细胞增殖能力
为了探究CUX1对HNSCC细胞增殖能力的调控作用,我们利用CRISPR/Cas9技术在Fadu和HSC3细胞中敲除CUX1,并进行了Western blotting检测(图5A);与对照组相比,敲除CUX1的Fadu和HSC3细胞中CUX1蛋白表达水平显著降低。克隆形成实验中发现,CUX1缺失后,形成的克隆数目明显增多,同时CellTiter检测结果发现细胞活力显著增强,表明敲除CUX1能够促进细胞增殖(图5B、C)。此外,有研究报道CUX1作为转录因子对细胞周期有调控作用[19-20],因此我们利用Western blotting检测敲除CUX1后细胞周期相关基因的表达情况;发现P21表达显著降低(图5D),与在HNSCC细胞中敲低FADD对P21的影响相反(图3A)。为探究FADD是否通过调控相互作用蛋白CUX1而影响了细胞的增殖能力,我们使用LiveCyte活细胞示踪系统对细胞增殖能力进行检测。结果显示,与对照组相比,FADD低表达组细胞增殖能力减弱,CUX1缺失组细胞增殖能力升高;而敲除CUX1可部分逆转由FADD低表达引起的增殖抑制表型(图5E),提示FADD通过相互作用蛋白CUX1调控细胞增殖能力。
图5
图5
FADD通过CUX1调控HNSCC细胞增殖
Note: A. Detection of CUX1 expression in HSC3 and Fadu cells after CUX1 knockout by Western blotting. B. Plate colony formation assay in FadusgCUX1 and HSC3sgCUX1 cells. C. Cell viability of FadusgCUX1 and HSC3sgCUX1 cells. D. Detection of P21 after CUX1 knockout in HSC3 and Fadu cells by Western blotting. E. The effect of CUX1 knockout on proliferation in stable-FADD-knockdown Fadu and HSC3 cells. ①P=0.004, ②P=0.008, ③P=0.001, ④P=0.001; ⑤P<0.001, compared with the FaduMOCK group; ⑥P<0.001 compared with the HSC3MOCK group.
Fig 5
FADD regulates the proliferation of HNSCC cells through CUX1
3 讨论
作为Fas相关死亡结构域蛋白,以往针对FADD的研究主要聚焦于其在凋亡、免疫细胞应答、感染、自噬等通路的调控作用。在多细胞生物中,凋亡或程序性细胞死亡是一种精细调控的过程,旨在维持组织稳态和去除不必要或有害的细胞[21]。FADD是介导凋亡的死亡诱导信号复合物(death-inducing signaling complex,DISC)的重要衔接蛋白[7]。当细胞膜上的死亡受体如Fas(CD95)、肿瘤坏死因子受体和 肿瘤坏死因子相关凋亡诱导配体受体与对应外源性配体结合发生激活后[22],FADD被招募到受体的细胞内尾部,并形成介导凋亡的重要复合物DISC[23]。在DISC中,FADD通过招募前体caspase-8(和/或caspase-10),并促进它们的自身活化[24],进而启动caspase级联反应。被激活的效应因子caspase会切割多种细胞内底物,例如细胞骨架蛋白和细胞核DNA修复酶,导致细胞形态改变和DNA损伤,最终触发细胞凋亡[25]。
近年来研究表明,FADD在非凋亡途径中同样具有重要功能。作为凋亡途径中的关键适配蛋白,FADD缺失或功能障碍会打乱正常的凋亡过程,从而影响到正常的发育,并可能导致发育异常或疾病。有研究发现,敲除FADD可直接导致小鼠胚胎在发育中期发生死亡[26]。除了对正常体细胞具有调控作用,在多种肿瘤中均发现FADD能够促进细胞增殖。如WEI等[12]在肺癌中检测到FADD高表达;当在体外敲低FADD后,肺癌细胞的增殖被显著抑制。ZHANG等[14]在不同类型的胰腺癌细胞中发现FADD呈现不同程度的过表达,并且FADD对胰腺癌细胞增殖是必需的。此外,FADD的高表达在多种恶性肿瘤中与患者不良预后相关。CHEN等[27]发现,肺腺癌患者若存在FADD过表达,其OS会显著降低(P=0.033)。多因素分析进一步证实,FADD表达上调是手术切除肺腺癌患者的独立不良预后标志(P=0.027)。GONZÁLEZ-MOLES等[28]通过荟萃分析发现,高FADD表达与患者的OS(P<0.001)、疾病特异性存活率(disease-specific survival,DSS)(P<0.001)及DFS(P<0.001)均存在显著相关。FADD基因的拷贝数扩增也被视为一个潜在的预后生物标志物。例如,EYTAN等发现,大约30%的HNSCC患者存在FADD扩增,且与不良预后相关[29]。此外具有FADD基因拷贝数扩增和蛋白表达升高的HNSCC患者表现出最短的DFS(P=0.074和P=0.002)和OS(P=0.011和P=0.027)[30]。这些研究均提示,FADD可能作为潜在的HNSCC患者预后的生物标志物。
本研究中,通过对TCGA数据库进行分析,同样发现FADD在肿瘤组织中的表达水平较正常组织显著升高,并且在HNSCC中的表达最高,同时FADD高表达与HNSCC患者的不良预后相关。进一步利用免疫组织化学染色检测16例HNSCC患者正常组织、不典型增生和肿瘤样本中FADD的表达情况,结果显示FADD表达呈现递增趋势,在肿瘤样本中表达量最高,提示FADD在HNSCC的发生发展中发挥重要作用。为进一步探索FADD对HNSCC细胞增殖能力的调控作用,我们构建了FADD低表达细胞株,并进行了一系列表型检测。结果显示敲低FADD后,2株HNSCC细胞Fadu和HSC3均出现增殖抑制现象,细胞周期蛋白P21和P27均出现上调,表明FADD可能通过对细胞周期产生影响进而调控细胞增殖。结合Co-IP/MS,我们筛选出FADD相互作用蛋白CUX1。CUX1属于HD(homedomain)转录因子家族,通过与启动子结合促进或抑制下游基因表达[31]。有研究表明CUX1与细胞增殖、发育、细胞周期等多个生物学进程相关。编码该蛋白的基因位于7q22区域的染色体上。有报道在乳腺癌、子宫平滑肌瘤和卵巢癌中发现该位点存在杂合性缺失,提示CUX1可能具有肿瘤抑制作用[32]。当在Fadu和HSC3细胞系中敲除CUX1后,细胞呈现显著的增殖抑制。同时敲低FADD后,CUX1表达水平升高,表明CUX1可能作为FADD下游调控因子影响细胞增殖能力。进一步实验发现,在CUX1缺失的细胞中敲低FADD引起增殖抑制,提示FADD通过下游相互作用蛋白CUX1调控细胞增殖能力;此外敲低FADD或敲除CUX1的Fadu和HSC3细胞均出现细胞周期蛋白P21表达量的改变。FADD和CUX1调控细胞周期的具体机制还需要进一步的研究。
综上,我们通过公共数据库分析、组织切片染色以及体外细胞学实验阐述了FADD在HNSCC细胞增殖中的重要作用。由于目前针对FADD在HNSCC中的作用机制仍处于研究初期,针对FADD的深入机制探索和靶向干预对于控制HNSCC恶性进展可能具有重要意义。
作者贡献声明
陈怡楠、郑旸、曾汉林、雷鸣参与设计了整个课题的研究;陈怡楠参与完成了所有的实验、数据分析及文章撰写;郑旸和曾汉林负责实验方案指导和实验结果分析指导以及整篇论文的修改。所有作者均阅读并同意了最终稿件的提交。
AUTHOR's CONTRIBUTIONS
CHEN Yinan, ZHENG Yang, ZENG Hanlin and LEI Ming designed the whole research project. CHEN Yinan mainly completed the work of experiment execution, data analysis and writing of the manuscript. ZHENG Yang and ZENG Hanlin were mainly responsible for the guidance of experimental scheme and data analysis, as well as the revision of the manuscript. All authors have read the final manuscript and approved the submission.
利益冲突声明
所有作者声明不存在利益冲突。
COMPETING INTERESTS
All authors disclose no relevant conflict of interest.
参考文献
/
| 〈 |
|
〉 |

