上海交通大学学报(医学版) ›› 2026, Vol. 46 ›› Issue (2): 151-162.doi: 10.3969/j.issn.1674-8115.2026.02.003

• 论著 · 基础研究 • 上一篇    

组蛋白乳酸化调控锌指蛋白668促进头颈部鳞状细胞癌细胞增殖的研究

尹雯煜1,2, 王睿捷3, 马海龙3(), 金淑芳2()   

  1. 1.滨州医学院口腔医学院,烟台 264003
    2.上海交通大学医学院附属第九人民医院口腔第二门诊部,上海交通大学口腔医学院,国家口腔医学中心,国家口腔疾病临床医学研究中心,上海口腔医学重点实验室,上海市口腔医学研究所,上海 200011
    3.上海交通大学医学院附属第九人民医院口腔颌面-头颈部肿瘤科,上海交通大学口腔医学院,国家口腔医学中心,国家口腔疾病临床医学研究中心,上海口腔医学重点实验室,上海市口腔医学研究所,上海 200011
  • 收稿日期:2025-07-21 接受日期:2025-11-10 出版日期:2026-02-28 发布日期:2026-02-28
  • 通讯作者: 金淑芳,副研究员,博士;电子信箱:72300120147@shsmu.edu.cn
    马海龙,副研究员,博士;电子信箱:mahl21@sjtu.edu.cn
  • 基金资助:
    国家自然科学基金(82172897,82272983);上海市青年科技启明星计划(22QA1405300);上海市自然科学基金(22ZR1436800);上海交通大学医学院附属第九人民医院优秀青年基金(JYYQ010)

Study on how histone lysine lactylation regulates zinc finger protein 668 to facilitate proliferation of head and neck squamous cell carcinoma cells

Yin Wenyu1,2, Wang Ruijie3, Ma Hailong3(), Jin Shufang2()   

  1. 1.School of Stomatology, Binzhou Medical University, Yantai 264003, China
    2.Department of Second Dental Center, Shanghai Ninth People's Hospital, Shanghai Jiao Tong University School of Medicine; College of Stomatology, Shanghai Jiao Tong University; National Center for Stomatology; National Clinical Research Center for Oral Diseases; Shanghai Key Laboratory of Stomatology; Shanghai Research Institute of Stomatology, Shanghai 200011, China
    3.Department of Oral Maxillofacial & Head and Neck Oncology, Shanghai Ninth People's Hospital, Shanghai Jiao Tong University School of Medicine; College of Stomatology, Shanghai Jiao Tong University; National Center for Stomatology; National Clinical Research Center for Oral Diseases; Shanghai Key Laboratory of Stomatology; Shanghai Research Institute of Stomatology, Shanghai 200011, China
  • Received:2025-07-21 Accepted:2025-11-10 Online:2026-02-28 Published:2026-02-28
  • Contact: Jin Shufang, E-mail: 72300120147@shsmu.edu.cn.
    Ma Hailong, E-mail: mahl21@sjtu.edu.cn.
  • Supported by:
    National Natural Science Foundation of China(82172897,82272983);Shanghai Rising-Star Program(22QA1405300);Natural Science Foundation of Shanghai(22ZR1436800);Fund for Excellent Young Scholars of Shanghai Ninth People's Hospital, Shanghai Jiao Tong University School of Medicine(JYYQ010)

摘要:

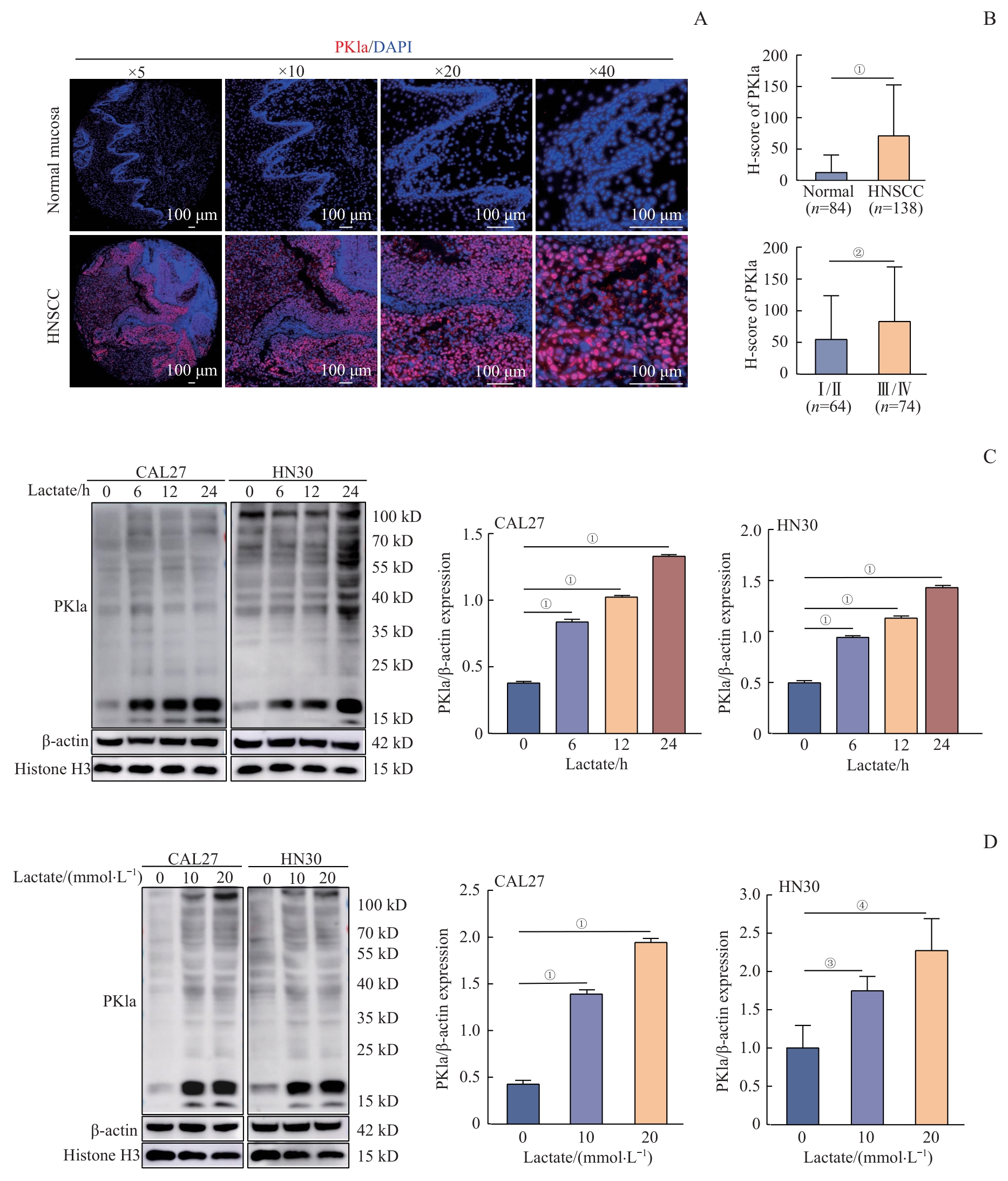
目的·探讨组蛋白赖氨酸乳酸化(histone lysine lactylation,Kla)修饰对头颈部鳞状细胞癌(head and neck squamous cell carcinoma,HNSCC)中锌指蛋白668(zinc finger protein 668,ZNF668)的表达水平的调控作用,并探究ZNF668促进HNSCC细胞增殖的分子机制。方法·采用多重免疫荧光技术检测HNSCC患者癌及癌旁正常口腔黏膜组织微阵列中泛赖氨酸乳酸化(pan-lysine lactylation,PKla)修饰水平,并分析其与患者临床病理指标之间的关联性;通过Western blotting分析寻找外源性乳酸处理HNSCC细胞后调控Kla的特异性位点;借助靶向切割与转座技术(cleavage under targets and tagmentation,CUT&Tag)筛选Kla开放染色质基因,并结合RNA测序(RNA sequencing,RNA-seq)实验,在转录组水平检测乳酸刺激下HNSCC细胞的差异下游基因,进而筛选出Kla调控的下游特定靶基因;利用染色质免疫沉淀(chromatin immunoprecipitation,ChIP)实验,验证Kla对下游靶基因的可及性;通过Western blotting分析人正常口腔角质形成细胞(normal oral keratinocyte,NOK)与HNSCC细胞中ZNF668表达水平变化;采用实时荧光定量聚合酶链式反应(quantitative real-time polymerase chain reaction,qRT-PCR)验证NOK和HNSCC细胞中ZNF668 mRNA的表达水平;在无乳酸的对照条件下,通过Western blotting检测对乳酸刺激最敏感修饰位点和ZNF668的表达;通过5-乙炔基-2'脱氧尿嘧啶核苷(5-ethynyl-2'-deoxyuridine,EdU)和细胞计数试剂盒-8(cell counting kit-8,CCK-8)法,检测敲低ZNF668对HNSCC细胞增殖能力的影响;通过Western blotting分析敲低ZNF668对WNT家族成员3(wingless-type MMTV integration site family member 3A,WNT3A)、β-连环蛋白(β-catenin)和G1/S-特异性周期蛋白-D1(cyclin D1,CCND1)蛋白表达的影响。通过免疫组织化学法(immunohistochemistry,IHC)检测乳酸刺激裸鼠皮下瘤中ZNF668表达及细胞增殖情况。结果·多重免疫荧光结果表明,HNSCC患者组织中的泛乳酸化修饰水平高于正常口腔黏膜,且高乳酸化修饰水平与患者TNM分期较晚有关。Western blotting结果显示,乳酸可促进HNSCC细胞的Kla修饰,其中H3K9位点乳酸化(H3K9la)修饰变化最为显著。CUT&Tag联合RNA-seq筛选及ChIP-PCR验证结果表明,ZNF668是H3K9la下游的主要靶点之一。Western blotting和qRT-PCR分析结果显示,与NOK细胞相比,HNSCC细胞中ZNF668表达水平显著增高,且HNSCC细胞中H3K9la和ZNF668表达与乳酸刺激呈正相关。在HNSCC细胞中敲低ZNF668后,与对照组相比,细胞的增殖能力显著降低,同时WNT3A、β-catenin和CCND1蛋白表达量也呈下降趋势。IHC实验显示,裸鼠皮下瘤中乳酸刺激可促进ZNF668表达及细胞增殖。结论·Kla修饰可促进ZNF668表达,使其在HNSCC中发挥显著的促癌作用。ZNF668可能通过增强WNT3A/β-catenin/CCND1信号轴表达水平,进一步调控肿瘤细胞的增殖能力。

关键词: 头颈部鳞状细胞癌, 组蛋白乳酸化修饰, 锌指蛋白668, 细胞增殖

Abstract:

Objective ·To investigate the regulation of zinc finger protein 668 (ZNF668) expression in head and neck squamous cell carcinoma (HNSCC) by histone lysine lactylation (Kla), and to elucidate the molecular mechanisms by which ZNF668 promotes the proliferation of HNSCC cells. Methods ·Multiplex immunofluorescence was used to detect pan-lysine lactylation (PKla) levels in tissue microarrays (TMAs) constructed from HNSCC and adjacent normal oral mucosal tissues, and the correlation between PKla expression and clinicopathological characteristics was analyzed. Western blotting was performed to identify specific sites where exogenous lactate treatment regulated Kla in HNSCC cells. CUT&Tag technology was utilized to screen histone lactylation-related and open chromatin genes. These data were combined with RNA sequencing (RNA-seq) experiments to detect differentially expressed downstream genes stimulated by lactate at the transcriptome level, and to screen specific downstream target genes regulated by Kla. Chromatin immunoprecipitation (ChIP) assays were used to verify the accessibility of Kla to downstream target genes. Western blotting was used to analyze the expression levels of ZNF668 in human normal oral keratinocytes (NOK) and HNSCC cells. The expression of ZNF668 mRNA in NOK and HNSCC cells was verified by quantitative real-time polymerase chain reaction (qRT-PCR). Western blotting was used to detect the expression of the most sensitive modification site to lactate stimulation and ZNF668 under control treatments with or without lactate. The 5-ethynyl-2'-deoxyuridine (EdU) and cell counting kit-8 (CCK-8) assays were used to analyze the effects of knocking down ZNF668 on the proliferation ability of HNSCC cells. Western blotting was used to analyze the expression of WNT3A (wingless-type MMTV integration site family member 3A), β-catenin, and G1/S-specific cyclin-D1 (CCND1) proteins after knocking down ZNF668. Immunohistochemistry (IHC) was used to detect the expression of ZNF668 and cell proliferation in the subcutaneous tumors of nude mice stimulated by lactate. Results ·Multiplex immunofluorescence results indicated that the level of PKla modification in HNSCC tissues was higher than that in normal oral mucosa, and that a high level of lactylation modification was associated with advanced TNM stage. Western blotting results showed that lactate promoted Kla in HNSCC cells, and the Kla at the H3K9 site was the most significant. The results of CUT&Tag combined with RNA-seq screening and ChIP-PCR verification demonstrated that ZNF668 was one of the main downstream targets of H3K9la. Western blotting and qRT-PCR analyses showed that the expression level ofZNF668 in HNSCC cells was significantly higher than that in NOK cells, and that the expression of H3K9la and ZNF668 in HNSCC cells was positively correlated with lactate stimulation. After knocking down ZNF668 in HNSCC cells, the proliferative ability of the cells was significantly reduced compared to the control group. Meanwhile, the protein expressions of WNT3A, β-catenin, and CCND1 also showed a downward trend. The IHC assay demonstrated that lactate stimulation increased the expression of ZNF668 and promoted cell proliferation in subcutaneous tumors of nude mice. Conclusion ·Histone lysine lactylation promotes the expression of ZNF668, which plays a significant cancer-promoting role in HNSCC. ZNF668 can further regulate the proliferation of tumor cells by enhancing the expression level of the WNT3A/β-catenin/CCND1 signaling axis.

Key words: head and neck squamous cell carcinoma (HNSCC), histone lactylation modification (Kla), zinc finger protein 668 (ZNF668), cell proliferation

中图分类号: