上海交通大学学报(医学版) ›› 2025, Vol. 45 ›› Issue (10): 1288-1297.doi: 10.3969/j.issn.1674-8115.2025.10.004

• 论著 · 基础研究 • 上一篇    下一篇

OGT通过ERK信号通路促进非小细胞肺癌增殖的机制研究

张先洲1, 杜凤麟2, 吴雷1, 任逸喆1, 赵明娜1, 娄加陶1,2()   

  1. 1.上海交通大学医学院附属第一人民医院检验医学中心,上海 200080
    2.蚌埠医科大学生命科学学院,蚌埠 233030
  • 收稿日期:2024-12-18 接受日期:2025-03-18 出版日期:2025-10-28 发布日期:2025-10-16
  • 通讯作者: 娄加陶,主任技师,博士;电子信箱:loujiatao@sjtu.edu.cn
  • 基金资助:
    国家自然科学基金(82273380);上海市2022年度“科技创新行动计划”自然科学基金(22ZR1450200)

Mechanistic study of OGT-promoted non-small cell lung cancer proliferation via the ERK signaling pathway

ZHANG Xianzhou1, DU Fenglin2, WU Lei1, REN Yizhe1, ZHAO Mingna1, LOU Jiatao1,2()   

  1. 1.Clinical Laboratory Medicine Center, Shanghai General Hospital, Shanghai Jiao Tong University School of Medicine, Shanghai 200080, China
    2.Bengbu Medical University School of Life Science, Bengbu 233030, China
  • Received:2024-12-18 Accepted:2025-03-18 Online:2025-10-28 Published:2025-10-16
  • Contact: LOU Jiatao, E-mail: loujiatao@sjtu.edu.cn.
  • Supported by:
    National Natural Science Foundation of China(82273380);Natural Science Foundation of Shanghai under the 2022 Shanghai Action Plan for Science, Technology and Innovation(22ZR1450200)

摘要:

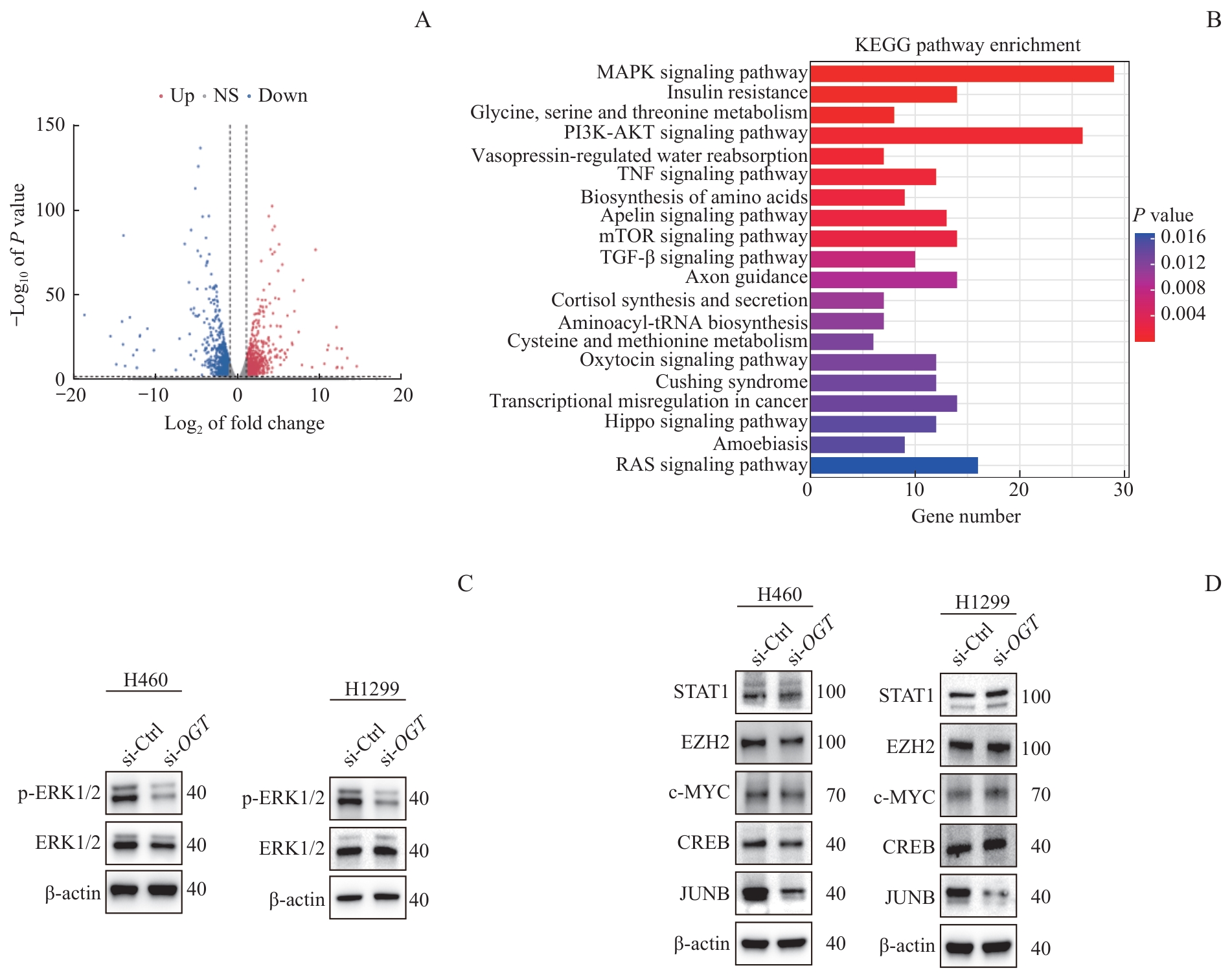
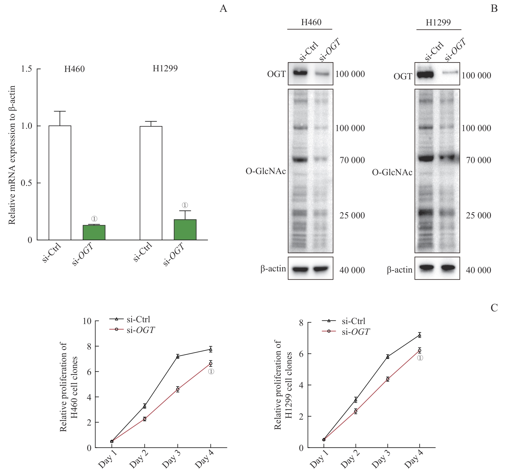
目的·探究O-GlcNAc糖基转移酶(O-GlcNAc transferase,OGT)在非小细胞肺癌(non-small cell lung cancer,NSCLC)中的表达水平及其对肺癌细胞增殖的影响,并初步探索相关机制。方法·采用免疫组织化学(免疫组化)染色检测NSCLC患者肺癌组织和癌旁组织中OGT的表达情况;并利用公共数据库GEO中的数据集(GSE31210)分析OGT表达水平与NSCLC患者预后的关系;通过转染siRNA敲低H460和H1299细胞OGT基因的表达,提取总RNA进行转录组测序,对敲低组和对照组差异表达下调的基因进行通路富集分析,随后利用Western blotting验证通路富集分析的结果。通过细胞计数试剂盒8(cell counting kit-8,CCK-8)法、细胞克隆形成实验检测siRNA敲低OGT对H460和H1299细胞增殖和克隆形成能力的影响,以及过表达下游基因的影响。通过shRNA构建稳定敲低OGT的细胞株,接种至裸鼠皮下,观察瘤体大小。结果·免疫组化结果显示,与癌旁组织相比,NSCLC患者肿瘤组织中OGT表达水平显著升高,且OGT表达水平高的NSCLC患者相较于水平低的患者生存期较短、预后较差。转录组测序结果显示,与对照组相比,OGT敲低组的表达下调基因主要富集在丝裂原活化蛋白激酶(mitogen-activated protein kinase,MAPK)信号通路。Western blotting结果显示,H460和H1299细胞中OGT水平下调后,总的细胞外调节蛋白激酶1/2(extracellular regulated protein kinase 1/2,ERK1/2)蛋白表达水平不变,而磷酸化ERK1/2水平显著下降,下游原癌基因JUNB蛋白水平也显著下降。OGT的表达水平下调后,H460和H1299细胞的增殖速率下降、克隆形成数目减少,而过表达JUNB可以逆转OGT敲低导致的细胞增殖水平下降。稳定敲低OGT的H460细胞在裸鼠体内成瘤体积明显减小。结论·OGT在NSCLC患者中高表达,且高表达OGT的患者预后不佳;敲低NSCLC细胞OGT后,其体外增殖能力和细胞克隆形成能力受到抑制,并且在裸鼠体内成瘤能力明显减弱;OGT可能通过调控ERK及其下游JUNB促进NSCLC细胞增殖。

关键词: 非小细胞肺癌, O-GlcNAc糖基转移酶, 细胞外调节蛋白激酶, 细胞增殖

Abstract:

Objective ·To investigate the expression level of O-GlcNAc transferase (OGT) in non-small cell lung cancer (NSCLC) and its impact on lung cancer proliferation, as well as to explore the underlying mechanisms. Methods ·The expression of OGT in NSCLC tumors and adjacent normal tissues was detected by immunohistochemistry (IHC). The dataset (GSE31210) from the GEO database was analyzed to assess the correlation between OGT expression and NSCLC patient prognosis. siRNA transfection was performed to knock down OGT expression in H460 and H1299 cells, followed by total RNA extraction and transcriptome sequencing. Pathway enrichment analysis was conducted on differentially downregulated genes in the knockdown group compared with the control group, and Western blotting was used to validate the enrichment results. The effects of OGT knockdown on cell proliferation and colony formation in H460 and H1299 cells were evaluated using the cell counting kit-8 (CCK-8) assay and colony formation assay, respectively. The impact of overexpressing downstream genes was also examined. Stable OGT-knockdown cell lines were generated using shRNA and subcutaneously inoculated into nude mice to monitor tumor growth. Results ·IHC revealed that OGT expression was significantly upregulated in NSCLC tumor tissues compared to adjacent normal tissues. Patients with high OGT expression exhibited shorter survival times and poorer prognoses than those with low expression. Transcriptome sequencing demonstrated that genes downregulated after OGT knockdown were primarily enriched in the mitogen-activated protein kinase (MAPK) signaling pathway. Western blotting showed that total extracellular regulated protein kinase 1/2 (ERK1/2) levels remained unchanged in H460 and H1299 cells after OGT knockdown, while phosphorylated ERK1/2 (p-ERK1/2) and its downstream proto-oncogene JUNB protein were markedly reduced. Suppression of OGT expression attenuated the proliferation rate and colony formation capacity of H460 and H1299 cells, whereas JUNB overexpression rescued the proliferation defects induced by OGT knockdown. Notably, H460 cells with stable OGT knockdown formed significantly smaller tumors in nude mice. Conclusion ·OGT is highly expressed in NSCLC and correlates with poor prognosis. Knockdown of OGT inhibits NSCLC cell proliferation and clonogenicity in vitro, and tumor growth in vivo. Mechanistically, OGT appears to promote NSCLC progression by activating the ERK/JUNB signaling axis.

Key words: non-small cell lung cancer (NSCLC), O-GlcNAc transferase (OGT), extracellular regulated protein kinase (ERK), cell proliferation

中图分类号: