上海交通大学学报(医学版) ›› 2025, Vol. 45 ›› Issue (5): 529-539.doi: 10.3969/j.issn.1674-8115.2025.05.001

• 创新团队成果专栏 •    下一篇

新一代基因编码5-羟色胺荧光探针优化及应用

徐慕凡1, 张坤1, 王静怡1, 高欣柯1, 程傲冰2(), 张鹏1()   

  1. 1.上海交通大学基础医学院药理学与化学生物学系,上海 200025
    2.广东省广州市第一人民医院麻醉科,广州 510180
  • 收稿日期:2024-11-06 接受日期:2024-12-31 出版日期:2025-05-28 发布日期:2025-05-28
  • 通讯作者: 张 鹏,研究员,博士;电子信箱:benzhp@shsmu.edu.cn
    程傲冰,主任医师,博士;电子信箱:eychengaobing@scut.edu.cn
  • 作者简介:徐慕凡(2000—),女,硕士生;电子信箱:xumufan0528@163.com
    张 坤(1994—),男,硕士生;电子信箱:zhang_kun@sjtu.edu.cn
  • 基金资助:
    国家自然科学基金(82102184);上海市高水平地方高校建设项目(PT21011);2023年上海“科技创新行动计划”自然科学基金项目(23ZR1436800);国家中医药管理局高水平中医药学科建设项目(ZYYZDXK-2023070);阿尔茨海默病协会研究基金(AARF-19-619387);上海市高水平地方高校建设项目2024年“中西医结合研究平台”建设项目(ZXY24006)

Optimization of a genetically encoded fluorescent sensor for the detection of 5-HT

XU Mufan1, ZHANG Kun1, WANG Jingyi1, GAO Xinke1, CHENG Aobing2(), ZHANG Peng1()   

  1. 1.Department of Pharmacology and Chemical Biology, Shanghai Jiao Tong University College of Basic Medical Sciences, Shanghai 200025, China
    2.Department of Anesthesiology, Guangzhou First People′s Hospital, Guangdong Province, Guangzhou 510180, China
  • Received:2024-11-06 Accepted:2024-12-31 Online:2025-05-28 Published:2025-05-28
  • Contact: ZHANG Peng, E-mail: benzhp@shsmu.edu.cn
    CHENG Aobing, E-mail: eychengaobing@scut.edu.cn.
  • Supported by:
    National Natural Science Foundation of China(82102184);Shanghai High-level Local University Construction Project(PT21011);Shanghai 2023 “Science and Technology Innovation Action Plan” Natural Science Foundation Project(23ZR1436800);NATCM′s Project of High-level Construction of Key TCM Disciplines(ZYYZDXK-2023070);Alzheimer′s Association Research Fellowship(AARF-19-619387);Shanghai High-Level Local Universities Construction Project 2024 Integrated Traditional Chinese and Western Medicine Research Platform′ Construction Project(ZXY24006)

摘要:

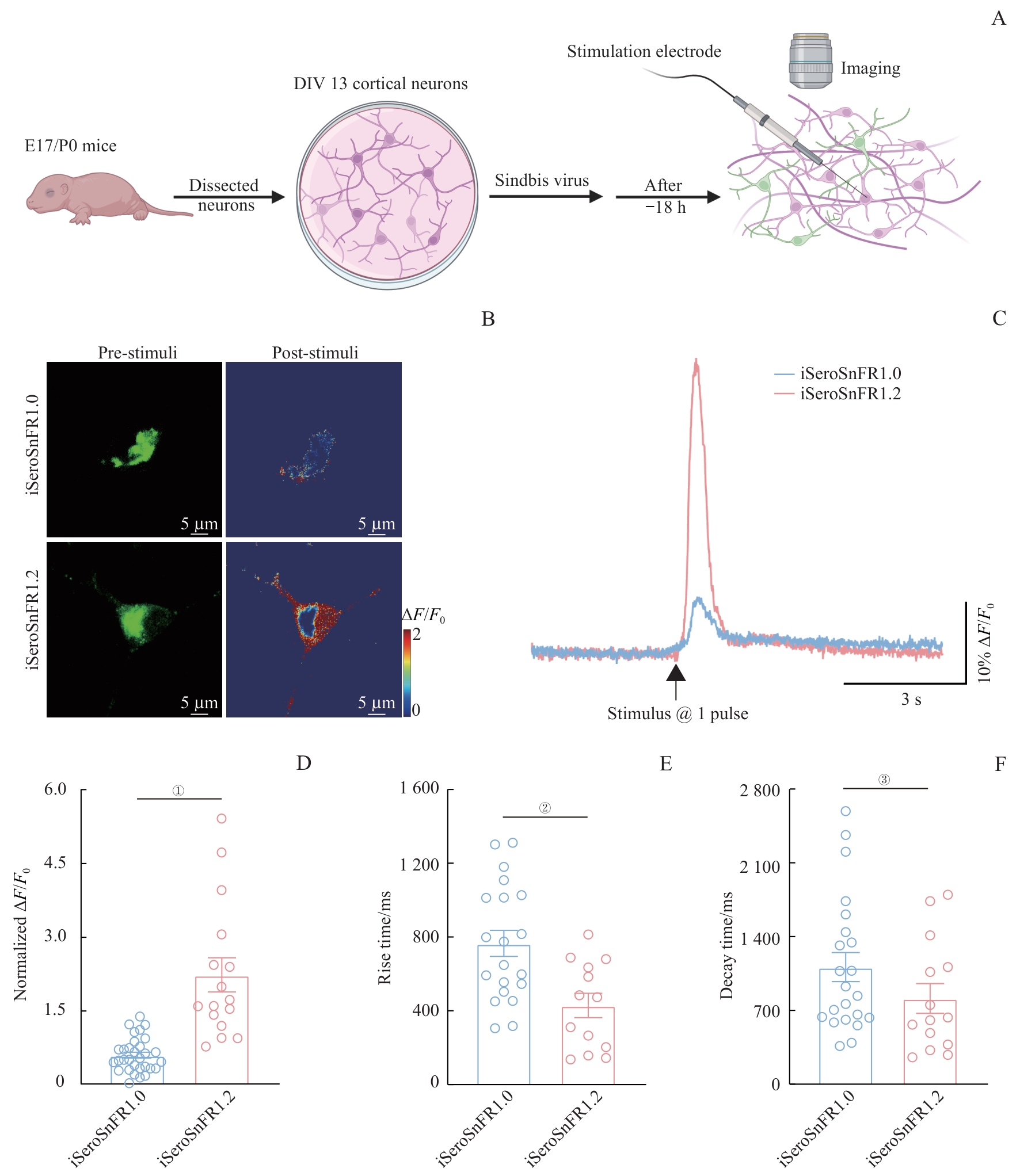
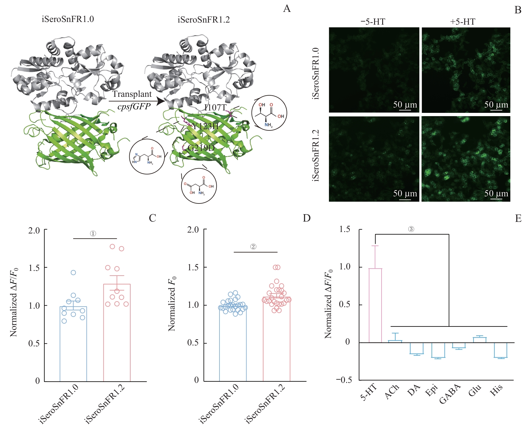
目的·优化基于细菌周质结合蛋白(periplasmic binding proteins,PBPs)设计的基因编码5-羟色胺(5-hydroxytryptamine,5-HT)荧光探针iSeroSnFR,以提高其在体内外5-HT检测中的荧光反应和时空分辨率,从而为相关研究提供更为精确的工具。方法·采用Gibson重组技术,将原始探针iSeroSnFR(以下称为iSeroSnFR1.0)中的循环重排超折叠绿色荧光蛋白(circularly permuted superfolder green fluorescence protein,cpsfGFP)替换为源自乙酰胆碱荧光探针iAChSnFR的cpsfGFP基因序列,构建新型基因编码的5-HT探针iSeroSnFR1.2。在HEK293细胞中过表达这2种探针,并利用压力给药系统瞬时加入外源性5-HT,比较其荧光反应动态范围和动力学特性。此外,为模拟生理环境,利用Sindbis病毒将探针表达于体外培养的原代小鼠皮层神经元,通过电刺激诱导神经元释放内源性5-HT,以进一步评估2种探针在检测内源性5-HT方面的性能。结果·在HEK293细胞中,iSeroSnFR1.2对外源性5-HT的荧光响应(ΔF/F0)是iSeroSnFR1.0的1.5倍。与iSeroSnFR1.0(上升时间44.9 ms和衰减时间常数1 730.4 ms)相比,iSeroSnFR1.2的上升时间(36.3 ms)和衰减时间常数(1 003.6 ms)分别缩短了19.1%和42.0%。在原代小鼠皮层神经元中,iSeroSnFR1.2对电刺激诱导的内源性5-HT释放的荧光反应为iSeroSnFR1.0的2.7倍,上升时间和下降时间分别缩短了44.0%和26.7%。此外,iSeroSnFR1.2还表现出更高的基底荧光强度,有利于在高背景环境中进行成像。结论·优化后的iSeroSnFR1.2显著提高了对5-HT检测的荧光响应和时间分辨率,为体内外5-HT动态检测研究提供了更为有力的工具,有望促进神经科学、精神医学等领域对5-HT在各种生理和病理过程中作用机制的深入理解。

关键词: 基因编码探针, 5-羟色胺, 循环重排超折叠绿色荧光蛋白, 细菌周质结合蛋白

Abstract:

Objective ·To optimize iSeroSnFR, a genetically encoded 5-hydroxytryptamine (5-HT) fluorescent sensor based on bacterial periplasmic binding proteins (PBPs), to enhance its performance for both in vivo and in vitro 5-HT detection. Methods ·iSeroSnFR1.2 was engineered by replacing the circularly permuted superfolder green fluorescence protein (cpsfGFP) sequence in iSeroSnFR1.0 with that from the acetylcholine sensor iAChSnFR using Gibson assembly. The fluorescence response and kinetic properties of iSeroSnFR1.0 and iSeroSnFR1.2 were compared by overexpressing the sensors in HEK293 cells and puffing with exogenous 5-HT. Additionally, to mimic physiological conditions, cultured mouse cortical neurons infected with Sindbis virus carrying each sensor were electrically stimulated to induce endogenous 5-HT release and further evaluate sensor performance. Results ·iSeroSnFR1.2 showed significantly improved performance over iSeroSnFR1.0. In HEK293 cells, it exhibited a 1.5-fold increase in fluorescence response (ΔF/F0) to exogenous 5-HT, along with faster kinetics (rise time: 36.3 ms vs 44.9 ms; decay time: 1 003.6 ms vs 1 730.4 ms). In cortical neurons, it demonstrated a 2.7-fold increase in response to endogenously released 5-HT, with rise and decay times reduced by 44.0% and 26.7%, respectively. Notably, iSeroSnFR1.2 showed increased basal fluorescence, enabling better imaging in high-background environments. Conclusion ·The optimized iSeroSnFR1.2 sensor offers a markedly improved fluorescent response and temporal resolution for 5-HT detection, providing an advanced tool for studying 5-HT dynamics in neuroscience and psychiatric research.

Key words: genetically encoded sensor, 5-hydroxytryptamine (5-HT), circularly permuted superfolder GFP, periplasmic binding protein

中图分类号: