上海交通大学学报(医学版) ›› 2025, Vol. 45 ›› Issue (1): 11-19.doi: 10.3969/j.issn.1674-8115.2025.01.002

• 论著 · 基础研究 • 上一篇    下一篇

SUMO特异性蛋白酶1在铁死亡中的潜在作用

谢滨(), 白蒙, 吴妍, 沃璐璐, 黄莺, 张晶()   

  1. 上海交通大学基础医学院病理生理学系,细胞分化与凋亡教育部重点实验室,上海 200025
  • 收稿日期:2024-01-30 接受日期:2024-08-20 出版日期:2025-01-28 发布日期:2025-01-28
  • 通讯作者: 张 晶,研究员,博士;电子信箱:jingzhang@shsmu.edu.cn
  • 作者简介:谢 滨(1999—),女,硕士生;电子信箱:xie670826433@163.com
  • 基金资助:
    上海交通大学医学院高水平地方高校创新团队(SHSMU-ZDCX20212000)

Potential role of SUMO-specific proteases 1 in ferroptosis

XIE Bin(), BAI Meng, WU Yan, WO Lulu, HUANG Ying, ZHANG Jing()   

  1. Department of Pathophysiology, Key Laboratory of Cell Differentiation and Apoptosis of Chinese Ministry of Education, Shanghai Jiao Tong University College of Basic Medical Sciences, Shanghai 200025, China
  • Received:2024-01-30 Accepted:2024-08-20 Online:2025-01-28 Published:2025-01-28
  • Contact: ZHANG Jing, E-mail: jingzhang@shsmu.edu.cn.
  • Supported by:
    Innovative Research Team of High-Level Local Universities in Shanghai(SHSMU-ZDCX20212000)

摘要:

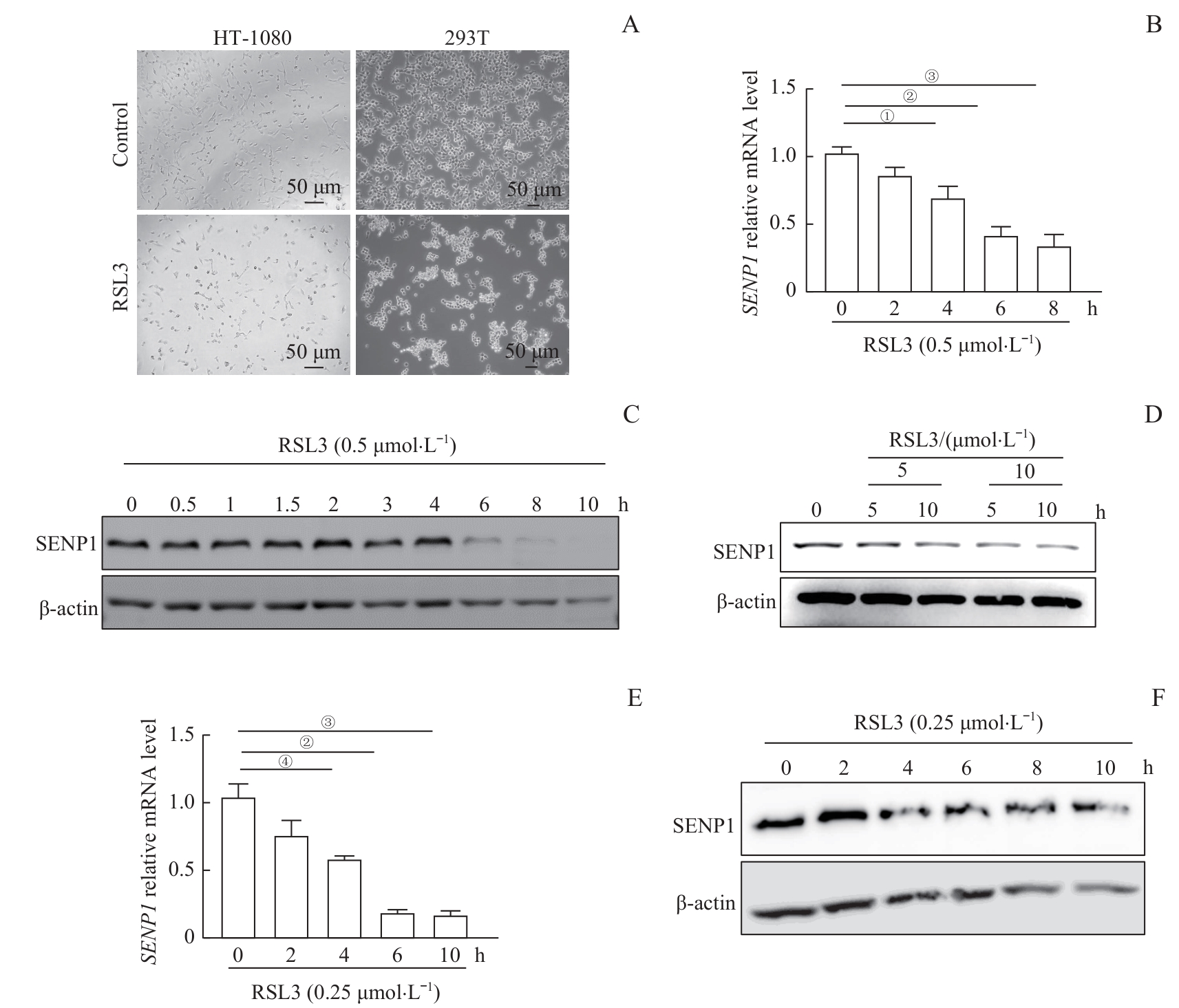
目的·探究SUMO特异性蛋白酶1(SUMO-specific peptidase 1,SENP1)在铁死亡中的潜在作用。方法·通过肿瘤基因组图谱(The Cancer Genome Atlas,TCGA)数据库分析SENP1基因与铁死亡相关基因酰基辅酶A合成酶长链家族成员4(acyl-CoA synthetase long chain family member 4,ACSL4)和谷胱甘肽过氧化物酶4(glutathione peroxidase 4,GPX4)表达的相关性。使用铁死亡诱导剂RSL3(RAS-selective lethal 3)诱导人纤维素瘤细胞HT1080、鼠纤维素瘤细胞MCA-205和人胚胎肾细胞293T发生铁死亡,通过实时荧光定量PCR(quantitative real-time PCR,RT-qPCR)和Western blotting检测SENP1的表达。在293T细胞中通过免疫沉淀-质谱联用技术检测SENP1在铁死亡过程中的相互作用蛋白。在293T细胞中瞬转Flag-SENP1过表达质粒,并通过RT-qPCR和Western blotting实验检测SENP1的过表达效率以及铁死亡相关基因ACSL4GPX4的表达水平。结果·TCGA数据库分析结果显示,在绝大多数的肿瘤组织中,SENP1ACSL4的表达呈正相关,与GPX4的表达呈负相关。RT-qPCR和Western blotting结果显示,RSL3处理HT1080、MCA-205和293T细胞一段时间后,SENP1的表达水平均发生明显下调。免疫沉淀-质谱联用技术鉴定结果显示,SENP1在细胞铁死亡过程中富集SUMO分子。Western blotting结果显示,SENP1过表达后ACSL4蛋白水平上升,GPX4蛋白水平无明显变化;RT-qPCR结果显示,SENP1过表达后,ACSL4GPX4 mRNA水平均无明显变化。结论·SENP1基因表达在铁死亡过程中发生下调,并可能参与调控铁死亡相关蛋白ACSL4的稳定性。

关键词: 铁死亡, SUMO特异性蛋白酶1, 酰基辅酶A合成酶长链家族成员4, 谷胱甘肽过氧化物酶4, 小分子泛素相关修饰物蛋白

Abstract:

Objective ·To explore the potential role of SUMO-specific protease 1 (SENP1) in ferroptosis. Methods ·The Cancer Genome Atlas (TCGA) database was used to analyze the correlation between the expression levels of SENP1 and the ferroptosis-related genes, acyl-CoA synthetase long chain family member 4 (ACSL4) and glutathione peroxidase 4 (GPX4). Ferroptosis in human fibrosarcoma HT1080 cells, murine fibrosarcoma MCA-205 cells, and human embryonic kidney 293T cells was induced by RAS-selective lethal 3 (RSL3). Quantitative real-time PCR (RT-qPCR) and Western blotting were used to detect the expression of SENP1. In 293T cells, immunoprecipitation-mass spectrometry was used to investigate the interacting proteins of SENP1 in the process of ferroptosis. The Flag-SENP1 plasmid was transiently transfected into 293T cells, and the overexpression efficiency of SENP1, along with the expression levels of ferroptosis-related genes ACSL4 and GPX4,was assessed by RT-qPCR and Western blotting. Results ·TCGA database analysis showed that the expression of SENP1 was positively correlated with ACSL4 and negatively correlated with GPX4 in most tumor tissues. RT-qPCR and Western blotting showed that the expression level of SENP1 was significantly down-regulated in RSL3-treated HT1080, MCA-205, and 293T cells. Immunoprecipitation-mass spectrometry showed that SENP1 enriched SUMO molecules in the process of ferroptosis. Western blotting showed that the level of ACSL4 protein increased after SENP1 overexpression, and there was no significant change in the level of GPX4 protein. RT-qPCR showed that after SENP1 overexpression, there was no significant change in the mRNA levels of ACSL4 and GPX4. Conclusion ·SENP1 gene expression is downregulated during ferroptosis, and may regulate the stability of ferroptosis-related protein ACSL4.

Key words: ferroptosis, SUMO-specific protease 1 (SENP1), acyl-CoA synthetase long chain family member 4 (ACSL4), glutathione peroxidase 4 (GPX4), small ubiquitin-related modifier protein (SUMO)

中图分类号: