上海交通大学学报(医学版) ›› 2025, Vol. 45 ›› Issue (9): 1183-1193.doi: 10.3969/j.issn.1674-8115.2025.09.010

• 论著 · 基础研究 • 上一篇    下一篇

新型pH响应性锰基纳米探针用于乳腺癌铁死亡及磁共振成像实验研究

王静怡1,2, 邓佳丽1,2, 朱仪2, 丁心怡2, 郭嘉婧2, 王中领2()   

  1. 1.上海理工大学健康科学与工程学院,上海 200093
    2.上海交通大学医学院附属第一人民医院放射科,上海 200080
  • 收稿日期:2025-05-07 接受日期:2025-07-16 出版日期:2025-09-28 发布日期:2025-09-30
  • 通讯作者: 王中领,主任医师,博士;电子信箱:zlwang138136@126.com
  • 基金资助:
    国家自然科学基金(82272057);上海交通大学医学院“双百人”项目(20191904)

Experimental study on novel pH-responsive manganese-based nanoprobes for ferroptosis and magnetic resonance imaging in breast cancer

WANG Jingyi1,2, DENG Jiali1,2, ZHU Yi2, DING Xinyi2, GUO Jiajing2, WANG Zhongling2()   

  1. 1.School of Health Science and Engineering, University of Shanghai for Science and Technology, Shanghai 200093, China
    2.Department of Radiology, Shanghai General Hospital, Shanghai Jiao Tong University School of Medicine, Shanghai 200080, China
  • Received:2025-05-07 Accepted:2025-07-16 Online:2025-09-28 Published:2025-09-30
  • Contact: WANG Zhongling, E-mail: zlwang138136@126.com.
  • Supported by:
    National Natural Science Foundation of China(82272057);“Two-hundred Talents” Program of Shanghai Jiao Tong University School of Medicine(20191904)

摘要:

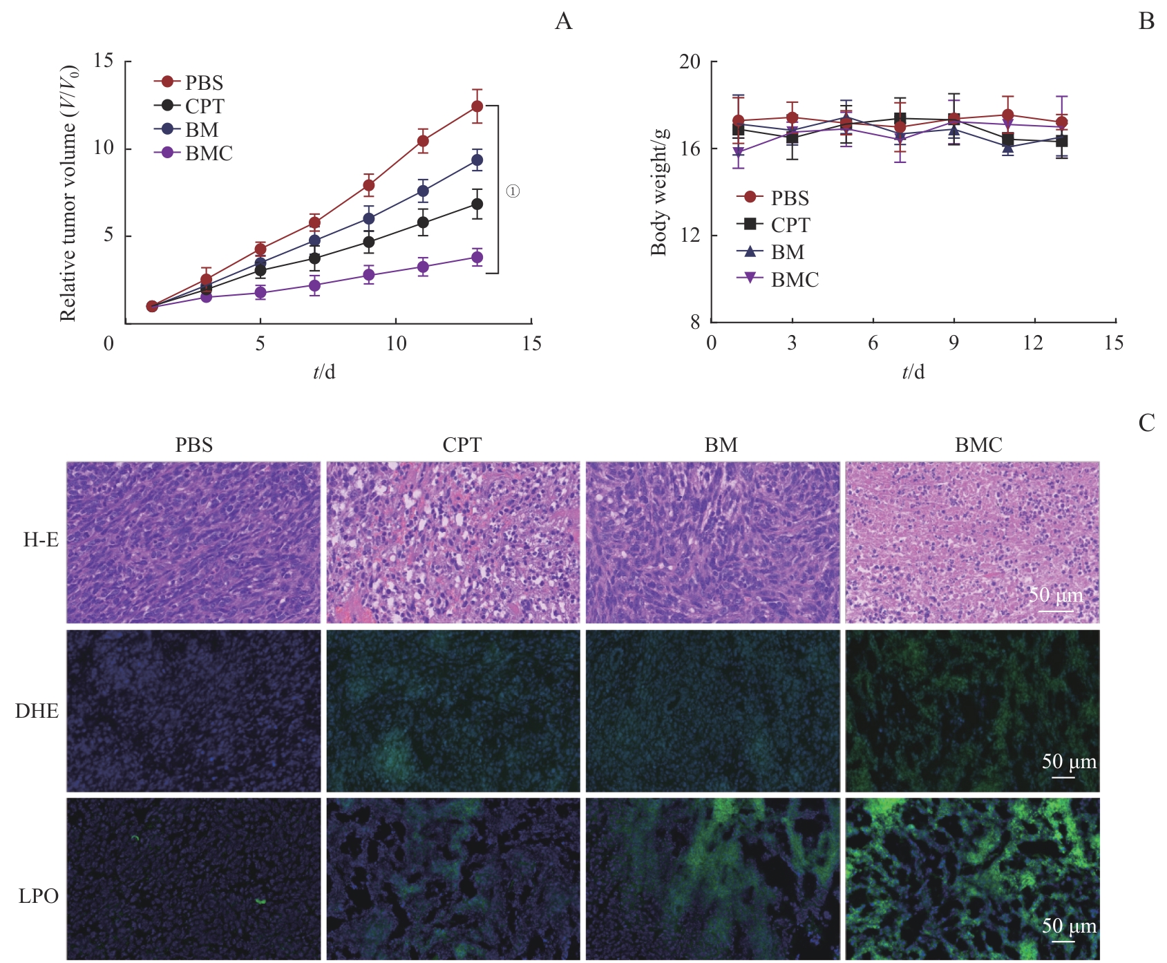
目的·构建pH响应性锰基纳米诊疗探针,探究其化疗/铁死亡协同治疗乳腺癌的效能及pH响应磁共振激活成像效应。方法·采用生物矿化法制备BSA-MnO2@CPT(BMC)纳米探针,使用透射电子显微镜(transmission electron microscope,TEM)、动态光散射等对其形态进行表征;采用磁共振成像(magnetic resonance imaging,MRI)评估BMC纳米探针pH响应MRI T1激活及在细胞水平时间依赖响应性激活效能,并定量分析其MRI T1信号强度;分别通过亚甲基蓝(methylene blue,MB)和5,5′-二硫双(2-硝基苯甲酸)(DTNB)检测体外BMC探针活性氧(reactive oxygen species,ROS)的生成及谷胱甘肽(glutathione,GSH)消耗;采用溴化噻唑蓝四唑(MTT)法评估纳米探针对4T1乳腺癌细胞的化疗与铁死亡协同效能;将4T1细胞与BMC共孵育后,采用ROS荧光指示剂2′,7′-二氯二氢荧光素二乙酸酯(DCFH-DA)探针检测细胞内ROS的生成,并采用脂质过氧化检测试剂盒(BODIPY581/591 C11)检测脂质过氧化物(lipid peroxides,LPO)的表达;构建小鼠4T1乳腺癌皮下移植瘤模型,设置对照组(PBS组)、喜树碱(CPT)组、BSA-MnO2(BM)组和BMC组。活体动态监测BMC纳米探针的pH响应激活效应,并通过测量肿瘤体积及铁死亡标志物LPO、ROS等评估其基于铁死亡的抗肿瘤效果。结果·TEM显示制备的BMC纳米探针呈球形结构,直径约为150 nm;MRI检测结果显示,T1信号在酸性条件下可被激活,且酸性程度越高,MRI激活效应越强,并且显示出纵向弛豫率的增大,验证了其pH响应性及细胞水平时间依赖响应激活效能;体外溶液水平MB与DTNB检测结果显示,BMC纳米材料可有效促进ROS的生成及GSH的消耗;DCFH-DA荧光染色与BODIPY581/591 C11探针检测显示,铁死亡效应联合化疗可有效促进细胞内ROS的生成与LPO的累积;通过MTT法检测到肿瘤细胞存活率降至17%(P=0.003);体内MRI结果显示,经尾静脉注射BMC纳米探针后,肿瘤部位在4 h时T1信号达到峰值;体内抗肿瘤治疗结果显示BMC组肿瘤组织内LPO及ROS含量显著上调,并且肿瘤体积得到抑制(P=0.009)。结论·pH响应诊疗一体化BMC纳米探针通过化疗协同铁死亡提高抗肿瘤效能,并在肿瘤酸性微环境条件下实现MRI T1响应性激活成像。

关键词: 乳腺癌, 磁共振成像, 铁死亡, 联合治疗

Abstract:

Methods ·BSA-MnO2@CPT (BMC) nanoprobes were prepared by biomineralization, and their physicochemical properties were characterized by transmission electron microscope (TEM) and dynamic light scattering. The magnetic resonance imaging (MRI) was used to evaluate the pH-responsive MRI T1 activation and time-dependent activation efficacy at the cellular level, with quantitative analysis of MRI T1 signal intensity. The reactive oxygen species (ROS) generation and glutathione (GSH) depletion by BMC nanoprobes were respectively detected by methylene blue (MB) and DTNB in vitro. The synergistic efficacy of chemotherapy and ferroptosis mediated by the nanoprobes in 4T1 breast cancer cells was evaluated using the Thiazolyl Blue Tetrazolium Bromide (MTT) assay. After co-incubation 4T1 cells with BMC, intracellular ROS levels were determined through the staining of ROS fluorescence indicator 2′,7′-dichlorodihydrofluorescein diacetate (DCFH-DA) and the level of lipid peroxide (LPO) expression was detected by using BODIPY581/591 C11 probe. A subcutaneous xenograft tumor model of 4T1 breast cancer was established in mice, with four experimental groups: Control group (PBS group), CPT group, BSA-MnO2(BM) group, and BMC group. The pH-responsive T1 activation effect of the BMC nanoprobes was dynamically monitored in vivo, while the ferroptosis-based antitumor efficacy was evaluated by measuring tumor volume and ferroptosis biomarkers (LPO and ROS). Results ·TEM revealed that the prepared BMC nanoprobes exhibited a spherical morphology with an average diameter of approximately 150 nm. The MRI results demonstrated that the nanoprobes were pH-activable, exhibiting progressively enhanced T1 signal intensity under acidic conditions, and displaying pH-dependent r1 relaxivity enhancement. These findings validated their dual pH/time-responsive activation efficacy at the cellular level. In vitro solution-level MB and DTNB assays demonstrated that the BMC nanoprobes effectively enhanced the generation of ROS and the consumption of GSH. Fluorescence staining with DCFH-DA and BODIPY581/591 C11 demonstrated that the combination of ferroptosis effect and chemotherapy significantly enhanced intracellular generation of ROS and LPO accumulation. The MTT assay demonstrated that the survival rate of tumor cells significantly decreased to 17% (P=0.003). In vivo MRI demonstrated that the T1 signal was significantly enhanced and reached its peak at 4 h after tail vein injection of the BMC nanoprobes. Furthermore, in vivo antitumor therapy showed that the BMC group exhibited upregulated levels of LPO and ROS in tumor tissues, accompanied by marked tumor suppression (P=0.009). Conclusion ·The pH-responsive theranostic BMC nanoprobes enhances antitumor efficacy via the synergistic interaction of chemotherapy and ferroptosis, while enabling tumor microenvironment-activated MRI. Objective· To construct a pH-responsive manganese-based nanoprobe and explore the therapeutic efficacy of chemotherapy/ferroptosis synergistic treatment in breast cancer and the effect of pH-responsive magnetic resonance-activated imaging.

Key words: breast cancer, magnetic resonance imaging, ferroptosis, combination therapy

中图分类号: