上海交通大学学报(医学版) ›› 2025, Vol. 45 ›› Issue (10): 1261-1270.doi: 10.3969/j.issn.1674-8115.2025.10.001

• 创新团队成果专栏 •    下一篇

基于空间ATAC-seq技术的Apcmin/+小鼠结肠肿瘤表观特征分析

梁乐斌, 陈慧芳, 赖淑静, 顾靓, 苏冰()   

  1. 上海交通大学基础医学院免疫学与微生物学系,上海市免疫学研究所,上海 200025
  • 收稿日期:2025-03-15 接受日期:2025-04-03 出版日期:2025-10-28 发布日期:2025-10-28
  • 通讯作者: 苏 冰,教授,博士;电子信箱:bingsu@sjtu.edu.cn
  • 基金资助:
    国家自然科学基金(32100730);肿瘤系统医学全国重点实验室科研项目(KF2406-93)

Analysis of epigenetic characteristics in colonic tumors of Apcmin/+via spatial ATAC-seq technology

LIANG Lebin, CHEN Huifang, LAI Shujing, GU liang, SU Bing()   

  1. Department of Microbiology and Immunology, Shanghai Jiao Tong University College of Basic Medical Sciences; Shanghai Institute of Immunology, Shanghai 200025, China
  • Received:2025-03-15 Accepted:2025-04-03 Online:2025-10-28 Published:2025-10-28
  • Contact: SU Bing, E-mail: bingsu@sjtu.edu.cn.
  • Supported by:
    National Natural Science Foundation of China(32100730);Foundation of State Key Laboratory of Systematic Oncology Medicine(KF2406-93)

摘要:

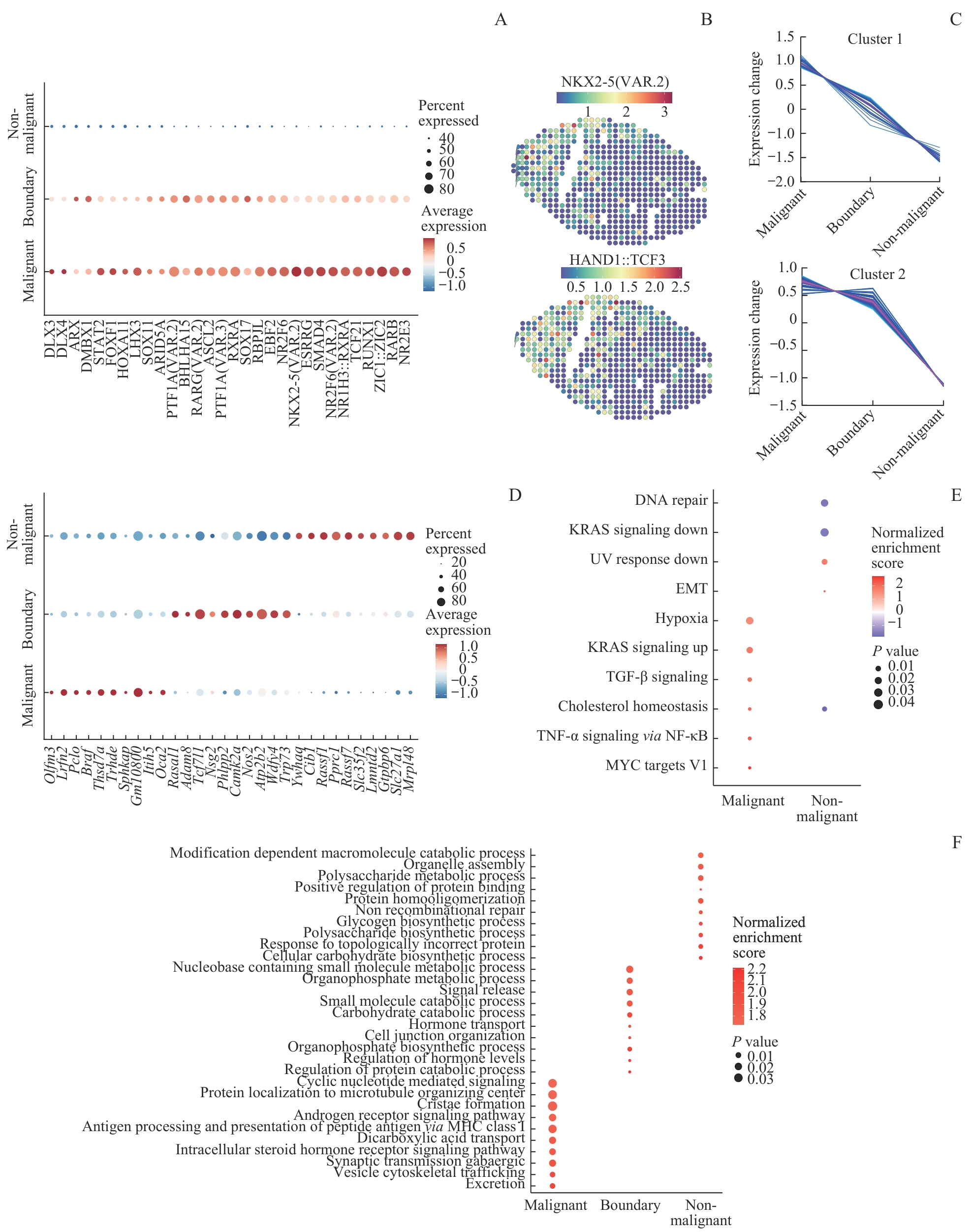
目的·研究Apcmin/+小鼠自发结肠肿瘤的空间表观遗传特征。方法·使用8月龄雄性Apcmin/+小鼠自发结肠肿瘤模型,搭建空间染色质可及性测序(assay for transposase-accessible chromatin with high-throughput sequencing,ATAC-seq)技术平台。摘取一颗小鼠结肠肿瘤,经冷冻包埋后,进行连续切片;一张组织切片使用苏木精-伊红染色观察其组织学特征,另一张相邻的组织切片进行空间ATAC-seq技术处理,得到带有空间位置信息的DNA文库后进行测序,得到该小鼠结肠肿瘤的空间染色质可及性数据。取同一只小鼠的另一颗肿瘤组织,经消化后得到细胞悬液,通过流式细胞术分选有活性的单细胞悬液,进行单细胞转录组测序,与空间染色质可及性数据联合分析此小鼠的结肠肿瘤微环境表观遗传学特征。结果·成功搭建稳定的空间ATAC-seq技术体系,并据此将小鼠的肿瘤分为恶性区域、非恶性区域以及恶性-非恶性边界区域;恶性区域富集到的转录因子包括NK2同源框转录因子5(NK2 homeobox 5,NKX2-5)、转录因子3(transcription factor 3,TCF3)等。在3个区域分别对转录因子进行富集,得到2种不同的表达趋势:一种为表达水平自恶性‒边界‒非恶性区域逐步降低;另一种为在恶性和边界区域表达水平高,在非恶性区域表达水平低。对不同区域的基因分析显示恶性区域的缺氧反应明显上调,转化生长因子(transforming growth factor,TGF)、Kirsten大鼠肉瘤病毒癌基因同源物(Kirsten rat sarcoma viral oncogene homolog,KRAS)信号通路显著上调,与细胞周期相关的功能明显增强。对肿瘤微环境中细胞间的相互作用分析发现不同区域的细胞互作强度具有显著差别,非恶性区域内部细胞的相互作用强,边界区与非恶性区以及恶性与非恶性区域的相互作用中等,恶性区与边界区的相互作用弱。结论·Apcmin/+小鼠结肠肿瘤呈高度空间异质性;肿瘤恶性区域富集了Tcf3等多种转录因子,恶性区域与边界、非恶性区域之间细胞相互作用相对较弱。

关键词: 结直肠癌, 空间染色质可及性测序, 表观遗传, 单细胞转录组测序

Abstract:

Objective ·To investigate the spatial epigenetic characteristics of spontaneous colon tumors in Apcmin/+ mice. Methods ·A spatial assay for transposase-accessible chromatin with high-throughput sequencing (ATAC-seq) technology platform was established using an eight-month-old male Apcmin/+ mouse model with spontaneous colon tumors. One tumor from a mouse was harvested and embedded in OCT compound for serial cryosectioning; one tissue section was stained with hematoxylin-eosin (H-E) to observe its histological characteristics, while an adjacent section was processed using spatial ATAC-seq technology to generate spatially resolved DNA libraries, followed by sequencing to obtain spatial chromatin accessibility data. Another tumor from the same mouse was digested into a single-cell suspension, in which viable single cells were sorted by flow cytometry and processed for single-cell RNA sequencing. The results were integrated with spatial chromatin accessibility data to jointly analyze the epigenetic characteristics of the colon tumor microenvironment. Results ·A stable spatial ATAC-seq platform was successfully established, dividing the tumor into malignant, non-malignant, and malignant-non-malignant boundary regions. Transcription factors enriched in malignant regions included NK2 homeobox 5 (NKX2-5) and transcription factor 3 (TCF3). Analysis of transcription factor enrichment in the 3 regions revealed two distinct expression trends: one showing a gradual decrease from malignant to boundary to non-malignant regions, and the other exhibiting high expression in malignant and boundary regions but low expression in non-malignant regions. Gene analysis across regions revealed significant upregulation of hypoxia response, transforming growth factor (TGF), and Kirsten rat sarcoma viral oncogene homolog (KRAS) signaling pathways in malignant regions, with cell cycle-related functions markedly enhanced. Analysis of cell-cell interactions in the tumor microenvironment revealed significant differences in interaction strength: strong interactions within non-malignant regions, moderate interactions between boundary and non-malignant regions, and weak interactions between malignant and boundary regions as well as between malignant and non-malignant regions. Conclusion ·Colon tumors in Apcmin/+ mice exhibit high spatial heterogeneity; malignant regions were enriched with transcription factors including TCF3, and cell interactions between malignant regions and boundary/non-malignant regions were relatively weak.

Key words: colorectal cancer (CRC), spatial ATAC-seq, epigenetics, single-cell RNA-seq

中图分类号: