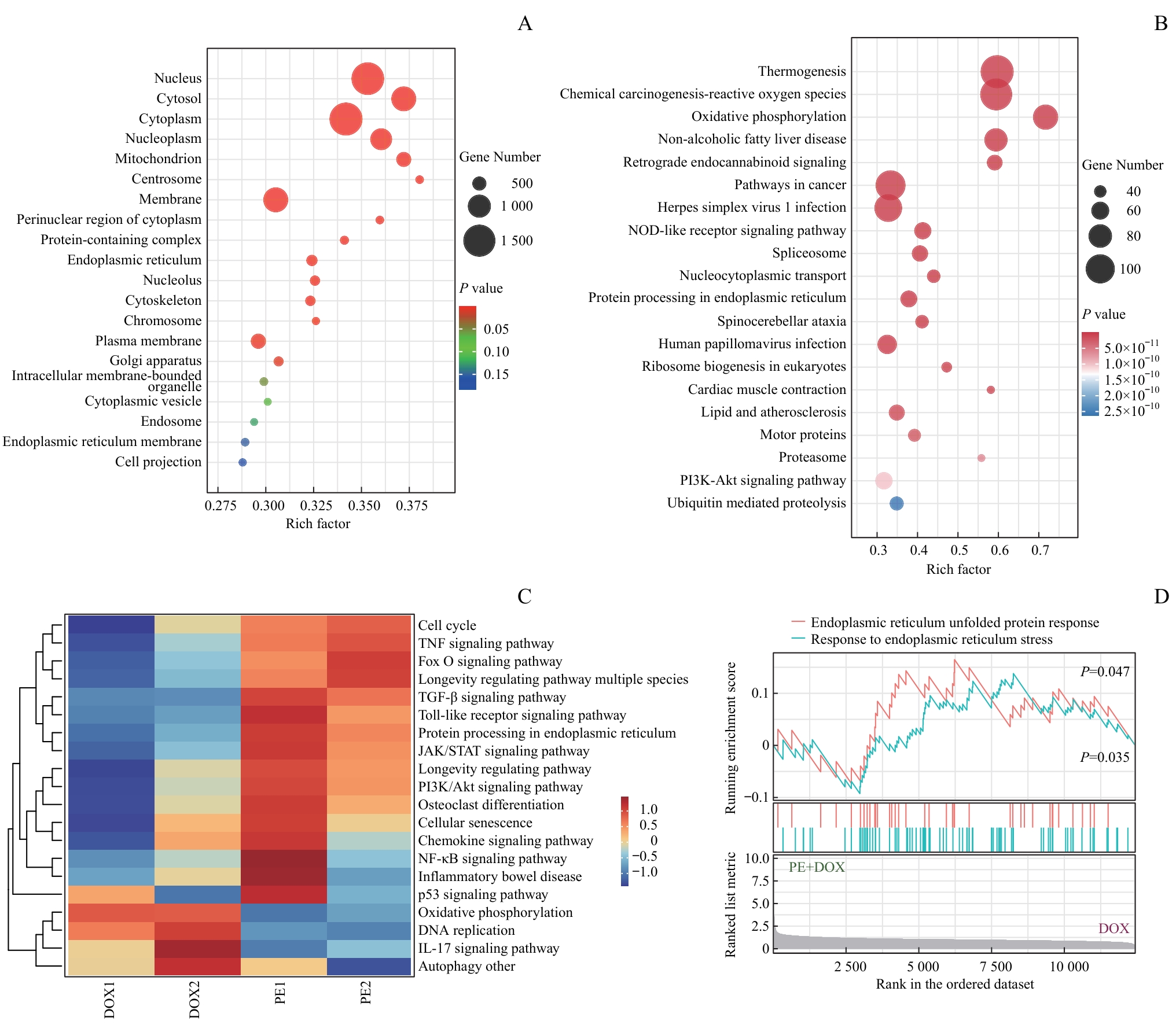
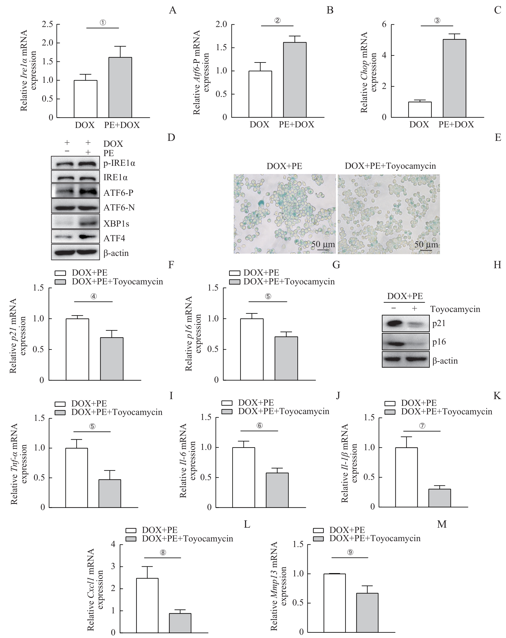
| [1] |
LÓPEZ-OTÍN C, BLASCO M A, PARTRIDGE L, et al. Hallmarks of aging: an expanding universe[J]. Cell, 2023, 186(2): 243-278.
|
| [2] |
ZHANG L, PITCHER L E, YOUSEFZADEH M J, et al. Cellular senescence: a key therapeutic target in aging and diseases[J]. J Clin Invest, 2022, 132(15): e158450.
|
| [3] |
GUO J, HUANG X Q, DOU L, et al. Aging and aging-related diseases: from molecular mechanisms to interventions and treatments[J]. Signal Transduct Target Ther, 2022, 7(1): 391.
|
| [4] |
SWEET M J, RAMNATH D, SINGHAL A, et al. Inducible antibacterial responses in macrophages[J]. Nat Rev Immunol, 2025, 25: 92-107.
|
| [5] |
PEISELER M, DAVID B A, ZINDEL J, et al. Kupffer cell-like syncytia replenish resident macrophage function in the fibrotic liver[J]. Science, 2023, 381(6662): eabq5202.
|
| [6] |
WANG L L, HONG W X, ZHU H, et al. Macrophage senescence in health and diseases[J]. Acta Pharm Sin B, 2024, 14(4): 1508-1524.
|
| [7] |
LIU Z Q, LIANG Q M, REN Y Q, et al. Immunosenescence: molecular mechanisms and diseases[J]. Signal Transduct Target Ther, 2023, 8(1): 200.
|
| [8] |
ZHAO B H, WU B, FENG N, et al. Aging microenvironment and antitumor immunity for geriatric oncology: the landscape and future implications[J]. J Hematol Oncol, 2023, 16(1): 28.
|
| [9] |
BIRCH J, GIL J. Senescence and the SASP: many therapeutic avenues[J]. Genes Dev, 2020, 34(23/24): 1565-1576.
|
| [10] |
LEON K E, BUJ R, LESKO E, et al. DOT1L modulates the senescence-associated secretory phenotype through epigenetic regulation of IL1A[J]. J Cell Biol, 2021, 220(8): e202008101.
|
| [11] |
WANG B S, HAN J, ELISSEEFF J H, et al. The senescence-associated secretory phenotype and its physiological and pathological implications[J]. Nat Rev Mol Cell Biol, 2024, 25(12): 958-978.
|
| [12] |
ROH K, NOH J, KIM Y, et al. Lysosomal control of senescence and inflammation through cholesterol partitioning[J]. Nat Metab, 2023, 5(3): 398-413.
|
| [13] |
YOSHIMOTO S, LOO T M, ATARASHI K, et al. Obesity-induced gut microbial metabolite promotes liver cancer through senescence secretome[J]. Nature, 2013, 499(7456): 97-101.
|
| [14] |
LIU X, HARTMAN C L, LI L Y, et al. Reprogramming lipid metabolism prevents effector T cell senescence and enhances tumor immunotherapy[J]. Sci Transl Med, 2021, 13(587): eaaz6314.
|
| [15] |
GIBELLINI F, SMITH T K. The Kennedy pathway: de novo synthesis of phosphatidylethanolamine and phosphatidylcholine[J]. IUBMB Life, 2010, 62(6): 414-428.
|
| [16] |
PATEL D, WITT S N. Ethanolamine and phosphatidylethanolamine: partners in health and disease[J]. Oxid Med Cell Longev, 2017, 2017: 4829180.
|
| [17] |
TACIAK B, BIAŁASEK M, BRANIEWSKA A, et al. Evaluation of phenotypic and functional stability of RAW 264.7 cell line through serial passages[J]. PLoS One, 2018, 13(6): e0198943.
|
| [18] |
FACCHIN B M, DOS REIS G O, VIEIRA G N, et al. Inflammatory biomarkers on an LPS-induced RAW 264.7 cell model: a systematic review and meta-analysis[J]. Inflamm Res, 2022, 71(7/8): 741-758.
|
| [19] |
YEN L, SVENDSEN J, LEE J S, et al. Exogenous control of mammalian gene expression through modulation of RNA self-cleavage[J]. Nature, 2004, 431(7007): 471-476.
|
| [20] |
EL MANAA W, DUPLAN E, GOIRAN T, et al. Transcription- and phosphorylation-dependent control of a functional interplay between XBP1s and PINK1 governs mitophagy and potentially impacts Parkinson disease pathophysiology[J]. Autophagy, 2021, 17(12): 4363-4385.
|
| [21] |
ZHANG G Z, ZHAN M S, ZHANG C C, et al. Redox-responsive dendrimer nanogels enable ultrasound-enhanced chemoimmunotherapy of pancreatic cancer via endoplasmic reticulum stress amplification and macrophage polarization[J]. Adv Sci (Weinh), 2023, 10(24): e2301759.
|
| [22] |
XUE L J, LIU K, YAN C X, et al. Schisandra lignans ameliorate nonalcoholic steatohepatitis by regulating aberrant metabolism of phosphatidylethanolamines[J]. Acta Pharm Sin B, 2023, 13(8): 3545-3560.
|
| [23] |
TIGHANIMINE K, NABUCO LEVA FERREIRA FREITAS J A, NEMAZANYY I, et al. A homoeostatic switch causing glycerol-3-phosphate and phosphoethanolamine accumulation triggers senescence by rewiring lipid metabolism[J]. Nat Metab, 2024, 6(2): 323-342.
|
| [24] |
ZHANG L Z, RICHARD A S, JACKSON C B, et al. Phosphatidylethanolamine and phosphatidylserine synergize to enhance GAS6/AXL-mediated virus infection and efferocytosis[J]. J Virol, 2020, 95(2): e02079-20.
|
| [25] |
VAZQUEZ-DE-LARA L G, TLATELPA-ROMERO B, ROMERO Y, et al. Phosphatidylethanolamine induces an antifibrotic phenotype in normal human lung fibroblasts and ameliorates bleomycin-induced lung fibrosis in mice[J]. Int J Mol Sci, 2018, 19(9): 2758.
|
| [26] |
HUANG F Z, LIU X M, LIU J J, et al. Phosphatidylethanolamine aggravates Angiotensin Ⅱ-induced atrial fibrosis by triggering ferroptosis in mice[J]. Front Pharmacol, 2023, 14: 1148410.
|
| [27] |
LI L, CUI L, LIN P, et al. Kupffer-cell-derived IL-6 is repurposed for hepatocyte dedifferentiation via activating progenitor genes from injury-specific enhancers[J]. Cell Stem Cell, 2023, 30(3): 283-299.e9.
|
| [28] |
FANG P P, XIANG L X, HUANG S S, et al. IRE1α-XBP1 signaling pathway regulates IL-6 expression and promotes progression of hepatocellular carcinoma[J]. Oncol Lett, 2018, 16(4): 4729-4736.
|
| [29] |
RI M, TASHIRO E, OIKAWA D, et al. Identification of Toyocamycin, an agent cytotoxic for multiple myeloma cells, as a potent inhibitor of ER stress-induced XBP1 mRNA splicing[J]. Blood Cancer J, 2012, 2(7): e79.
|
| [30] |
SONG N, SONG Y Q, HU B B, et al. Persistent endoplasmic reticulum stress stimulated by peptide assemblies for sensitizing cancer chemotherapy[J]. Adv Healthcare Mater, 2023, 12(5): 2202039.
|
| [31] |
YIN N, ZHANG W J, SUN X X, et al. Artificial cells delivering itaconic acid induce anti-inflammatory memory-like macrophages to reverse acute liver failure and prevent reinjury[J]. Cell Rep Med, 2023, 4(8): 101132.
|