上海交通大学学报(医学版) ›› 2025, Vol. 45 ›› Issue (6): 717-726.doi: 10.3969/j.issn.1674-8115.2025.06.006

• 论著 · 基础研究 • 上一篇    下一篇

HENMT1通过激活PI3K-AKT-mTOR信号通路促进胃癌的增殖与迁移

杨娜, 刘俊丽, 白静, 杨思怡, 韩继明, 张华华()   

  1. 延安大学延安医学院,延安 716000
  • 收稿日期:2024-10-24 接受日期:2025-04-28 出版日期:2025-06-28 发布日期:2025-06-28
  • 通讯作者: 张华华,实验师,硕士;电子信箱:yadxzhh@yau.edu.cn
  • 作者简介:杨 娜(1981—),女,硕士生;电子信箱:1059399940@qq.com
  • 基金资助:
    国家自然科学基金(82060521);陕西省自然科学基础研究计划项目(2024JC-YBMS-683);陕西省教育厅专项科研计划项目(23JK0735);2024年陕西省大学生创新创业训练计划项目(S202410719136)

HENMT1 promotes the proliferation and migration of gastric cancer by activating the PI3K-AKT-mTOR signaling pathway

YANG Na, LIU Junli, BAI Jing, YANG Siyi, HAN Jiming, ZHANG Huahua()   

  1. Yan'an Medical College of Yan'an University, Yan'an 716000, China
  • Received:2024-10-24 Accepted:2025-04-28 Online:2025-06-28 Published:2025-06-28
  • Contact: ZHANG Huahua, E-mail: yadxzhh@yau.edu.cn.
  • Supported by:
    National Natural Science Foundation of China(82060521);Basic Research Program in Natural Sciences of Shaanxi Province(2024JC-YBMS-683);Special Scientific Research Program of Shaanxi Provincial Education Department(23JK0735);2024 Shaanxi College Students Innovation and Entrepreneurship Training Program(S202410719136)

摘要:

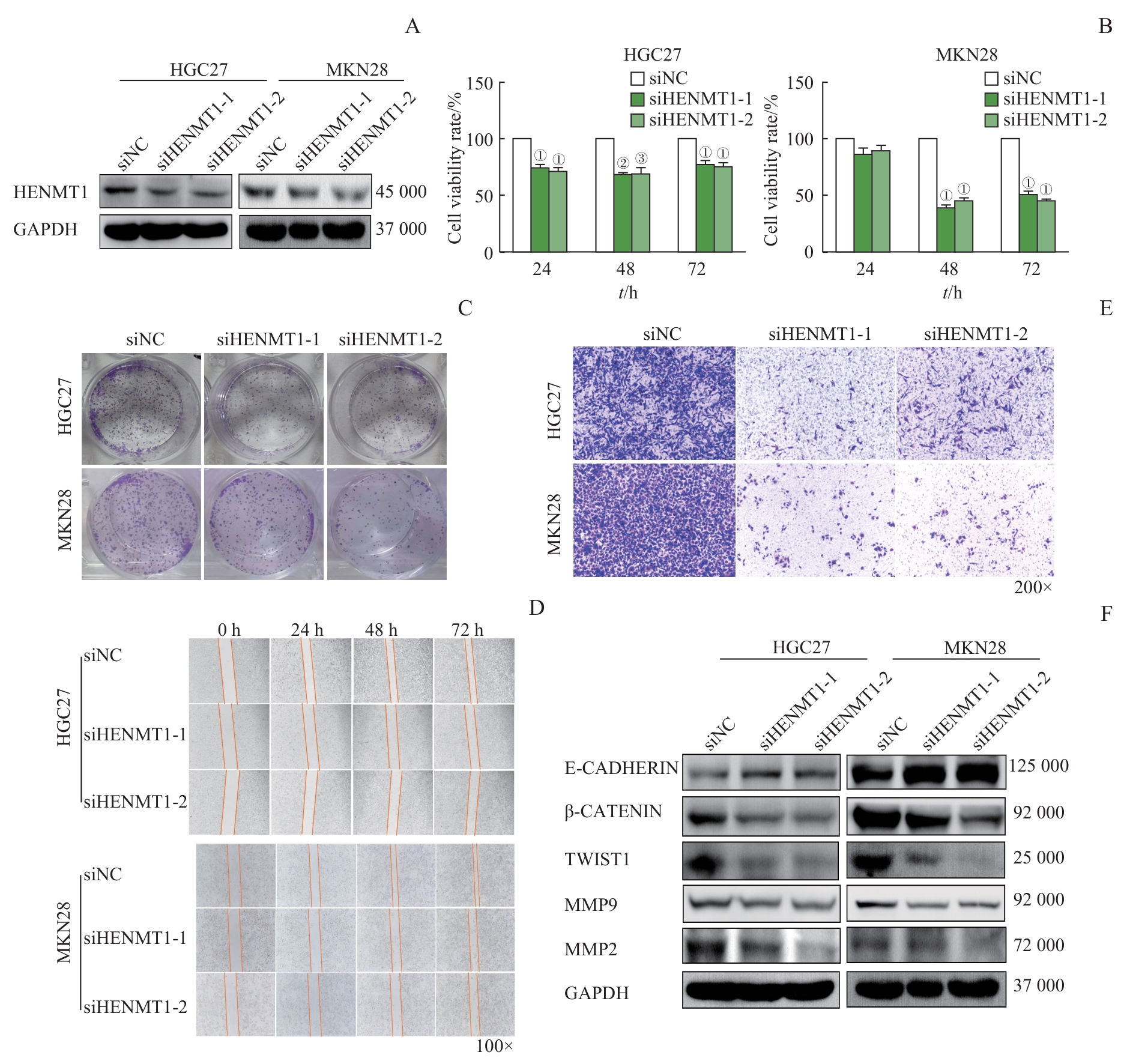
目的·探究HEN甲基转移酶1(HEN methyltransferase 1,HENMT1)在胃癌(gastric cancer,GC)增殖和迁移中的作用及潜在的分子机制。方法·利用生物信息学数据库、Western blotting和实时荧光定量PCR(quantitative real-time PCR,qPCR)检测HENMT1在GC中的表达。使用Kaplan-Meier Plotter和BEST在线分析HENMT1表达与临床GC患者总生存期、神经侵袭、亚型、肿瘤发生部位及Lauren分型的相关性。体外培养胃癌细胞,采用靶向HENMT1的小干扰RNA(small interfering RNA,siRNA)及其过表达载体联合PI3K激活剂(740 Y-P)和PI3K抑制剂(3-MA)处理胃癌细胞,通过细胞计数试剂盒8(cell counting kit-8,CCK-8)实验、克隆形成实验、细胞划痕实验以及Transwell迁移实验,检测HENMT1在胃癌细胞增殖及迁移中的作用。结果·HENMT1在GC中的表达显著升高,且其高表达与神经侵袭呈正相关;HENMT1的表达与GC的亚型密切相关,在增殖型中最为显著;在Lauren分型中的肠型胃癌表达更高。HENMT1的表达与患者的总生存期和GC发生部位(如胃体、贲门、胃窦和全胃)无明显相关性。功能实验结果表明,沉默HENMT1能够抑制胃癌细胞的增殖和迁移能力,而过表达HENMT1则促进这些功能。进一步的机制研究发现,沉默HENMT1导致PI3K-AKT-mTOR信号通路关键蛋白p-PI3K、p-AKT和p-mTOR水平下降,同时PI3K、AKT和mTOR的总蛋白表达也降低;相反,过表达HENMT1则使这些蛋白的表达上调。此外,siHENMT1联合PI3K激活剂740 Y-P能够有效逆转740 Y-P诱导的胃癌细胞增殖和迁移效应,而over-HENMT1联合3-MA则能够有效逆转3-MA抑制的胃癌细胞增殖和迁移作用。结论·HENMT1在GC中呈高水平表达,并通过激活PI3K-AKT-mTOR信号通路正向调控胃癌细胞的增殖与迁移能力。

关键词: HEN甲基转移酶1, 胃癌, PI3K-AKT-mTOR信号通路, 增殖, 迁移

Abstract:

Objective ·To investigate the role of HEN methyltransferase 1 (HENMT1) in the proliferation and migration of gastric cancer (GC) and its potential molecular mechanisms. Methods ·The expression of HENMT1 in GC was examined using bioinformatics databases, Western blotting and quantitative real-time PCR (qPCR). Kaplan-Meier Plotter and BEST online tools were used to analyze the correlations between HENMT1 expression and overall survival, perineural invasion, subtypes, tumor location and Lauren classification in clinical GC patients. GC cells were cultured in vitro and treated with small interfering RNA (siRNA) targeting HENMT1 and HENMT1 overexpression vectors, in combination with a PI3K activator (740 Y-P) or PI3K inhibitor (3-MA). The roles of HENMT1 in GC cell proliferation and migration were assessed using cell counting kit-8 (CCK-8) assay, colony formation assay, wound healing assay and Transwell migration assay. Results ·HENMT1 was significantly upregulated in GC and positively associated with perineural invasion. Its expression was closely related to GC subtypes, being most pronounced in the proliferative subtype, and was higher in intestinal-type GC according to the Lauren classification. However, HENMT1 expression showed no significant correlation with overall survival or tumor location (including gastric body, cardia, antrum and whole stomach). Functional experiments demonstrated that silencing HENMT1 inhibited GC cell proliferation and migration, whereas overexpression of HENMT1 enhanced these capabilities. Mechanistically, silencing HENMT1 reduced the levels of phosphorylated PI3K, AKT and mTOR, as well as their total protein expression. Conversely, HENMT1 overexpression upregulated these proteins. Moreover, siHENMT1 combined with the PI3K activator 740 Y-P effectively reversed the proliferation and migration effects induced by 740 Y-P, while overexpressed HENMT1 combined with the PI3K inhibitor 3-MA reversed the suppressive effects of 3-MA on GC cell proliferation and migration. Conclusion ·HENMT1 is highly expressed in GC and positively regulates the proliferation and migration of gastric cancer cells by activating the PI3K-AKT-mTOR signaling pathway.

Key words: HEN methyltransferase 1 (HENMT1), gastric cancer (GC), PI3K-AKT-mTOR signaling pathway, proliferation, migration

中图分类号: