上海交通大学学报(医学版) ›› 2025, Vol. 45 ›› Issue (7): 846-857.doi: 10.3969/j.issn.1674-8115.2025.07.006

• 论著 · 基础研究 • 上一篇    下一篇

N型蛋白酪氨酸磷酸酶受体在肺腺癌中的表达及其促进肿瘤转移的机制

吴雷1, 杜凤麟2, 赵明娜1, 任逸喆1, 张先洲1, 娄加陶1,2()   

  1. 1.上海交通大学医学院附属第一人民医院检验医学中心,上海 200080
    2.蚌埠医科大学生命科学学院,蚌埠 233030
  • 收稿日期:2024-12-13 接受日期:2025-03-17 出版日期:2025-07-28 发布日期:2025-07-28
  • 通讯作者: 娄加陶,主任技师,博士;电子信箱:loujiatao@sjtu.edu.cn
  • 基金资助:
    国家自然科学基金(82273380);上海市2022年度“科技创新行动计划”自然科学基金(22ZR1450200)

Expression of PTPRN in lung adenocarcinoma and its mechanism of promoting tumor metastasis

WU Lei1, DU Fenglin2, ZHAO Mingna1, REN Yizhe1, ZHANG Xianzhou1, LOU Jiatao1,2()   

  1. 1.Department of Laboratory Medicine, Shanghai General Hospital, Shanghai Jiao Tong University School of Medicine, Shanghai 200080, China
    2.Bengbu Medical University School of Life Science, Bengbu 233030, China
  • Received:2024-12-13 Accepted:2025-03-17 Online:2025-07-28 Published:2025-07-28
  • Contact: LOU Jiatao, E-mail: loujiatao@sjtu.edu.cn.
  • Supported by:
    National Natural Science Foundation of China(82273380);Natural Science Foundation of Shanghai under the 2022 Shanghai Action Plan for Science, Technology and Innovation(22ZR1450200)

摘要:

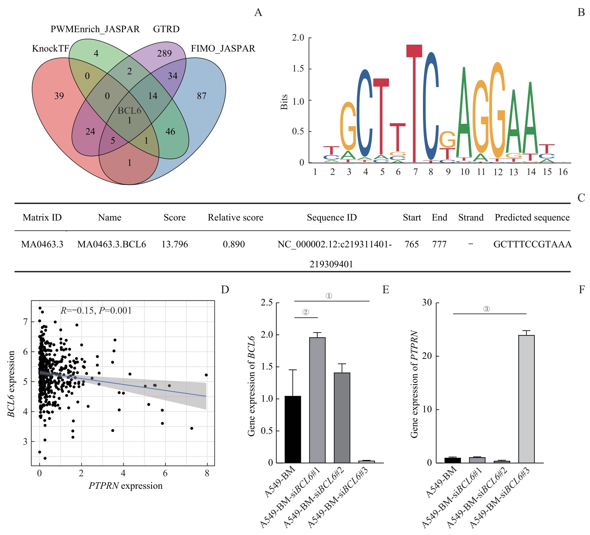
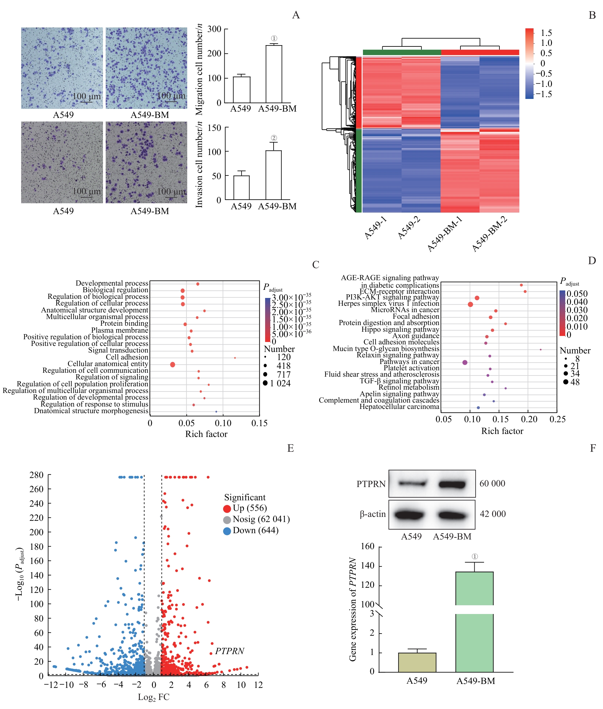
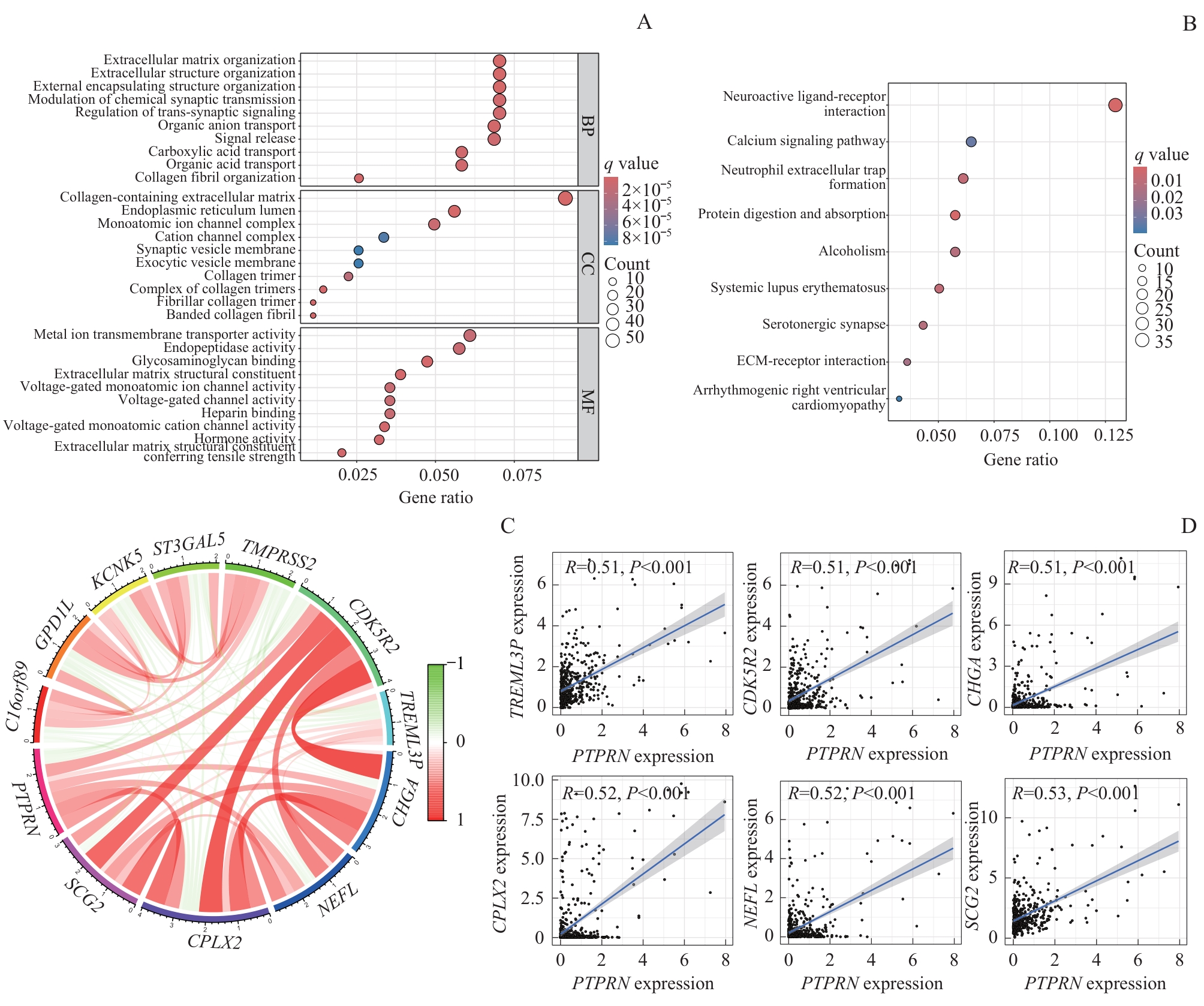
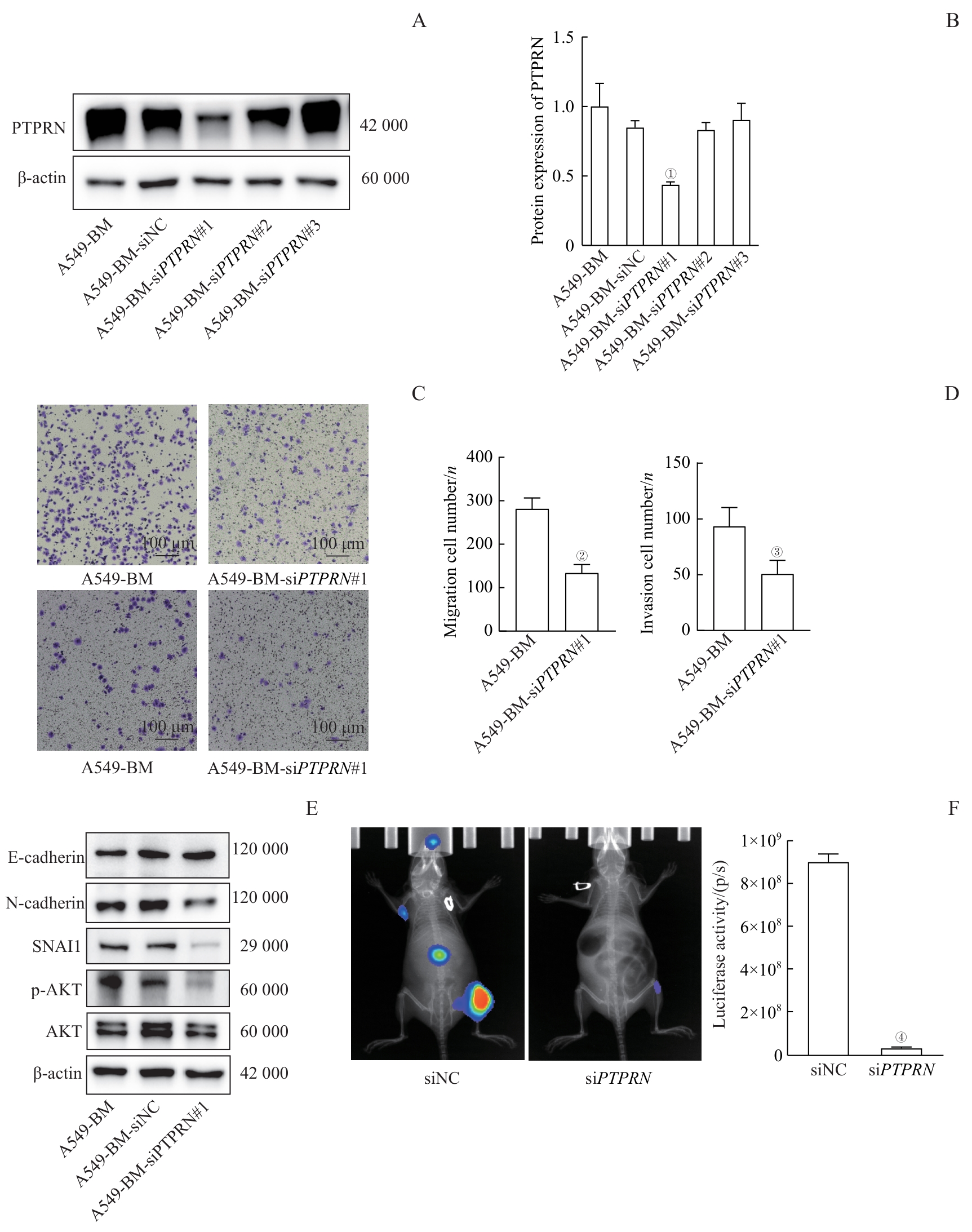
目的·分析N型蛋白酪氨酸磷酸酶受体(protein tyrosine phosphatase receptor type N,PTPRN)在肺腺癌中的表达情况,并探讨其在肿瘤转移中的功能及分子机制。方法·通过多轮心内注射筛选出具有高骨转移能力的A549-BM细胞株,并利用RNA测序结合基因本体(Gene Ontology,GO)和京都基因与基因组百科全书(Kyoto Encyclopedia of Genes and Genomes,KEGG)富集分析,筛选出与转移相关的关键基因PTPRN。结合癌症基因组图谱(The Cancer Genome Atlas,TCGA)数据库,进一步评估PTPRN在肺腺癌患者中的表达情况及其与临床预后的关系;并基于TCGA数据分析PTPRN的共表达关系,筛选并分析与其共表达的关键基因。在A549-BM细胞中转染siPTPRN后,采用Transwell实验评估其对细胞迁移和侵袭能力的影响,并通过蛋白质印迹法检测上皮-间充质转化(epithelial-mesenchymal transition,EMT)相关蛋白及PI3K-AKT信号通路的活性。在A549-BM细胞中转染siPTPRN,并在小鼠模型中进行心内注射实验,以评估其对肺腺癌体内转移能力的影响。结合多种数据库交叉分析,预测BCL6PTPRN的上游转录因子,并通过siBCL6转染实验验证BCL6对PTPRN表达的调控作用。结果·RNA测序及GO/KEGG富集分析显示,PTPRN在具有高转移能力的A549-BM细胞中显著上调,并富集于PI3K-AKT信号通路和细胞外基质(extracellular matrix,ECM)-受体相互作用等与肿瘤转移密切相关的通路。TCGA数据库分析进一步证实,PTPRN在肺腺癌患者中高表达,并与不良预后显著相关。基于TCGA数据的共表达分析结合GO/KEGG富集分析显示,与PTPRN相关的基因主要富集于神经信号转导、内分泌调控、细胞通信及ECM-受体相互作用等生物过程。体外实验结果显示,siPTPRN转染后,A549-BM细胞的迁移和侵袭能力显著下降,同时EMT相关蛋白表达下调,PI3K-AKT信号通路活性降低。体内实验结果表明,敲低PTPRN可显著抑制A549-BM细胞的体内转移能力,进一步验证了其促进肺腺癌转移的作用。siBCL6转染实验结果显示,BCL6敲低可上调PTPRN表达。结论·PTPRN在肺腺癌组织中高表达,并通过促进EMT及激活PI3K-AKT信号通路促进肺腺癌细胞的迁移与转移;PTPRN高表达与肺腺癌患者的不良预后相关,PTPRN可增强肺腺癌细胞的侵袭性及转移能力;BCL6可能作为PTPRN的上游转录调控因子,影响其表达水平。

关键词: N型蛋白酪氨酸磷酸酶受体, 肺腺癌, 转移, 上皮-间充质转化, PI3K-AKT通路, BCL6

Abstract:

Objective ·To investigate the expression of protein tyrosine phosphatase receptor type N (PTPRN) in lung adenocarcinoma and its potential molecular mechanisms in promoting lung adenocarcinoma metastasis. Methods ·A highly bone-metastatic A549-BM cell line was established through multiple rounds of intracardiac injection. RNA sequencing (RNA-seq), combined with Gene Ontology (GO) and Kyoto Encyclopedia of Genes and Genomes (KEGG) enrichment analyses, was performed to identify PTPRN as a key metastasis-related gene. Subsequently, The Cancer Genome Atlas (TCGA) database was utilized to evaluate PTPRN expression in patients with lung adenocarcinoma and its correlation with clinical prognosis. Co-expression analysis based on TCGA data was conducted to identify and analyze key genes co-expressed with PTPRN. Small interfering RNA (siRNA) targeting PTPRN (siPTPRN) was transfected into A549-BM cells, and Transwell assays were performed to assess its effects on cell migration and invasion. Western blotting was used to detect the expression of epithelial-mesenchymal transition (EMT)-related proteins and the activation of the PI3K-AKT signaling pathway. siPTPRN-transfected A549-BM cells were injected into a mouse model via intracardiac injection, and in vivo metastasis was assessed. Additionally, multiple database analyses were integrated to predict BCL6 as an upstream transcription factor of PTPRN, and siBCL6 transfection experiments were performed to validate the regulatory effect of BCL6 on PTPRN expression. Results ·RNA-seq and GO/KEGG enrichment analyses demonstrated that PTPRN was significantly upregulated in highly metastatic A549-BM cells and enriched in metastasis-associated pathways, including the PI3K-AKT signaling pathway and extracellular matrix (ECM)-receptor interactions. Analysis of the TCGA database further confirmed that PTPRN was highly expressed in lung adenocarcinoma patients and significantly associated with poor prognosis. Co-expression analysis based on TCGA data, combined with GO/KEGG enrichment analyses, revealed that PTPRN-associated genes were mainly enriched in biological processes such as neural signaling, endocrine regulation, cell communication, and ECM-receptor interactions. In vitro experiments demonstrated that siPTPRN transfection significantly inhibited the migration and invasion of A549-BM cells, accompanied by downregulation of EMT-related proteins and reduced activation of the PI3K-AKT signaling pathway. In vivo experiments further showed that PTPRN knockdown markedly suppressed the metastatic potential of A549-BM cells, confirming its pro-metastatic role. Additionally, siBCL6 transfection experiments demonstrated that BCL6 knockdown upregulated PTPRN expression. Conclusion ·PTPRN is highly expressed in lung adenocarcinoma tissues and promotes tumor cell migration and metastasis by enhancing EMT and activating the PI3K-AKT signaling pathway. High PTPRN expression is significantly correlated with poor prognosis in lung adenocarcinoma patients, while PTPRN enhances lung adenocarcinoma cell invasiveness and metastatic potential. BCL6 may act as an upstream transcriptional regulator of PTPRN, influencing its expression levels.

Key words: protein tyrosine phosphatase receptor type N (PTPRN), lung adenocarcinoma, metastasis, epithelial-mesenchymal transition, PI3K-AKT signaling pathway, BCL6

中图分类号: